Suppr超能文献

抗原呈递细胞中的 caspase-8/RIPK3 信号轴控制炎症性关节炎反应。

The caspase-8/RIPK3 signaling axis in antigen presenting cells controls the inflammatory arthritic response.

机构信息

Department of Medicine, Division of Rheumatology, Northwestern University, Feinberg School of Medicine, 240 East Huron Street, M300, Chicago, IL, 60611, USA.

Department of Pathology, Icahn School of Medicine at Mount Sinai, New York, NY, 10029, USA.

出版信息

Arthritis Res Ther. 2017 Oct 4;19(1):224. doi: 10.1186/s13075-017-1436-4.

Abstract

BACKGROUND

Caspase-8 is a well-established initiator of apoptosis and suppressor of necroptosis, but maintains functions beyond cell death that involve suppression of receptor-interacting serine-threonine kinases (RIPKs). A genome-wide association study meta-analysis revealed an SNP associated with risk of rheumatoid arthritis (RA) development within the locus containing the gene encoding for caspase-8. Innate immune cells, like macrophages and dendritic cells, are gaining momentum as facilitators of autoimmune disease pathogenesis, and, in particular, RA. Therefore, we examined the involvement of caspase-8 within these antigen-presenting cell populations in the pathogenesis of an arthritis model that resembles the RA effector phase.

METHODS

Cre Casp8 and Cre Casp8 mice were bred via a cross between Casp8 and Cre or Cre mice. RIPK3 Cre Casp8 and RIPK3 Cre Casp8 mice were generated to assess RIPK3 contribution. Mice were subjected to K/BxN serum-transfer-induced arthritis. Luminex-based assays were used to measure cytokines/chemokines. Histological analyses were utilized to examine joint damage. Mixed bone marrow chimeras were generated to assess synovial cell survival. Flow cytometric analysis was employed to characterize cellular distribution. For arthritis, differences between the groups were assessed using two-way analysis of variance (ANOVA) for repeated measurements. All other data were compared by the Mann-Whitney test.

RESULTS

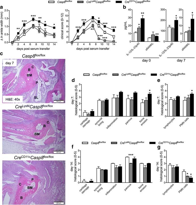
We show that intact caspase-8 signaling maintains opposing roles in lysozyme-M- and CD11c-expressing cells in the joint; namely, caspase-8 is crucial in CD11c-expressing cells to delay arthritis induction, while caspase-8 in lysozyme M-expressing cells hinders arthritis resolution. Caspase-8 is also implicated in the maintenance of synovial tissue-resident macrophages that can limit arthritis. Global loss of RIPK3 in both caspase-8 deletion constructs causes the response to arthritis to revert back to control levels via a mechanism potentially independent of cell death. Mixed bone marrow chimeric mice demonstrate that caspase-8 deficiency does not confer preferential expansion of synovial macrophage and dendritic cell populations, nor do caspase-8-deficient synovial populations succumb to RIPK3-mediated necroptotic death.

CONCLUSIONS

These data demonstrate that caspase-8 functions in synovial antigen-presenting cells to regulate the response to inflammatory stimuli by controlling RIPK3 action, and this delicate balance maintains homeostasis within the joint.

摘要

背景

半胱天冬酶-8 是凋亡的有效启动子和坏死抑制因子,但它在细胞死亡之外的功能还包括抑制受体相互作用丝氨酸/苏氨酸激酶(RIPK)。全基因组关联研究荟萃分析显示,编码半胱天冬酶-8 的基因所在基因座内的一个 SNP 与类风湿关节炎(RA)发病风险相关。先天免疫细胞,如巨噬细胞和树突状细胞,作为自身免疫性疾病发病机制的促进剂而备受关注,特别是在 RA 中。因此,我们研究了半胱天冬酶-8 在关节炎模型中这些抗原呈递细胞群体中的作用,该模型类似于 RA 效应阶段。

方法

通过 Casp8 和 Cre 或 Cre 小鼠之间的杂交繁殖 Cre Casp8 和 Cre Casp8 小鼠。生成 RIPK3 Cre Casp8 和 RIPK3 Cre Casp8 小鼠以评估 RIPK3 的贡献。用 K/BxN 血清转移诱导关节炎使小鼠发病。使用基于 Luminex 的测定法测量细胞因子/趋化因子。利用组织学分析检查关节损伤。生成混合骨髓嵌合体以评估滑膜细胞的存活。流式细胞术分析用于细胞分布的特征。对于关节炎,使用重复测量的双向方差分析(ANOVA)评估组间差异。所有其他数据均通过 Mann-Whitney 检验进行比较。

结果

我们表明,完整的半胱天冬酶-8 信号在关节中表达溶菌酶-M 和 CD11c 的细胞中发挥相反的作用;即,半胱天冬酶-8 在表达 CD11c 的细胞中对于延迟关节炎的诱导至关重要,而在表达溶菌酶 M 的细胞中则阻碍关节炎的缓解。半胱天冬酶-8 还参与维持滑膜组织驻留的巨噬细胞,从而限制关节炎的发生。在两种半胱天冬酶-8 缺失构建体中,RIPK3 的全局缺失导致对关节炎的反应恢复到对照水平,其机制可能独立于细胞死亡。混合骨髓嵌合体小鼠表明,半胱天冬酶-8 缺乏不会赋予滑膜巨噬细胞和树突状细胞群体优先扩增,并且缺乏半胱天冬酶-8 的滑膜群体不会受到 RIPK3 介导的坏死性死亡的影响。

结论

这些数据表明,半胱天冬酶-8 在滑膜抗原呈递细胞中发挥作用,通过控制 RIPK3 的作用来调节对炎症刺激的反应,这种微妙的平衡维持着关节内的内稳态。

https://cdn.ncbi.nlm.nih.gov/pmc/blobs/6ea8/5628498/af2a8c9517e9/13075_2017_1436_Fig1_HTML.jpg

文献AI研究员

20分钟写一篇综述,助力文献阅读效率提升50倍。

立即体验

用中文搜PubMed

大模型驱动的PubMed中文搜索引擎

马上搜索

文档翻译

学术文献翻译模型,支持多种主流文档格式。

立即体验