Suppr超能文献

柴胡皂苷体外抗动脉粥样硬化作用机制基于 MAPK 信号通路。

Mechanism of the effect of saikosaponin on atherosclerosis in vitro is based on the MAPK signaling pathway.

机构信息

Department of Vascular Surgery, First Affiliated Hospital of Xi'an Jiaotong University, Xi'an, Shaanxi 710061, P.R. China.

出版信息

Mol Med Rep. 2017 Dec;16(6):8868-8874. doi: 10.3892/mmr.2017.7691. Epub 2017 Oct 3.

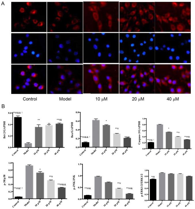
Abstract

The present study aimed to investigate the effects of saikosaponin on oxidized low‑density lipoprotein (ox‑LDL)‑induced human umbilical vein endothelial cell (HUVEC) injury and apoptosis, and examine the involvement of the mitogen‑activated protein kinase (MAPK) signaling pathway. The viability and apoptosis of HUVECs were detected using an MTT assay and flow cytometry. ELISA analysis was applied to measure the levels of tumor necrosis factor (TNF)‑α and interleukin (IL)‑6 cytokines. Nuclear factor (NF)‑κB p65 nuclear translocation was observed using immunofluorescence staining. The levels of intercellular adhesion molecule 1 and vascular cell adhesion molecule‑1 were detected using reverse transcription‑polymerase chain reaction analysis. The phosphorylation of B‑cell lymphoma 2 (Bcl‑2), Bcl‑2‑associated X protein (Bax), caspase‑3 p38, c‑Jun N‑terminal kinase (JNK) and extracellular signal‑regulated kinase (ERK)1/2 were detected using western blot analysis. The results revealed that saikosaponin increased the viability of the HUVECs and decreased the early‑stage apoptotic rate of the HUVECs induced by ox‑LDL. The expression levels of inflammatory cytokines in the injured vascular endothelial cells were decreased, the expression levels of adhesion molecules were reduced, the activity of superoxide dismutase was increased, and malondialdehyde content was decreased. Therefore, the inflammatory response and oxidative stress were inhibited. Simultaneously, the levels of Bcl‑2 increased, the levels of Bax and caspase‑3 decreased, and the nuclear translocation of NF‑κB p65 was significantly inhibited. The protein levels of phosphorylated p38 and JNK were reduced, whereas that of ERK1/2 remained unaffected. It was concluded that the MAPK signaling pathway mediated HUVEC injury induced by ox‑LDL. However, saikosaponin inhibited the HUVEC injury induced by ox‑LDL through inhibiting the ERK1/2 and p38 MAPK signaling pathways, and possibly also through the JNK and p38 MAPK signaling pathway.

摘要

本研究旨在探讨柴胡皂苷对氧化型低密度脂蛋白(ox-LDL)诱导的人脐静脉内皮细胞(HUVEC)损伤和凋亡的影响,并探讨丝裂原活化蛋白激酶(MAPK)信号通路的参与情况。采用 MTT 法和流式细胞术检测 HUVEC 活力和凋亡。采用 ELISA 分析检测肿瘤坏死因子(TNF)-α和白细胞介素(IL)-6 细胞因子水平。采用免疫荧光染色观察核因子(NF)-κB p65 核转位。采用逆转录-聚合酶链反应分析检测细胞间黏附分子 1 和血管细胞黏附分子-1 水平。采用 Western blot 分析检测 B 细胞淋巴瘤 2(Bcl-2)、Bcl-2 相关 X 蛋白(Bax)、半胱天冬酶-3、p38、c-Jun N-末端激酶(JNK)和细胞外信号调节激酶(ERK)1/2 的磷酸化水平。结果表明,柴胡皂苷可提高 HUVEC 的活力,降低 ox-LDL 诱导的 HUVEC 早期凋亡率。损伤血管内皮细胞中炎性细胞因子表达水平降低,黏附分子表达水平降低,超氧化物歧化酶活性增加,丙二醛含量降低,从而抑制炎症反应和氧化应激。同时,Bcl-2 水平升高,Bax 和半胱天冬酶-3 水平降低,NF-κB p65 核转位明显受到抑制。磷酸化 p38 和 JNK 蛋白水平降低,而 ERK1/2 蛋白水平不受影响。综上所述,MAPK 信号通路介导了 ox-LDL 诱导的 HUVEC 损伤,而柴胡皂苷可能通过抑制 ERK1/2 和 p38 MAPK 信号通路,以及可能通过 JNK 和 p38 MAPK 信号通路,抑制 ox-LDL 诱导的 HUVEC 损伤。

https://cdn.ncbi.nlm.nih.gov/pmc/blobs/6c1f/5779967/45053cf4ce5f/MMR-16-06-8868-g00.jpg

相似文献

1
Mechanism of the effect of saikosaponin on atherosclerosis in vitro is based on the MAPK signaling pathway.
Mol Med Rep. 2017 Dec;16(6):8868-8874. doi: 10.3892/mmr.2017.7691. Epub 2017 Oct 3.
3
Knockdown of FSTL1 inhibits oxLDL-induced inflammation responses through the TLR4/MyD88/NF-κB and MAPK pathway.
Biochem Biophys Res Commun. 2016 Sep 30;478(4):1528-33. doi: 10.1016/j.bbrc.2016.08.138. Epub 2016 Aug 25.
4
Effects of miR‑590 on oxLDL‑induced endothelial cell apoptosis: Roles of p53 and NF‑κB.
Mol Med Rep. 2016 Jan;13(1):867-73. doi: 10.3892/mmr.2015.4606. Epub 2015 Nov 23.
5
SIRT4 suppresses the PI3K/Akt/NF‑κB signaling pathway and attenuates HUVEC injury induced by oxLDL.
Mol Med Rep. 2019 Jun;19(6):4973-4979. doi: 10.3892/mmr.2019.10161. Epub 2019 Apr 12.
7
Arsenic augments the uptake of oxidized LDL by upregulating the expression of lectin-like oxidized LDL receptor in mouse aortic endothelial cells.
Toxicol Appl Pharmacol. 2013 Dec 15;273(3):651-8. doi: 10.1016/j.taap.2013.10.012. Epub 2013 Oct 19.
9
Saikosaponin-D reduces cisplatin-induced nephrotoxicity by repressing ROS-mediated activation of MAPK and NF-κB signalling pathways.
Int Immunopharmacol. 2015 Sep;28(1):399-408. doi: 10.1016/j.intimp.2015.06.020. Epub 2015 Jun 26.

引用本文的文献

2
Pharmacology, medical uses, and clinical translational challenges of Saikosaponin A: A review.
Heliyon. 2024 Nov 15;10(22):e40427. doi: 10.1016/j.heliyon.2024.e40427. eCollection 2024 Nov 30.
3
Saikosaponin-b2 Regulates the Proliferation and Apoptosis of Liver Cancer Cells by Targeting the MACC1/c-Met/Akt Signalling Pathway.
Adv Pharmacol Pharm Sci. 2024 Nov 6;2024:2653426. doi: 10.1155/2024/2653426. eCollection 2024.
5
Natural products of traditional Chinese medicine treat atherosclerosis by regulating inflammatory and oxidative stress pathways.
Front Pharmacol. 2022 Sep 30;13:997598. doi: 10.3389/fphar.2022.997598. eCollection 2022.
7
A comprehensive review and perspectives on pharmacology and toxicology of saikosaponins.
Phytomedicine. 2018 Nov 15;50:73-87. doi: 10.1016/j.phymed.2018.09.174. Epub 2018 Sep 17.
8
TRIF Regulates BIC/miR-155 via the ERK Signaling Pathway to Control the ox-LDL-Induced Macrophage Inflammatory Response.
J Immunol Res. 2018 Jun 7;2018:6249085. doi: 10.1155/2018/6249085. eCollection 2018.
9
The Role of Saikosaponins in Therapeutic Strategies for Age-Related Diseases.
Oxid Med Cell Longev. 2018 Apr 12;2018:8275256. doi: 10.1155/2018/8275256. eCollection 2018.

本文引用的文献

1
c-Jun N-terminal Kinase (JNK) Signaling as a Therapeutic Target for Alzheimer's Disease.
Front Pharmacol. 2016 Jan 12;6:321. doi: 10.3389/fphar.2015.00321. eCollection 2015.
2
Effects of hesperetin on platelet-derived growth factor-BB-induced pulmonary artery smooth muscle cell proliferation.
Mol Med Rep. 2016 Jan;13(1):955-60. doi: 10.3892/mmr.2015.4625. Epub 2015 Nov 30.
4
Signaling pathway of MAPK/ERK in cell proliferation, differentiation, migration, senescence and apoptosis.
J Recept Signal Transduct Res. 2015;35(6):600-4. doi: 10.3109/10799893.2015.1030412. Epub 2015 Jun 22.
8
Therapeutic potential of p38 MAP kinase inhibition in the management of cardiovascular disease.
Am J Cardiovasc Drugs. 2014 Jun;14(3):155-65. doi: 10.1007/s40256-014-0063-6.
9
Tetramethylpyrazine attenuates atherosclerosis development and protects endothelial cells from ox-LDL.
Cardiovasc Drugs Ther. 2013 Jun;27(3):199-210. doi: 10.1007/s10557-013-6440-6.

文献AI研究员

20分钟写一篇综述,助力文献阅读效率提升50倍。

立即体验

用中文搜PubMed

大模型驱动的PubMed中文搜索引擎

马上搜索

文档翻译

学术文献翻译模型,支持多种主流文档格式。

立即体验