Suppr超能文献

频率依赖性的突触囊泡异质库的动员塑造了突触前可塑性。

Frequency-dependent mobilization of heterogeneous pools of synaptic vesicles shapes presynaptic plasticity.

机构信息

Institut des Neurosciences Cellulaires et Intégratives, CNRS, Université de Strasbourg, Strasbourg, France.

Carl-Ludwig Institute for Physiology, University of Leipzig, Leipzig, Germany.

出版信息

Elife. 2017 Oct 9;6:e28935. doi: 10.7554/eLife.28935.

Abstract

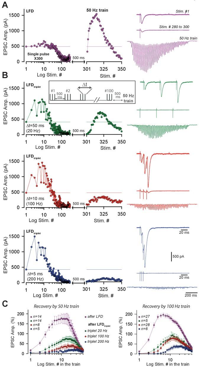
The segregation of the readily releasable pool of synaptic vesicles (RRP) in sub-pools that are differentially poised for exocytosis shapes short-term plasticity. However, the frequency-dependent mobilization of these sub-pools is poorly understood. Using slice recordings and modeling of synaptic activity at cerebellar granule cell to Purkinje cell synapses of mice, we describe two sub-pools in the RRP that can be differentially recruited upon ultrafast changes in the stimulation frequency. We show that at low-frequency stimulations, a first sub-pool is gradually silenced, leading to full blockage of synaptic transmission. Conversely, a second pool of synaptic vesicles that cannot be released by a single stimulus is recruited within milliseconds by high-frequency stimulation and support an ultrafast recovery of neurotransmitter release after low-frequency depression. This frequency-dependent mobilization or silencing of sub-pools in the RRP in terminals of granule cells may play a role in the filtering of sensorimotor information in the cerebellum.

摘要

突触小泡的易释放池(RRP)在亚池中分离,这些亚池对于胞吐作用的准备状态不同,从而形成短期可塑性。然而,这些亚池的频率依赖性动员情况还不太清楚。本研究在利用小脑颗粒细胞至浦肯野细胞突触的切片记录和突触活动建模的基础上,描述了在 RRP 中的两个亚池,它们可以在刺激频率的超快变化时被不同程度地招募。研究结果表明,在低频刺激下,第一个亚池逐渐沉默,导致突触传递完全阻断。相反,第二个池的突触小泡不能被单个刺激释放,而是在高频刺激下在毫秒内被招募,并支持低频抑制后神经递质释放的超快恢复。这种在颗粒细胞末梢的 RRP 中,亚池的频率依赖性动员或沉默,可能在小脑的感觉运动信息过滤中发挥作用。

https://cdn.ncbi.nlm.nih.gov/pmc/blobs/896b/5648531/60395ae66ebc/elife-28935-fig1.jpg

文献检索

告别复杂PubMed语法,用中文像聊天一样搜索,搜遍4000万医学文献。AI智能推荐,让科研检索更轻松。

立即免费搜索

文件翻译

保留排版,准确专业,支持PDF/Word/PPT等文件格式,支持 12+语言互译。

免费翻译文档

深度研究

AI帮你快速写综述,25分钟生成高质量综述,智能提取关键信息,辅助科研写作。

立即免费体验