Suppr超能文献

蛋白磷酸酶 1 调节因子 NIPP1 对哺乳动物精子发生至关重要。

The protein phosphatase 1 regulator NIPP1 is essential for mammalian spermatogenesis.

机构信息

Laboratory of Biosignaling & Therapeutics, KU Leuven Department of Cellular and Molecular Medicine, University of Leuven, Leuven, Belgium.

Institute for Research in Biomedicine-iBiMED, Health Sciences Department, University of Aveiro, Aveiro, Portugal.

出版信息

Sci Rep. 2017 Oct 17;7(1):13364. doi: 10.1038/s41598-017-13809-y.

Abstract

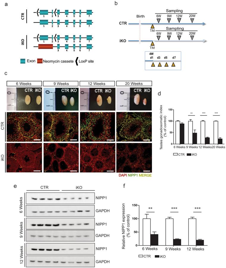
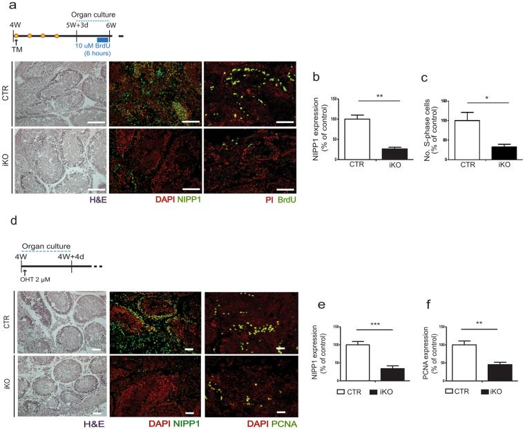
NIPP1 is one of the major nuclear interactors of protein phosphatase PP1. The deletion of NIPP1 in mice is early embryonic lethal, which has precluded functional studies in adult tissues. Hence, we have generated an inducible NIPP1 knockout model using a tamoxifen-inducible Cre recombinase transgene. The inactivation of the NIPP1 encoding alleles (Ppp1r8) in adult mice occurred very efficiently in testis and resulted in a gradual loss of germ cells, culminating in a Sertoli-cell only phenotype. Before the overt development of this phenotype Ppp1r8 testis showed a decreased proliferation and survival capacity of cells of the spermatogenic lineage. A reduced proliferation was also detected after the tamoxifen-induced removal of NIPP1 from cultured testis slices and isolated germ cells enriched for undifferentiated spermatogonia, hinting at a testis-intrinsic defect. Consistent with the observed phenotype, RNA sequencing identified changes in the transcript levels of cell-cycle and apoptosis regulating genes in NIPP1-depleted testis. We conclude that NIPP1 is essential for mammalian spermatogenesis because it is indispensable for the proliferation and survival of progenitor germ cells, including (un)differentiated spermatogonia.

摘要

NIPP1 是蛋白磷酸酶 PP1 的主要核内相互作用蛋白之一。在小鼠中敲除 NIPP1 会导致早期胚胎致死,这使得在成年组织中进行功能研究变得不可能。因此,我们使用一种可诱导的 Cre 重组酶转基因生成了一种可诱导的 NIPP1 敲除模型。在成年小鼠中,NIPP1 编码等位基因(Ppp1r8)的失活在睾丸中非常有效,导致生殖细胞逐渐丧失,最终表现为仅 Sertoli 细胞表型。在出现这种表型之前,Ppp1r8 睾丸显示出精原细胞谱系细胞增殖和存活能力下降。在 tamoxifen 诱导去除 NIPP1 后,培养的睾丸切片和分离的富含未分化精原细胞的生殖细胞中也检测到增殖减少,提示存在睾丸内在缺陷。与观察到的表型一致,RNA 测序鉴定出 NIPP1 耗尽的睾丸中细胞周期和凋亡调节基因的转录水平发生变化。我们得出结论,NIPP1 对哺乳动物精子发生至关重要,因为它对于祖细胞生殖细胞的增殖和存活是必需的,包括(未)分化的精原细胞。

https://cdn.ncbi.nlm.nih.gov/pmc/blobs/f942/5645368/349d0593447a/41598_2017_13809_Fig1_HTML.jpg

文献AI研究员

20分钟写一篇综述,助力文献阅读效率提升50倍。

立即体验

用中文搜PubMed

大模型驱动的PubMed中文搜索引擎

马上搜索

文档翻译

学术文献翻译模型,支持多种主流文档格式。

立即体验