Suppr超能文献

南极磷虾 Limacina helicina antarctica 对海洋酸化的转录组反应。

Transcriptomic response of the Antarctic pteropod Limacina helicina antarctica to ocean acidification.

机构信息

Department of Ecology, Evolution and Marine Biology, University of California, Santa Barbara, Santa Barbara, CA, 93106-9620, USA.

Department of Biological Sciences, Louisiana State University, Baton Rouge, LA, 70803-0001, USA.

出版信息

BMC Genomics. 2017 Oct 23;18(1):812. doi: 10.1186/s12864-017-4161-0.

Abstract

BACKGROUND

Ocean acidification (OA), a change in ocean chemistry due to the absorption of atmospheric CO into surface oceans, challenges biogenic calcification in many marine organisms. Ocean acidification is expected to rapidly progress in polar seas, with regions of the Southern Ocean expected to experience severe OA within decades. Biologically, the consequences of OA challenge calcification processes and impose an energetic cost.

RESULTS

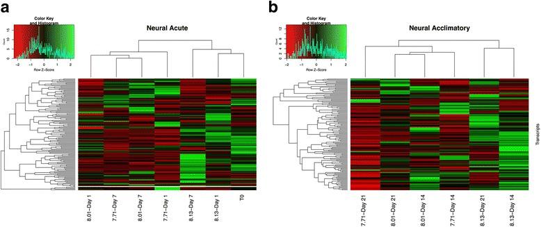
In order to better characterize the response of a polar calcifier to conditions of OA, we assessed differential gene expression in the Antarctic pteropod, Limacina helicina antarctica. Experimental levels of pCO were chosen to create both contemporary pH conditions, and to mimic future pH expected in OA scenarios. Significant changes in the transcriptome were observed when juvenile L. h. antarctica were acclimated for 21 days to low-pH (7.71), mid-pH (7.9) or high-pH (8.13) conditions. Differential gene expression analysis of individuals maintained in the low-pH treatment identified down-regulation of genes involved in cytoskeletal structure, lipid transport, and metabolism. High pH exposure led to increased expression and enrichment for genes involved in shell formation, calcium ion binding, and DNA binding. Significant differential gene expression was observed in four major cellular and physiological processes: shell formation, the cellular stress response, metabolism, and neural function. Across these functional groups, exposure to conditions that mimic ocean acidification led to rapid suppression of gene expression.

CONCLUSIONS

Results of this study demonstrated that the transcriptome of the juvenile pteropod, L. h. antarctica, was dynamic and changed in response to different levels of pCO. In a global change context, exposure of L. h. antarctica to the low pH, high pCO OA conditions resulted in a suppression of transcripts for genes involved in key physiological processes: calcification, metabolism, and the cellular stress response. The transcriptomic response at both acute and longer-term acclimation time frames indicated that contemporary L. h. antarctica may not have the physiological plasticity necessary for adaptation to OA conditions expected in future decades. Lastly, the differential gene expression results further support the role of shelled pteropods such as L. h. antarctica as sentinel organisms for the impacts of ocean acidification.

摘要

背景

海洋酸化(OA)是由于大气 CO2 被吸收到表层海洋而导致的海洋化学变化,它对许多海洋生物的生物矿化过程构成了挑战。海洋酸化预计将在极地海域迅速发展,南大洋的一些区域预计将在几十年内经历严重的 OA。从生物学角度来看,OA 的后果对钙化过程提出了挑战,并带来了能量消耗。

结果

为了更好地描述极地钙化生物对 OA 条件的反应,我们评估了南极翼足类 Limacina helicina antarctica 的差异基因表达。选择实验性的 pCO2 水平来创造当前的 pH 条件,并模拟 OA 情景下未来的 pH 值。当幼年期的 L. h. antarctica 适应低 pH(7.71)、中 pH(7.9)或高 pH(8.13)条件 21 天时,其转录组发生了显著变化。在低 pH 处理中维持的个体的差异基因表达分析表明,与细胞骨架结构、脂质运输和代谢相关的基因下调。高 pH 暴露导致与壳形成、钙离子结合和 DNA 结合相关的基因表达增加和富集。在四个主要的细胞和生理过程中观察到显著的差异基因表达:壳形成、细胞应激反应、代谢和神经功能。在这些功能组中,暴露于模拟海洋酸化的条件会导致基因表达迅速受到抑制。

结论

本研究结果表明,幼年期翼足类 L. h. antarctica 的转录组是动态的,并对不同水平的 pCO2 做出了响应。在全球变化背景下,L. h. antarctica 暴露于低 pH、高 pCO2 OA 条件下,与关键生理过程(钙化、代谢和细胞应激反应)相关的基因转录物受到抑制。急性和更长时间适应框架下的转录组响应表明,当代 L. h. antarctica 可能没有适应未来几十年预期的 OA 条件所需的生理可塑性。最后,差异基因表达结果进一步支持了有壳翼足类动物(如 L. h. antarctica)作为海洋酸化影响的哨兵生物的作用。

https://cdn.ncbi.nlm.nih.gov/pmc/blobs/e667/5653985/b1833bd77c54/12864_2017_4161_Fig1_HTML.jpg

文献AI研究员

20分钟写一篇综述,助力文献阅读效率提升50倍。

立即体验

用中文搜PubMed

大模型驱动的PubMed中文搜索引擎

马上搜索

文档翻译

学术文献翻译模型,支持多种主流文档格式。

立即体验