• 文献检索
  • 文档翻译
  • 深度研究
  • 学术资讯
  • Suppr Zotero 插件Zotero 插件
  • 邀请有礼
  • 套餐&价格
  • 历史记录
应用&插件
Suppr Zotero 插件Zotero 插件浏览器插件Mac 客户端Windows 客户端微信小程序
定价
高级版会员购买积分包购买API积分包
服务
文献检索文档翻译深度研究API 文档MCP 服务
关于我们
关于 Suppr公司介绍联系我们用户协议隐私条款
关注我们

Suppr 超能文献

核心技术专利:CN118964589B侵权必究
粤ICP备2023148730 号-1Suppr @ 2026

文献检索

告别复杂PubMed语法,用中文像聊天一样搜索,搜遍4000万医学文献。AI智能推荐,让科研检索更轻松。

立即免费搜索

文件翻译

保留排版,准确专业,支持PDF/Word/PPT等文件格式,支持 12+语言互译。

免费翻译文档

深度研究

AI帮你快速写综述,25分钟生成高质量综述,智能提取关键信息,辅助科研写作。

立即免费体验

穿心莲内酯通过 Wnt/-Catenin 信号通路促进大鼠脂肪组织来源基质细胞的神经分化。

Andrographolide Promotes Neural Differentiation of Rat Adipose Tissue-Derived Stromal Cells through Wnt/-Catenin Signaling Pathway.

机构信息

Department of Spine Surgery, Xiangya Hospital, Central South University, Changsha, Hunan 410008, China.

出版信息

Biomed Res Int. 2017;2017:4210867. doi: 10.1155/2017/4210867. Epub 2017 Sep 20.

DOI:10.1155/2017/4210867
PMID:29085837
原文链接:https://pmc.ncbi.nlm.nih.gov/articles/PMC5632471/
Abstract

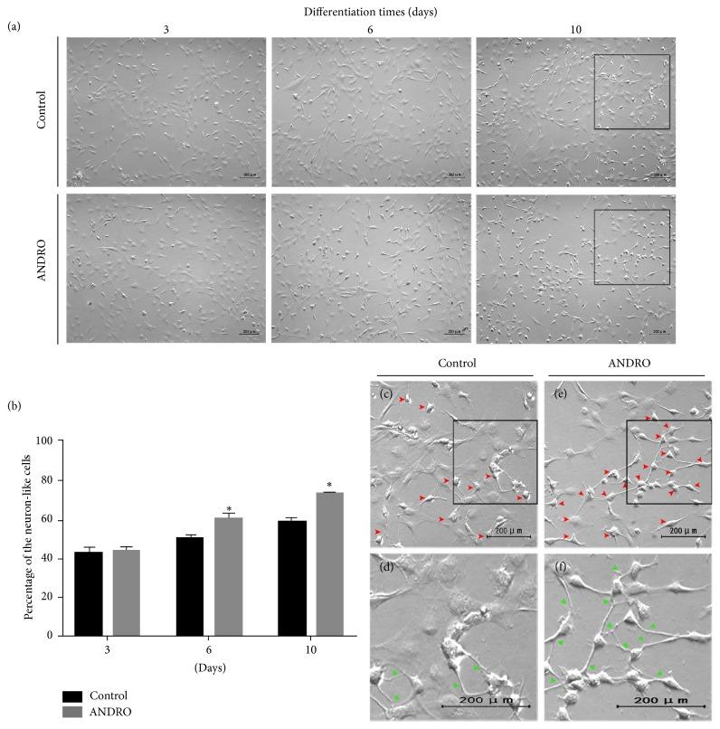
Adipose tissue-derived stromal cells (ADSCs) are a high-yield source of pluripotent stem cells for use in cell-based therapies. We explored the effect of andrographolide (ANDRO, one of the ingredients of the medicinal herb extract) on the neural differentiation of rat ADSCs and associated molecular mechanisms. We observed that rat ADSCs were small and spindle-shaped and expressed multiple stem cell markers including nestin. They were multipotent as evidenced by adipogenic, osteogenic, chondrogenic, and neural differentiation under appropriate conditions. The proportion of cells exhibiting neural-like morphology was higher, and neurites developed faster in the ANDRO group than in the control group in the same neural differentiation medium. Expression levels of the neural lineage markers MAP2, tau, GFAP, and -tubulin III were higher in the ANDRO group. ANDRO induced a concentration-dependent increase in Wnt/-catenin signaling as evidenced by the enhanced expression of nuclear -catenin and the inhibited form of GSK-3 (pSer9). Thus, this study shows for the first time how by enhancing the neural differentiation of ADSCs we expect that ANDRO pretreatment may increase the efficacy of adult stem cell transplantation in nervous system diseases, but more exploration is needed.

摘要

脂肪组织来源的基质细胞(ADSCs)是用于细胞治疗的多能干细胞的高产量来源。我们探讨了穿心莲内酯(ANDRO,草药提取物的一种成分)对大鼠 ADSCs 的神经分化的影响及其相关分子机制。我们观察到大鼠 ADSCs 呈小的梭形,表达多种干细胞标志物,包括巢蛋白。它们具有多能性,可在适当条件下分化为脂肪细胞、成骨细胞、软骨细胞和神经细胞。在相同的神经分化培养基中,ANDRO 组中表现出类神经形态的细胞比例更高,神经突的发育速度也比对照组更快。ANDRO 组中神经谱系标志物 MAP2、tau、GFAP 和 β-微管蛋白 III 的表达水平更高。ANDRO 诱导 Wnt/β-catenin 信号的浓度依赖性增加,表现为核β-catenin 的表达增强和 GSK-3(pSer9)的抑制形式。因此,这项研究首次表明,通过增强 ADSCs 的神经分化,我们期望 ANDRO 预处理可能会提高成年干细胞移植在神经系统疾病中的疗效,但需要进一步探索。

https://cdn.ncbi.nlm.nih.gov/pmc/blobs/427b/5632471/04656f9be3c5/BMRI2017-4210867.004.jpg
https://cdn.ncbi.nlm.nih.gov/pmc/blobs/427b/5632471/66982b088e04/BMRI2017-4210867.001.jpg
https://cdn.ncbi.nlm.nih.gov/pmc/blobs/427b/5632471/718ad5d704d9/BMRI2017-4210867.002.jpg
https://cdn.ncbi.nlm.nih.gov/pmc/blobs/427b/5632471/d0590e9f6c8f/BMRI2017-4210867.003.jpg
https://cdn.ncbi.nlm.nih.gov/pmc/blobs/427b/5632471/04656f9be3c5/BMRI2017-4210867.004.jpg
https://cdn.ncbi.nlm.nih.gov/pmc/blobs/427b/5632471/66982b088e04/BMRI2017-4210867.001.jpg
https://cdn.ncbi.nlm.nih.gov/pmc/blobs/427b/5632471/718ad5d704d9/BMRI2017-4210867.002.jpg
https://cdn.ncbi.nlm.nih.gov/pmc/blobs/427b/5632471/d0590e9f6c8f/BMRI2017-4210867.003.jpg
https://cdn.ncbi.nlm.nih.gov/pmc/blobs/427b/5632471/04656f9be3c5/BMRI2017-4210867.004.jpg

相似文献

1
Andrographolide Promotes Neural Differentiation of Rat Adipose Tissue-Derived Stromal Cells through Wnt/-Catenin Signaling Pathway.穿心莲内酯通过 Wnt/-Catenin 信号通路促进大鼠脂肪组织来源基质细胞的神经分化。
Biomed Res Int. 2017;2017:4210867. doi: 10.1155/2017/4210867. Epub 2017 Sep 20.
2
Ghrelin promotes neural differentiation of adipose tissue-derived mesenchymal stem cell via AKT/mTOR and β-catenin signaling pathways.胃饥饿素通过 AKT/mTOR 和 β-连环蛋白信号通路促进脂肪组织来源的间充质干细胞的神经分化。
Kaohsiung J Med Sci. 2020 Jun;36(6):405-416. doi: 10.1002/kjm2.12188. Epub 2020 Jan 31.
3
Linoelaidic acid enhances adipogenic differentiation in adipose tissue-derived stromal cells through suppression of Wnt/β-catenin signaling pathway in vitro.在体外,反式油酸通过抑制Wnt/β-连环蛋白信号通路增强脂肪组织来源的基质细胞的成脂分化。
Prostaglandins Leukot Essent Fatty Acids. 2016 Jul;110:1-7. doi: 10.1016/j.plefa.2016.04.004. Epub 2016 Apr 30.
4
Salidroside promoted osteogenic differentiation of adipose-derived stromal cells through Wnt/β-catenin signaling pathway.红景天苷通过 Wnt/β-连环蛋白信号通路促进脂肪间充质干细胞的成骨分化。
J Orthop Surg Res. 2021 Jul 16;16(1):456. doi: 10.1186/s13018-021-02598-w.
5
L-carnitine contributes to enhancement of neurogenesis from mesenchymal stem cells through Wnt/β-catenin and PKA pathway.左旋肉碱通过Wnt/β-连环蛋白和蛋白激酶A途径促进间充质干细胞的神经发生。
Exp Biol Med (Maywood). 2017 Mar;242(5):482-486. doi: 10.1177/1535370216685432. Epub 2017 Jan 5.
6
Enhancement of osteogenic differentiation of rat adipose tissue-derived mesenchymal stem cells by zinc sulphate under electromagnetic field via the PKA, ERK1/2 and Wnt/β-catenin signaling pathways.硫酸锌在电磁场作用下通过PKA、ERK1/2和Wnt/β-连环蛋白信号通路增强大鼠脂肪组织来源间充质干细胞的成骨分化
PLoS One. 2017 Mar 24;12(3):e0173877. doi: 10.1371/journal.pone.0173877. eCollection 2017.
7
Icariin promotes osteogenic differentiation of rat bone marrow stromal cells by activating the ERα-Wnt/β-catenin signaling pathway.淫羊藿苷通过激活雌激素受体α-Wnt/β-连环蛋白信号通路促进大鼠骨髓间充质干细胞的成骨分化。
Biomed Pharmacother. 2016 Dec;84:931-939. doi: 10.1016/j.biopha.2016.09.107. Epub 2016 Oct 17.
8
Fluoride promotes osteoblastic differentiation through canonical Wnt/β-catenin signaling pathway.氟化物通过经典 Wnt/β-连环蛋白信号通路促进成骨细胞分化。
Toxicol Lett. 2014 Feb 10;225(1):34-42. doi: 10.1016/j.toxlet.2013.11.029. Epub 2013 Dec 1.
9
Berberine promotes bone marrow-derived mesenchymal stem cells osteogenic differentiation via canonical Wnt/β-catenin signaling pathway.黄连素通过经典Wnt/β-连环蛋白信号通路促进骨髓间充质干细胞成骨分化。
Toxicol Lett. 2016 Jan 5;240(1):68-80. doi: 10.1016/j.toxlet.2015.10.007. Epub 2015 Oct 22.
10
Wnt/β-catenin pathway regulates cementogenic differentiation of adipose tissue-deprived stem cells in dental follicle cell-conditioned medium.Wnt/β-连环蛋白信号通路在牙囊细胞条件培养基中调节脂肪组织来源干细胞的牙骨质生成分化。
PLoS One. 2014 May 7;9(5):e93364. doi: 10.1371/journal.pone.0093364. eCollection 2014.

引用本文的文献

1
Andrographolide contributes to spinal cord injury repair inhibition of apoptosis, oxidative stress and inflammation.穿心莲内酯有助于脊髓损伤修复——抑制细胞凋亡、氧化应激和炎症。
Front Pharmacol. 2022 Oct 7;13:949502. doi: 10.3389/fphar.2022.949502. eCollection 2022.
2
Andrographolide suppresses breast cancer progression by modulating tumor-associated macrophage polarization through the Wnt/β-catenin pathway.穿心莲内酯通过 Wnt/β-连环蛋白通路调节肿瘤相关巨噬细胞极化抑制乳腺癌进展。
Phytother Res. 2022 Dec;36(12):4587-4603. doi: 10.1002/ptr.7578. Epub 2022 Aug 2.
3
Neurobiological Promises of the Bitter Diterpene Lactone Andrographolide.

本文引用的文献

1
Stem Cell Transplantation Helps Alleviate Spinal Cord Injury Sequelae in Mice.干细胞移植有助于减轻小鼠脊髓损伤后遗症
Neurosurgery. 2017 Mar 1;80(3):N12-N14. doi: 10.1093/neuros/nyx236.
2
Human umbilical cord mesenchymal stem cells transplantation improves cognitive function in Alzheimer's disease mice by decreasing oxidative stress and promoting hippocampal neurogenesis.人脐带间充质干细胞移植通过降低氧化应激和促进海马神经发生来改善阿尔茨海默病小鼠的认知功能。
Behav Brain Res. 2017 Mar 1;320:291-301. doi: 10.1016/j.bbr.2016.12.021. Epub 2016 Dec 19.
3
Migration of Adipose-derived Mesenchymal Stem Cells Stably Expressing Chondroitinase ABC In vitro.
苦二萜内酯穿心莲内酯的神经生物学前景。
Oxid Med Cell Longev. 2022 Feb 1;2022:3079577. doi: 10.1155/2022/3079577. eCollection 2022.
4
Effects of the histone acetylase inhibitor C646 on growth and differentiation of adipose-derived stem cells.组蛋白乙酰转移酶抑制剂 C646 对脂肪来源干细胞生长和分化的影响。
Cell Cycle. 2021 Feb;20(4):392-405. doi: 10.1080/15384101.2021.1876389. Epub 2021 Jan 25.
5
Microskin-Inspired Injectable MSC-Laden Hydrogels for Scarless Wound Healing with Hair Follicles.用于无痕伤口愈合及毛囊再生的受微皮肤启发的可注射载间充质干细胞水凝胶
Adv Healthc Mater. 2020 May;9(10):e2000041. doi: 10.1002/adhm.202000041. Epub 2020 Apr 27.
6
Ghrelin promotes neural differentiation of adipose tissue-derived mesenchymal stem cell via AKT/mTOR and β-catenin signaling pathways.胃饥饿素通过 AKT/mTOR 和 β-连环蛋白信号通路促进脂肪组织来源的间充质干细胞的神经分化。
Kaohsiung J Med Sci. 2020 Jun;36(6):405-416. doi: 10.1002/kjm2.12188. Epub 2020 Jan 31.
7
Andrographolide attenuates bupivacaine-induced cytotoxicity in SH-SY5Y cells through preserving Akt/mTOR activity.穿心莲内酯通过维持Akt/mTOR活性减轻布比卡因诱导的SH-SY5Y细胞毒性。
Drug Des Devel Ther. 2019 May 16;13:1659-1666. doi: 10.2147/DDDT.S201122. eCollection 2019.
8
Wnt-induced activation of glucose metabolism mediates the in vivo neuroprotective roles of Wnt signaling in Alzheimer disease.Wnt 诱导的葡萄糖代谢激活介导了 Wnt 信号在阿尔茨海默病中的体内神经保护作用。
J Neurochem. 2019 Apr;149(1):54-72. doi: 10.1111/jnc.14608. Epub 2018 Dec 5.
体外稳定表达硫酸软骨素酶ABC的脂肪来源间充质干细胞的迁移
Chin Med J (Engl). 2016 Jul 5;129(13):1592-9. doi: 10.4103/0366-6999.184464.
4
Clonal Heterogeneity in the Neuronal and Glial Differentiation of Dental Pulp Stem/Progenitor Cells.牙髓干细胞/祖细胞神经元和神经胶质分化中的克隆异质性。
Stem Cells Int. 2016;2016:1290561. doi: 10.1155/2016/1290561. Epub 2016 May 26.
5
Quantitative Phosphoproteomic Study Reveals that Protein Kinase A Regulates Neural Stem Cell Differentiation Through Phosphorylation of Catenin Beta-1 and Glycogen Synthase Kinase 3β.定量磷酸化蛋白质组学研究表明,蛋白激酶A通过β-连环蛋白和糖原合酶激酶3β的磷酸化调节神经干细胞分化。
Stem Cells. 2016 Aug;34(8):2090-101. doi: 10.1002/stem.2387. Epub 2016 May 10.
6
Enrichment of Oligodendrocyte Progenitors from Differentiated Neural Precursors by Clonal Sphere Preparations.通过克隆球体制备从分化的神经前体细胞中富集少突胶质前体细胞
Stem Cells Dev. 2016 May 1;25(9):712-28. doi: 10.1089/scd.2015.0244. Epub 2016 Apr 8.
7
Andrographolide Stimulates Neurogenesis in the Adult Hippocampus.穿心莲内酯刺激成年海马体中的神经发生。
Neural Plast. 2015;2015:935403. doi: 10.1155/2015/935403. Epub 2015 Dec 22.
8
Facilitated Neural Differentiation of Adipose Tissue-Derived Stem Cells by Electrical Stimulation and Nurr-1 Gene Transduction.电刺激和Nurr-1基因转导促进脂肪组织来源干细胞的神经分化
Cell Transplant. 2016;25(6):1177-91. doi: 10.3727/096368915X688957. Epub 2015 Sep 2.
9
Cell-based therapies for Parkinson disease—past insights and future potential.基于细胞的帕金森病疗法——过去的见解和未来的潜力。
Nat Rev Neurol. 2015 Sep;11(9):492-503. doi: 10.1038/nrneurol.2015.123. Epub 2015 Aug 4.
10
Neural Differentiation of Human Adipose Tissue-Derived Stem Cells Involves Activation of the Wnt5a/JNK Signalling.人脂肪组织来源干细胞的神经分化涉及Wnt5a/JNK信号通路的激活。
Stem Cells Int. 2015;2015:178618. doi: 10.1155/2015/178618. Epub 2015 May 27.