Suppr超能文献

CCN3通过FAK/Akt/HIF-1α诱导的Twist表达促进前列腺癌上皮-间质转化。

CCN3 promotes epithelial-mesenchymal transition in prostate cancer via FAK/Akt/HIF-1α-induced twist expression.

作者信息

Chen Po-Chun, Tai Huai-Ching, Lin Tien-Huang, Wang Shih-Wei, Lin Chih-Yang, Chao Chia-Chia, Yu Hong-Jeng, Tsai Yu-Chieh, Lai Yu-Wei, Lin Chiao-Wen, Tang Chih-Hsin

机构信息

Graduate Institute of Biomedical Science, China Medical University, Taichung, Taiwan.

Department of Medical Research, Chung Shan Medical University Hospital, Chung Shan Medical University, Taichung, Taiwan.

出版信息

Oncotarget. 2017 Aug 10;8(43):74506-74518. doi: 10.18632/oncotarget.20171. eCollection 2017 Sep 26.

Abstract

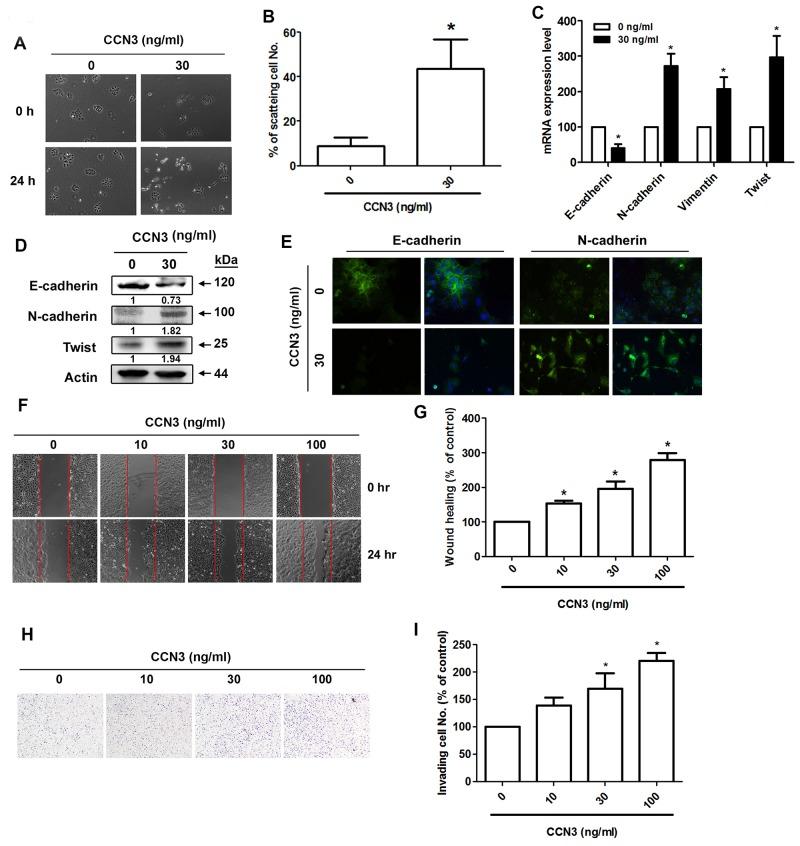
Epithelial-mesenchymal transition (EMT) has received considerable attention as a conceptual paradigm for explaining metastatic behavior during cancer progression. NOV/CCN3 is a matrix-associated protein involved in many cellular functions. Previous studies have shown that CCN3 expression is upregulated in prostate cancer (PCa) cells and in PCa patients. In this study, we have provided evidence of tumor promoting effects of CCN3, which includes induction of epithelial-to-mesenchymal transition (EMT) and tumor metastasis. We used an orthotopic model to demonstrate the prometastatic effects of CCN3. Overexpression or knockdown of CCN3 changed the EMT phenotype in PCa cells. Moreover, treatment with recombinant CCN3 promoted EMT in PCa cells. We also found that CCN3 may promote EMT by activating the FAK/Akt/HIF-1α pathway and this activation is responsible for Twist expression. IHC staining confirmed a positive correlation between the expression of CCN3, Twist, and tumor stage in PCa tissue. Our findings provide insight into the involvement of CCN3 in the EMT regulation of prostate cancer. CCN3 is a promising molecular target that may contribute to a novel therapeutic strategy against metastatic PCa.

摘要

上皮-间质转化(EMT)作为解释癌症进展过程中转移行为的概念范式,已受到广泛关注。NOV/CCN3是一种参与多种细胞功能的基质相关蛋白。先前的研究表明,CCN3在前列腺癌细胞和前列腺癌患者中表达上调。在本研究中,我们提供了CCN3具有肿瘤促进作用的证据,包括诱导上皮-间质转化(EMT)和肿瘤转移。我们使用原位模型来证明CCN3的促转移作用。CCN3的过表达或敲低改变了前列腺癌细胞的EMT表型。此外,重组CCN3处理可促进前列腺癌细胞的EMT。我们还发现CCN3可能通过激活FAK/Akt/HIF-1α途径促进EMT,这种激活导致Twist表达。免疫组化染色证实CCN3、Twist的表达与前列腺癌组织中的肿瘤分期呈正相关。我们的研究结果为CCN3参与前列腺癌的EMT调节提供了见解。CCN3是一个有前景的分子靶点,可能有助于制定针对转移性前列腺癌的新型治疗策略。

https://cdn.ncbi.nlm.nih.gov/pmc/blobs/a354/5650358/e06e59658af1/oncotarget-08-74506-g001.jpg

文献AI研究员

20分钟写一篇综述,助力文献阅读效率提升50倍。

立即体验

用中文搜PubMed

大模型驱动的PubMed中文搜索引擎

马上搜索

文档翻译

学术文献翻译模型,支持多种主流文档格式。

立即体验