Suppr超能文献

卡博替尼诱导的成骨细胞分泌组促进骨中转移性前列腺癌细胞的存活和迁移。

Cabozantinib-induced osteoblast secretome promotes survival and migration of metastatic prostate cancer cells in bone.

作者信息

Yu Kai-Jie, Li Jeffrey K, Lee Yu-Chen, Yu Guoyu, Lin Song-Chang, Pan Tianhong, Satcher Robert L, Titus Mark A, Yu-Lee Li-Yuan, Weng Wen Hui, Gallick Gary E, Lin Sue-Hwa

机构信息

Department of Translational Molecular Pathology, The University of Texas M. D. Anderson Cancer Center, Houston, Texas, USA.

Division of Urology, Department of Surgery, Chang Gung Memorial Hospital at Linkou, Chang Gung University College of Medicine, Taoyuan, Taiwan.

出版信息

Oncotarget. 2017 Aug 24;8(43):74987-75006. doi: 10.18632/oncotarget.20489. eCollection 2017 Sep 26.

Abstract

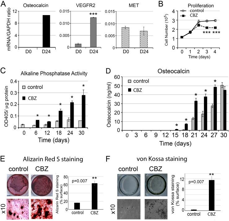
Therapies that target cancer cells may have unexpected effects on the tumor microenvironment that affects therapy outcomes or render therapy resistance. Prostate cancer (PCa) bone metastasis is uniquely associated with osteoblastic bone lesions and treatment with cabozantinib, a VEGFR-2 and MET inhibitor, leads to a reduction in number and/or intensity of lesions on bone scans. However, resistance to cabozantinib therapy inevitably occurs. We examined the effect of cabozantinib on osteoblast differentiation and secretion in the context of therapy resistance. We showed that primary mouse osteoblasts express VEGFR2 and MET and cabozantinib treatment decreased osteoblast proliferation but enhanced their differentiation. A genome-wide analysis of transcriptional responses of osteoblasts to cabozantinib identified a set of genes accounting for inhibition of proliferation and stimulation of differentiation, and a spectrum of secreted proteins induced by cabozantinib, including pappalysin, IGFBP2, WNT 16, and DKK1. We determined that these proteins were upregulated in the conditioned medium of cabozantinib-treated osteoblasts (CBZ-CM) compared to control CM. Treatment of C4-2B4 or PC3-mm2 PCa cells with CBZ-CM increased the anchorage-independent growth and migration of these PCa cells compared to cells treated with control CM. These results suggest that the effect of cabozantinib on the tumor microenvironment may increase tumor cell survival and cause therapy resistance.

摘要

靶向癌细胞的疗法可能会对肿瘤微环境产生意想不到的影响,进而影响治疗效果或导致治疗耐药性。前列腺癌(PCa)骨转移与成骨性骨病变密切相关,使用VEGFR-2和MET抑制剂卡博替尼进行治疗可使骨扫描中病变的数量和/或强度减少。然而,不可避免地会出现对卡博替尼治疗的耐药性。我们在治疗耐药的背景下研究了卡博替尼对成骨细胞分化和分泌的影响。我们发现原代小鼠成骨细胞表达VEGFR2和MET,卡博替尼治疗可降低成骨细胞增殖但增强其分化。对成骨细胞对卡博替尼的转录反应进行全基因组分析,确定了一组导致增殖抑制和分化刺激的基因,以及卡博替尼诱导的一系列分泌蛋白,包括妊娠相关血浆蛋白-A、胰岛素样生长因子结合蛋白2、WNT 16和DKK1。我们确定,与对照条件培养基(CM)相比,这些蛋白在卡博替尼处理的成骨细胞条件培养基(CBZ-CM)中上调。用CBZ-CM处理C4-2B4或PC3-mm2前列腺癌细胞,与用对照CM处理的细胞相比,可增加这些前列腺癌细胞的非锚定依赖性生长和迁移。这些结果表明,卡博替尼对肿瘤微环境的影响可能会增加肿瘤细胞的存活率并导致治疗耐药性。

https://cdn.ncbi.nlm.nih.gov/pmc/blobs/d74a/5650395/3f223338952b/oncotarget-08-74987-g001.jpg

文献检索

告别复杂PubMed语法,用中文像聊天一样搜索,搜遍4000万医学文献。AI智能推荐,让科研检索更轻松。

立即免费搜索

文件翻译

保留排版,准确专业,支持PDF/Word/PPT等文件格式,支持 12+语言互译。

免费翻译文档

深度研究

AI帮你快速写综述,25分钟生成高质量综述,智能提取关键信息,辅助科研写作。

立即免费体验