Ivanovsky Institute of Virology, Gamaleya National Research Center of Epidemiology and Microbiology, Ministry of Health of the Russian Federation, Moscow 123098, Russia.
Engelhardt Institute of Molecular Biology, Russian Academy of Sciences, Moscow 119991, Russia.
Int J Mol Sci. 2017 Nov 6;18(11):2346. doi: 10.3390/ijms18112346.
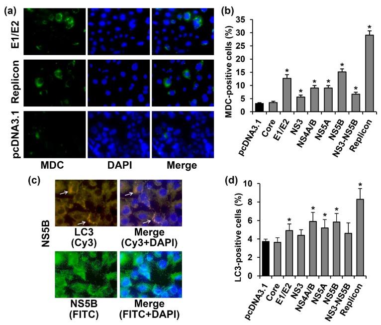
The hepatitis C virus (HCV) causes chronic liver disease leading to fibrosis, cirrhosis, and hepatocellular carcinoma. HCV infection triggers various types of cell death which contribute to hepatitis C pathogenesis. However, much is still unknown about the impact of viral proteins on them. Here we present the results of simultaneous immunocytochemical analysis of markers of apoptosis, autophagy, and necrosis in Huh7.5 cells expressing individual HCV proteins or their combinations, or harboring the virus replicon. Stable replication of the full-length HCV genome or transient expression of its core, Е1/Е2, NS3 and NS5B led to the death of 20-47% cells, 72 h posttransfection, whereas the expression of the NS4A/B, NS5A or NS3-NS5B polyprotein did not affect cell viability. HCV proteins caused different impacts on the activation of caspases-3, -8 and -9 and on DNA fragmentation. The structural core and E1/E2 proteins promoted apoptosis, whereas non-structural NS4A/B, NS5A, NS5B suppressed apoptosis by blocking various members of the caspase cascade. The majority of HCV proteins also enhanced autophagy, while NS5A also induced necrosis. As a result, the death of Huh7.5 cells expressing the HCV core was induced via apoptosis, the cells expressing NS3 and NS5B via autophagy-associated death, and the cells expressing E1/E2 glycoproteins or harboring HCV the replicon via both apoptosis and autophagy.
丙型肝炎病毒(HCV)可引起慢性肝脏疾病,导致纤维化、肝硬化和肝细胞癌。HCV 感染引发多种类型的细胞死亡,这些细胞死亡有助于丙型肝炎的发病机制。然而,关于病毒蛋白对它们的影响,我们仍知之甚少。在这里,我们展示了在表达 HCV 单个蛋白或其组合,或携带病毒复制子的 Huh7.5 细胞中同时进行细胞凋亡、自噬和坏死标志物免疫细胞化学分析的结果。全长 HCV 基因组的稳定复制或其核心、E1/E2、NS3 和 NS5B 的瞬时表达导致转染后 72 小时 20-47%的细胞死亡,而 NS4A/B、NS5A 或 NS3-NS5B 多蛋白的表达并不影响细胞活力。HCV 蛋白对 caspase-3、-8 和 -9 的激活和 DNA 片段化产生不同的影响。结构核心和 E1/E2 蛋白促进细胞凋亡,而非结构 NS4A/B、NS5A、NS5B 通过阻断半胱天冬酶级联反应的不同成员来抑制细胞凋亡。大多数 HCV 蛋白还增强了自噬,而 NS5A 还诱导了坏死。因此,表达 HCV 核心的 Huh7.5 细胞通过细胞凋亡诱导死亡,表达 NS3 和 NS5B 的细胞通过自噬相关死亡诱导死亡,表达 E1/E2 糖蛋白或携带 HCV 复制子的细胞通过细胞凋亡和自噬诱导死亡。