Webb Justin, Fife-Schaw Chris, Ogden Jane, Foster Jo
Centre for Primary Health and Social Care, School of Social Professions, London Metropolitan University, London, United Kingdom.
School of Psychology, Faculty of Health and Medical Sciences, University of Surrey, Surrey, United Kingdom.
JMIR Res Protoc. 2017 Nov 9;6(11):e220. doi: 10.2196/resprot.7755.
Physical activity can improve many common side effects of cancer treatment as well as improve physical function and quality of life (QOL). In addition, physical activity can improve survival rate and reduce cancer recurrence. Despite these benefits, only 23% of cancer survivors in England are active to recommended levels. Cancer survivors are interested in lifestyle behavior change. Home-based interventions offer a promising means for changing physical activity behavior. Prediagnosis levels of physical activity and self-efficacy have been reported to be predictors of physical activity behavior change. The Move More Pack, which has undergone revision, is a printed resource with supporting Internet-based tools that aims to increase the physical activity of cancer survivors in the United Kingdom. The revised Move More Pack is underpinned by the theory of planned behavior and the social cognitive theory.
The aim of this proposed study was to investigate the effect of the revised Move More Pack, supported by Internet-based tools, on physical activity, self-efficacy, and health-related QOL (HRQOL) of cancer survivors in the United Kingdom.
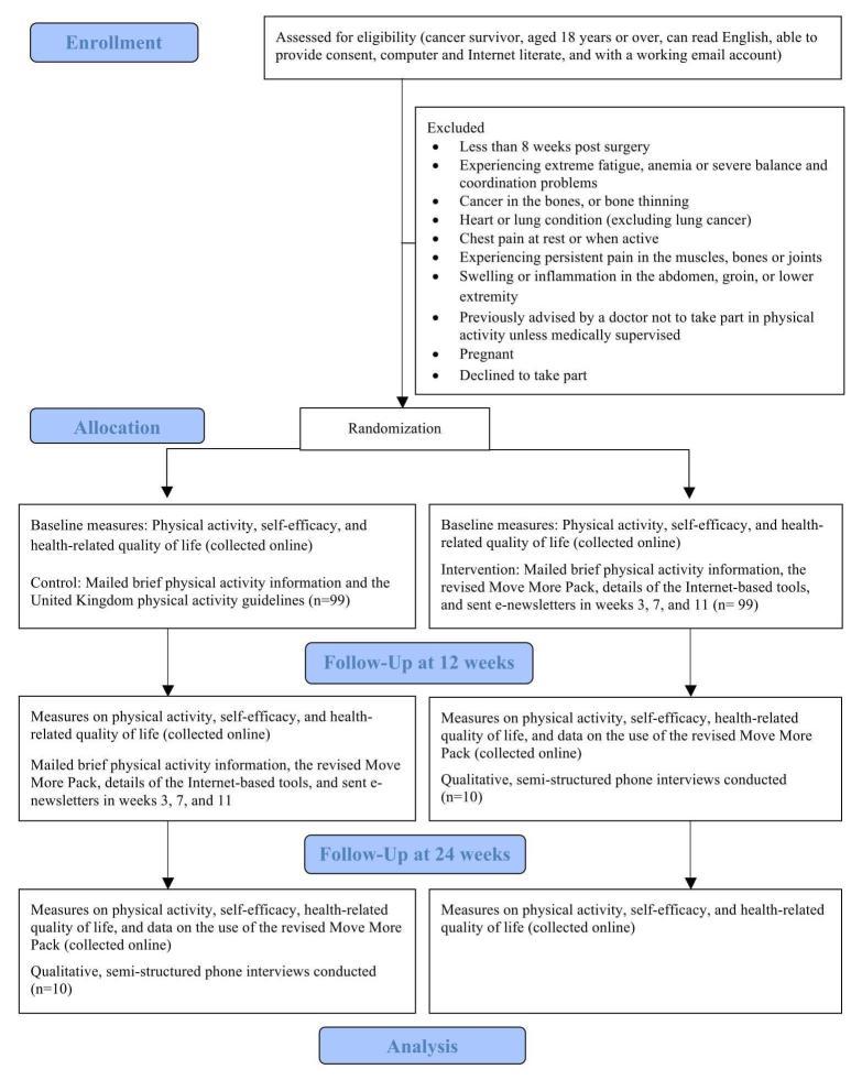
This study is a two-arm waiting list randomized control trial with embedded process evaluation. A sample of 99 participants per arm will be recruited by invitation through an email database of cancer survivors held by UK charity Macmillan Cancer Support and an advert placed on the Macmillan Cancer Support Facebook page. Each participant is randomized to receive brief physical activity information and the UK guidelines for physical activity, or brief physical activity information and the revised Move More Pack with supporting Internet-based tools. The intervention and control arm will be followed up at 12 weeks to identify changes in self-reported physical activity, self-efficacy, and HRQOL based on Web-based questionnaires. The control arm will receive the revised Move More Pack at 12 weeks with follow-up at 24 weeks. The intervention arm is followed up at 24 weeks to determine maintenance of reported changes. Subgroup analyses will be completed based on participants' prediagnosis level of physical activity and baseline self-efficacy as possible predictors of positive changes. Use of each component of the revised Move More Pack will be assessed using a 4-point Likert scale. Semistructured phone interviews will evaluate the use and perceived usefulness of the revised Move More Pack.
Participant recruitment started in March 2017. Projected completion of this study is October 2018.
This study's findings will identify if the proposed low-cost broad reach intervention improves physical activity, self-efficacy, and the HRQOL of cancer survivors. The process evaluation is designed to contextualize the use and perceived usefulness of the revised Move More Pack, help augment its efficient distribution, and identify potential improvements to its design.
体育活动可以改善癌症治疗的许多常见副作用,还能改善身体功能和生活质量(QOL)。此外,体育活动可以提高生存率并减少癌症复发。尽管有这些益处,但在英国,只有23%的癌症幸存者达到了推荐的活动水平。癌症幸存者对生活方式行为改变很感兴趣。基于家庭的干预措施为改变体育活动行为提供了一种有前景的手段。据报道,诊断前的体育活动水平和自我效能感是体育活动行为改变的预测因素。经过修订的“多运动包”是一种印刷资源,并配有基于互联网的辅助工具,旨在增加英国癌症幸存者的体育活动。修订后的“多运动包”以计划行为理论和社会认知理论为基础。
本拟议研究的目的是调查经基于互联网的工具支持的修订版“多运动包”对英国癌症幸存者的体育活动、自我效能感和健康相关生活质量(HRQOL)的影响。
本研究是一项双臂等待列表随机对照试验,并进行嵌入式过程评估。将通过英国慈善机构麦克米伦癌症支持组织持有的癌症幸存者电子邮件数据库以及在麦克米伦癌症支持组织脸书页面上发布的一则广告,邀请招募每组99名参与者的样本。每位参与者被随机分配接受简短的体育活动信息和英国体育活动指南,或简短的体育活动信息以及带有基于互联网辅助工具的修订版“多运动包”。干预组和对照组将在12周时进行随访,以根据基于网络的问卷确定自我报告的体育活动、自我效能感和HRQOL的变化。对照组将在第12周接受修订版“多运动包”,并在24周时进行随访。干预组在24周时进行随访,以确定所报告变化的维持情况。将根据参与者诊断前的体育活动水平和基线自我效能感作为积极变化的可能预测因素完成亚组分析。将使用4点李克特量表评估修订版“多运动包”各组成部分的使用情况。半结构化电话访谈将评估修订版“多运动包”的使用情况和感知有用性。
参与者招募于2期17年3月开始。本研究预计于2018年10月完成。
本研究的结果将确定拟议的低成本广泛覆盖干预措施是否能改善癌症幸存者的体育活动水平、自我效能感和HRQOL。过程评估旨在将修订版“多运动包”的使用情况和感知有用性置于具体情境中,帮助扩大其有效分发范围,并确定其设计的潜在改进之处。