Suppr超能文献

NG25,一种转化生长因子-β激活激酶 1 的抑制剂,可改善新生缺氧缺血大鼠的神经元凋亡。

NG25, an inhibitor of transforming growth factor‑β‑activated kinase 1, ameliorates neuronal apoptosis in neonatal hypoxic‑ischemic rats.

机构信息

Department of Pediatrics, West China Second University Hospital, Sichuan University, Chengdu, Sichuan 610041, P.R. China.

Department of Ophthalmology, Fourth Affiliated Hospital of Sichuan University, Sichuan University, Chengdu, Sichuan 610041, P.R. China.

出版信息

Mol Med Rep. 2018 Jan;17(1):1710-1716. doi: 10.3892/mmr.2017.8024. Epub 2017 Nov 10.

Abstract

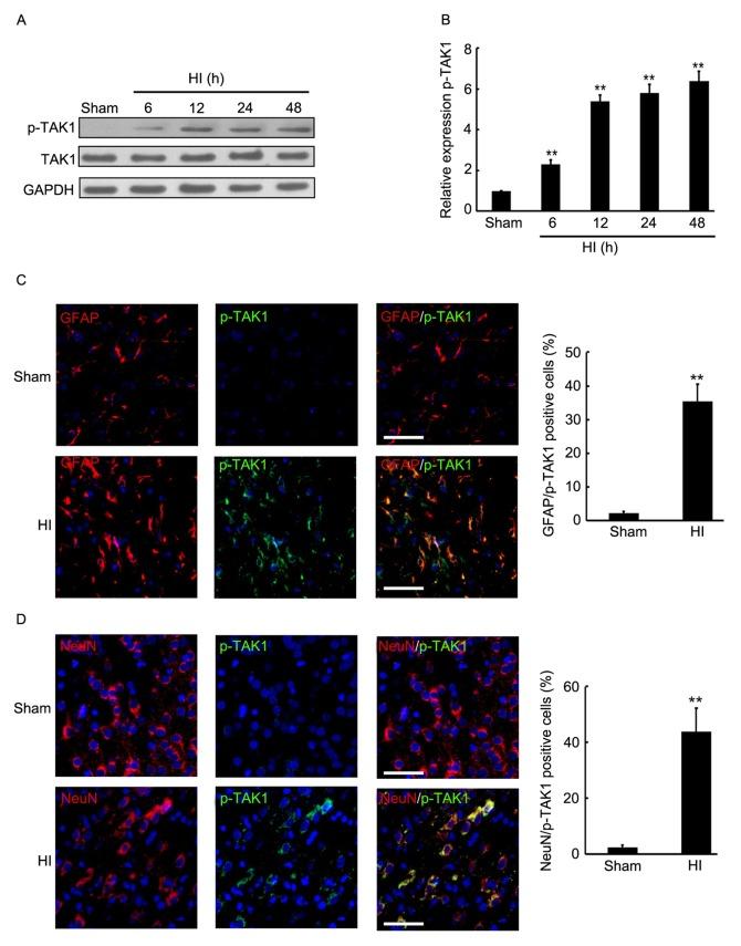
Transforming growth factor (TGF)‑β‑activated kinase 1 (TAK1) was found to be activated by TGF‑β and acts as a central regulator of cell death in various types of disease. However, the expression and function of TAK1 in the neonatal brain following hypoxia‑ischemia (HI) remains unclear. In the present study, western blotting and immunofluorescence were employed to determine the expression and distribution of TAK1 in the brain cortex of a perinatal HI rat model. In addition, the specific inhibitor of TAK1, NG25 was administered via intracerebroventricular injection, prior to insult of the neonatal rat brains, for neuroprotection. Western blotting and double immunofluorescence indicated that an increased expression level of phosphorylated‑TAK1 was observed, and was localized with neurons and astrocytes, compared with the sham group. Further study demonstrated that injection of NG25 prior to insult significantly inhibited TAK1/c‑Jun N‑terminal kinases activity and dramatically ameliorated acute hypoxic‑ischemic cerebral injury by inhibiting cell apoptosis in perinatal rats. Thus, NG25 ameliorates neuronal apoptosis in neonatal HI rats by inhibiting TAK1 expression and cell apoptosis. In addition, NG25 may serve as a promising novel neuroprotective inhibitor for perinatal cerebral injury.

摘要

转化生长因子-β激活激酶 1(TAK1)被发现可被转化生长因子-β激活,作为各种疾病中细胞死亡的中央调节剂。然而,缺氧缺血(HI)后新生脑中 TAK1 的表达和功能尚不清楚。在本研究中,采用蛋白质印迹法和免疫荧光法测定了围生期 HI 大鼠模型大脑皮质中 TAK1 的表达和分布。此外,在新生大鼠脑损伤前,通过脑室内注射 TAK1 的特异性抑制剂 NG25 进行神经保护。蛋白质印迹法和双重免疫荧光法表明,与假手术组相比,磷酸化 TAK1 的表达水平增加,并定位于神经元和星形胶质细胞。进一步的研究表明,在损伤前注射 NG25 可显著抑制 TAK1/c-Jun N-末端激酶活性,并通过抑制细胞凋亡显著改善围生期大鼠急性缺氧缺血性脑损伤。因此,NG25 通过抑制 TAK1 表达和细胞凋亡来改善新生 HI 大鼠的神经元凋亡。此外,NG25 可能成为一种有前途的新型围生期脑损伤神经保护抑制剂。

https://cdn.ncbi.nlm.nih.gov/pmc/blobs/6c9f/5780114/85ba51c5d592/MMR-17-01-1710-g00.jpg

文献检索

告别复杂PubMed语法,用中文像聊天一样搜索,搜遍4000万医学文献。AI智能推荐,让科研检索更轻松。

立即免费搜索

文件翻译

保留排版,准确专业,支持PDF/Word/PPT等文件格式,支持 12+语言互译。

免费翻译文档

深度研究

AI帮你快速写综述,25分钟生成高质量综述,智能提取关键信息,辅助科研写作。

立即免费体验