Department of Biochemistry, University of Toronto, 661 University Ave, Mars Tower West, Toronto, ON, Canada, M5G 1M1.
Matrix Dynamics Group, Faculty of Dentistry, University of Toronto, Room 243, Fitzgerald Building, 150 College Street, Toronto, ON, Canada, M5S 3E2.
Nat Commun. 2017 Nov 16;8(1):1530. doi: 10.1038/s41467-017-01231-x.
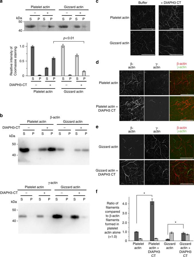
Cytokinesis is initiated by the localized assembly of the contractile ring, a dynamic actomyosin structure that generates a membrane furrow between the segregating chromosomal masses to divide a cell into two. Here we show that the stabilization and organization of the cytokinetic furrow is specifically dependent on localized β-actin filament assembly at the site of cytokinesis. β-actin filaments are assembled directly at the furrow by an anillin-dependent pathway that enhances RhoA-dependent activation of the formin DIAPH3, an actin nucleator. DIAPH3 specifically generates homopolymeric filaments of β-actin in vitro. By employing enhancers and activators, cells can achieve acute spatio-temporal control over isoform-specific actin arrays that are required for distinct cellular functions.
有丝分裂是由收缩环的局部组装引发的,收缩环是一种动态的肌动球蛋白结构,在分离的染色体团之间产生一个膜槽,将细胞分裂成两个。在这里,我们表明,有丝分裂槽的稳定和组织特别依赖于有丝分裂部位局部β-肌动蛋白丝的组装。β-肌动蛋白丝通过一种依赖肌球蛋白的途径直接在槽处组装,该途径增强了 RhoA 对形成素 DIAPH3 的依赖性激活,DIAPH3 是一种肌动蛋白核酶。DIAPH3 特异性地在体外生成β-肌动蛋白的同源聚合物纤维。通过使用增强子和激活子,细胞可以对细胞功能所需的特定异构体肌动蛋白阵列进行急性时空控制。