Suppr超能文献

突变型胶质瘤的颅内远处复发与突变及8号染色体长臂增益相关。

Remote intracranial recurrence of mutant gliomas is associated with mutations and an 8q gain.

作者信息

Nakae Shunsuke, Kato Takema, Murayama Kazuhiro, Sasaki Hikaru, Abe Masato, Kumon Masanobu, Kumai Tadashi, Yamashiro Kei, Inamasu Joji, Hasegawa Mitsuhiro, Kurahashi Hiroki, Hirose Yuichi

机构信息

Department of Neurosurgery, Fujita Health University, Toyoake, Japan.

Division of Molecular Genetics, Institute for Comprehensive Medical Science, Fujita Health University, Toyoake, Japan.

出版信息

Oncotarget. 2017 Sep 15;8(49):84729-84742. doi: 10.18632/oncotarget.20951. eCollection 2017 Oct 17.

Abstract

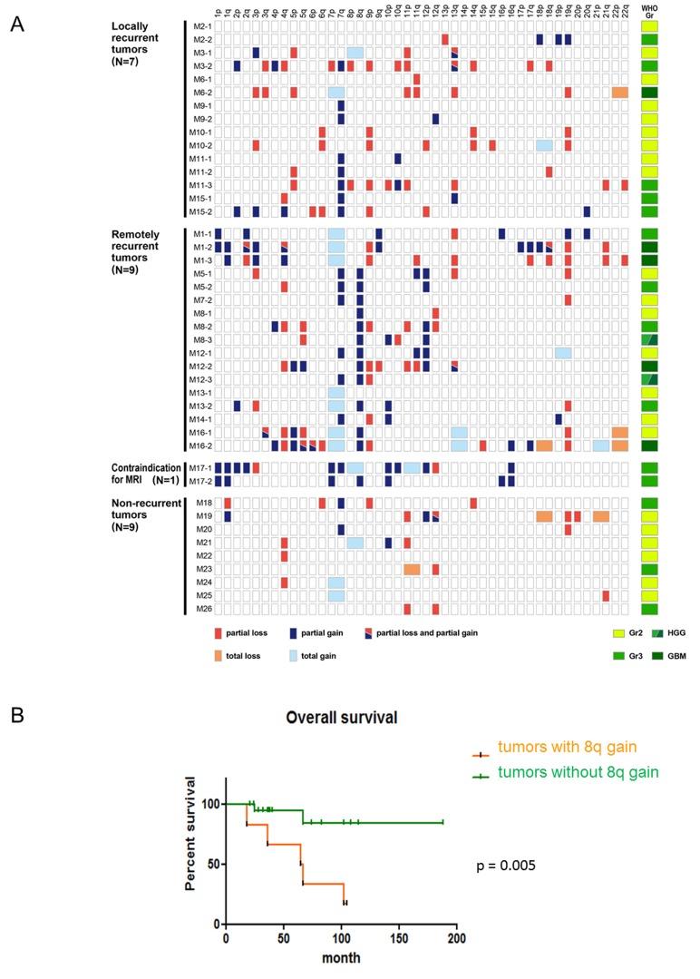
Most mutant gliomas harbor either 1p/19q co-deletions or mutation; 1p/19q co-deleted tumors have significantly better prognoses than tumors harboring mutations. To investigate the clinical factors that contribute to differences in tumor progression of mutant gliomas, we classified recurrent tumor patterns based on MRI and correlated these patterns with their genomic characterization. Accordingly, in mutant gliomas ( = 66), 1p/19 co-deleted gliomas only recurred locally, whereas mutant gliomas recurred both locally and in remote intracranial regions. In addition, diffuse tensor imaging suggested that remote intracranial recurrence in the astrocytomas, IDH-mutant with mutations may occur along major fiber bundles. Remotely recurrent tumors resulted in a higher mortality and significantly harbored an 8q gain; astrocytomas with an 8q gain resulted in significantly shorter overall survival than those without an 8q gain. OncoScan arrays and next-generation sequencing revealed specific 8q regions (i.e., between 8q22 and 8q24) show a high copy number. In conclusion, only tumors with mutations showed patterns of remote recurrence in mutant gliomas. Furthermore, an 8q gain was significantly associated with remote intracranial recurrence and can be considered a poor prognostic factor in astrocytomas, IDH-mutant.

摘要

大多数突变型胶质瘤存在1p/19q共缺失或突变;1p/19q共缺失的肿瘤预后明显优于携带突变的肿瘤。为了研究导致突变型胶质瘤肿瘤进展差异的临床因素,我们根据磁共振成像(MRI)对复发性肿瘤模式进行分类,并将这些模式与其基因组特征相关联。因此,在66例突变型胶质瘤中,1p/19共缺失的胶质瘤仅局部复发,而携带突变的突变型胶质瘤则在局部和颅内远处区域复发。此外,弥散张量成像表明,伴有突变的异柠檬酸脱氢酶(IDH)突变型星形细胞瘤的颅内远处复发可能沿主要纤维束发生。远处复发性肿瘤导致更高的死亡率,且明显存在8号染色体长臂(8q)增益;有8q增益的星形细胞瘤的总生存期明显短于无8q增益的星形细胞瘤。OncoScan阵列和下一代测序显示特定的8q区域(即8q22和8q24之间)显示出高拷贝数。总之,在突变型胶质瘤中,只有携带突变的肿瘤表现出远处复发模式。此外,8q增益与颅内远处复发显著相关,可被视为IDH突变型星形细胞瘤的不良预后因素。

https://cdn.ncbi.nlm.nih.gov/pmc/blobs/e899/5689569/eacc11e87fd3/oncotarget-08-84729-g001.jpg

文献AI研究员

20分钟写一篇综述,助力文献阅读效率提升50倍。

立即体验

用中文搜PubMed

大模型驱动的PubMed中文搜索引擎

马上搜索

文档翻译

学术文献翻译模型,支持多种主流文档格式。

立即体验