• 文献检索
  • 文档翻译
  • 深度研究
  • 学术资讯
  • Suppr Zotero 插件Zotero 插件
  • 邀请有礼
  • 套餐&价格
  • 历史记录
应用&插件
Suppr Zotero 插件Zotero 插件浏览器插件Mac 客户端Windows 客户端微信小程序
定价
高级版会员购买积分包购买API积分包
服务
文献检索文档翻译深度研究API 文档MCP 服务
关于我们
关于 Suppr公司介绍联系我们用户协议隐私条款
关注我们

Suppr 超能文献

核心技术专利:CN118964589B侵权必究
粤ICP备2023148730 号-1Suppr @ 2026

文献检索

告别复杂PubMed语法,用中文像聊天一样搜索,搜遍4000万医学文献。AI智能推荐,让科研检索更轻松。

立即免费搜索

文件翻译

保留排版,准确专业,支持PDF/Word/PPT等文件格式,支持 12+语言互译。

免费翻译文档

深度研究

AI帮你快速写综述,25分钟生成高质量综述,智能提取关键信息,辅助科研写作。

立即免费体验

神经嵴衍生的祖细胞在4期/M期神经母细胞瘤中对肿瘤基质和侵袭性有影响。

Neural crest derived progenitor cells contribute to tumor stroma and aggressiveness in stage 4/M neuroblastoma.

作者信息

Linares-Clemente Pedro, Aguilar-Morante Diana, Rodríguez-Prieto Ismael, Ramírez Gema, de Torres Carmen, Santamaría Vicente, Pascual-Vaca Diego, Colmenero-Repiso Ana, Vega Francisco M, Mora Jaume, Cabello Rosa, Márquez Catalina, Rivas Eloy, Pardal Ricardo

机构信息

Instituto de Biomedicina de Sevilla (IBiS), Departamento de Fisiología Médica y Biofísica, Hospital Universitario Virgen del Rocío, CSIC, Universidad de Sevilla, Sevilla, Spain.

Departamento de Oncología Pediátrica, Hospital Universitario Virgen del Rocío, Sevilla, Spain.

出版信息

Oncotarget. 2017 Sep 21;8(52):89775-89792. doi: 10.18632/oncotarget.21128. eCollection 2017 Oct 27.

DOI:10.18632/oncotarget.21128
PMID:29163787
原文链接:https://pmc.ncbi.nlm.nih.gov/articles/PMC5685708/
Abstract

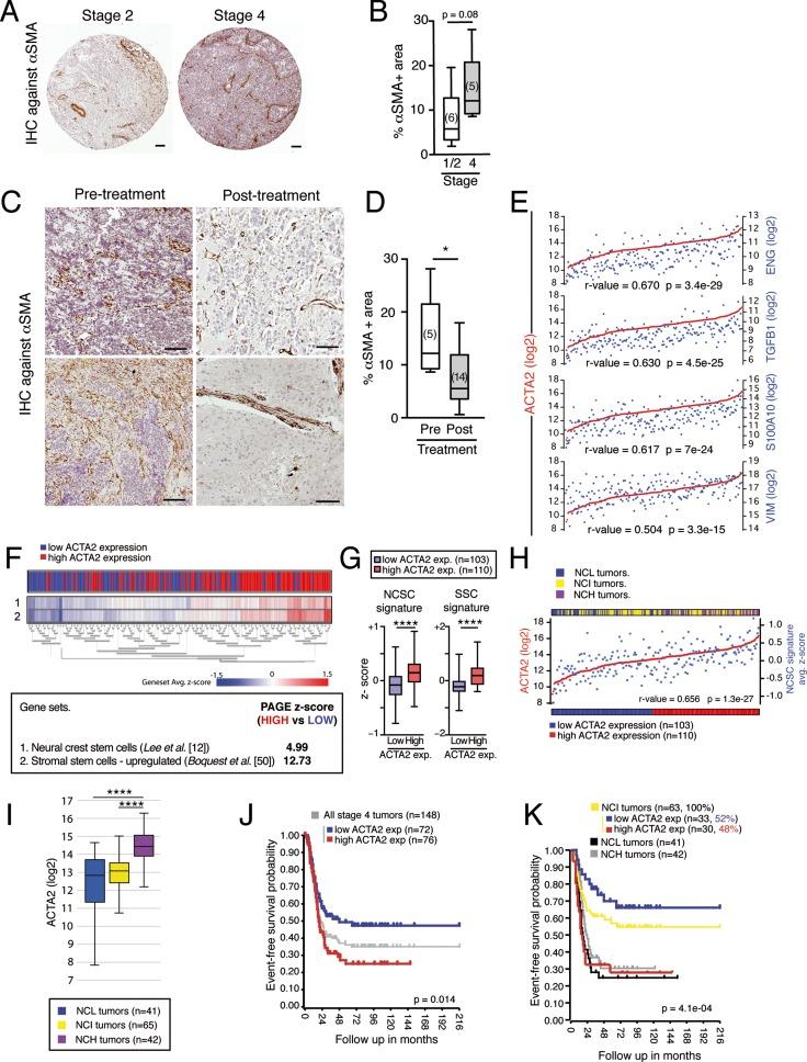
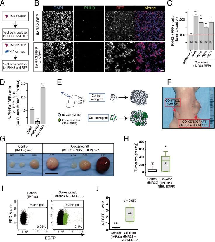
Pediatric tumors arise upon oncogenic transformation of stem/progenitor cells during embryonic development. Given this scenario, the existence of non-tumorigenic stem cells included within the aberrant tumoral niche, with a potential role in tumor biology, is an intriguing and unstudied possibility. Here, we describe the presence and function of non-tumorigenic neural crest-derived progenitor cells in aggressive neuroblastoma (NB) tumors. These cells differentiate into neural crest typical mesectodermal derivatives, giving rise to tumor stroma and promoting proliferation and tumor aggressiveness. Furthermore, an analysis of gene expression profiles in stage 4/M NB revealed a neural crest stem cell (NCSC) gene signature that was associated to stromal phenotype and high probability of relapse. Thus, this NCSC gene expression signature could be used in prognosis to improve stratification of stage 4/M NB tumors. Our results might facilitate the design of new therapies by targeting NCSCs and their contribution to tumor stroma.

摘要

小儿肿瘤起源于胚胎发育过程中干细胞/祖细胞的致癌转化。鉴于此情况,异常肿瘤微环境中存在的非致瘤性干细胞在肿瘤生物学中可能发挥作用,这是一个引人入胜但尚未研究的可能性。在这里,我们描述了侵袭性神经母细胞瘤(NB)肿瘤中神经嵴来源的非致瘤性祖细胞的存在和功能。这些细胞分化为神经嵴典型的中胚层衍生物,形成肿瘤基质并促进增殖和肿瘤侵袭性。此外,对4期/M期NB的基因表达谱分析揭示了一种神经嵴干细胞(NCSC)基因特征,该特征与基质表型和高复发概率相关。因此,这种NCSC基因表达特征可用于预后,以改善4期/M期NB肿瘤的分层。我们的结果可能有助于通过靶向NCSCs及其对肿瘤基质的贡献来设计新的治疗方法。

https://cdn.ncbi.nlm.nih.gov/pmc/blobs/90c6/5685708/883714f223d0/oncotarget-08-89775-g006.jpg
https://cdn.ncbi.nlm.nih.gov/pmc/blobs/90c6/5685708/43d3c2d7c0bd/oncotarget-08-89775-g001.jpg
https://cdn.ncbi.nlm.nih.gov/pmc/blobs/90c6/5685708/15920c500c97/oncotarget-08-89775-g002.jpg
https://cdn.ncbi.nlm.nih.gov/pmc/blobs/90c6/5685708/df944e217401/oncotarget-08-89775-g003.jpg
https://cdn.ncbi.nlm.nih.gov/pmc/blobs/90c6/5685708/944574d473ef/oncotarget-08-89775-g004.jpg
https://cdn.ncbi.nlm.nih.gov/pmc/blobs/90c6/5685708/98c5bb9ab632/oncotarget-08-89775-g005.jpg
https://cdn.ncbi.nlm.nih.gov/pmc/blobs/90c6/5685708/883714f223d0/oncotarget-08-89775-g006.jpg
https://cdn.ncbi.nlm.nih.gov/pmc/blobs/90c6/5685708/43d3c2d7c0bd/oncotarget-08-89775-g001.jpg
https://cdn.ncbi.nlm.nih.gov/pmc/blobs/90c6/5685708/15920c500c97/oncotarget-08-89775-g002.jpg
https://cdn.ncbi.nlm.nih.gov/pmc/blobs/90c6/5685708/df944e217401/oncotarget-08-89775-g003.jpg
https://cdn.ncbi.nlm.nih.gov/pmc/blobs/90c6/5685708/944574d473ef/oncotarget-08-89775-g004.jpg
https://cdn.ncbi.nlm.nih.gov/pmc/blobs/90c6/5685708/98c5bb9ab632/oncotarget-08-89775-g005.jpg
https://cdn.ncbi.nlm.nih.gov/pmc/blobs/90c6/5685708/883714f223d0/oncotarget-08-89775-g006.jpg

相似文献

1
Neural crest derived progenitor cells contribute to tumor stroma and aggressiveness in stage 4/M neuroblastoma.神经嵴衍生的祖细胞在4期/M期神经母细胞瘤中对肿瘤基质和侵袭性有影响。
Oncotarget. 2017 Sep 21;8(52):89775-89792. doi: 10.18632/oncotarget.21128. eCollection 2017 Oct 27.
2
Lineage-restricted sympathoadrenal progenitors confer neuroblastoma origin and its tumorigenicity.谱系受限的交感肾上腺祖细胞赋予神经母细胞瘤起源及其致瘤性。
Oncotarget. 2020 Jun 16;11(24):2357-2371. doi: 10.18632/oncotarget.27636.
3
Engraftable neural crest stem cells derived from cynomolgus monkey embryonic stem cells.可植入的神经嵴干细胞来源于食蟹猴胚胎干细胞。
Biomaterials. 2015 Jan;39:75-84. doi: 10.1016/j.biomaterials.2014.10.056. Epub 2014 Nov 15.
4
MYCN and ALKF1174L are sufficient to drive neuroblastoma development from neural crest progenitor cells.MYCN 和 ALKF1174L 足以驱动神经嵴祖细胞发展为神经母细胞瘤。
Oncogene. 2013 Feb 21;32(8):1059-65. doi: 10.1038/onc.2012.106. Epub 2012 Apr 9.
5
Recent advances in the developmental origin of neuroblastoma: an overview.神经母细胞瘤发生发展的最新研究进展:综述
J Exp Clin Cancer Res. 2022 Mar 11;41(1):92. doi: 10.1186/s13046-022-02281-w.
6
[Phenotypic plasticity of neural crest-derived melanocytes and Schwann cells].[神经嵴衍生的黑素细胞和雪旺细胞的表型可塑性]
Biol Aujourdhui. 2011;205(1):53-61. doi: 10.1051/jbio/2011008. Epub 2011 Apr 19.
7
Neural crest-derived stem cells神经嵴衍生干细胞
8
The effects of NB-UVB on the hair follicle-derived neural crest stem cells differentiating into melanocyte lineage in vitro.NB-UVB 对体外毛囊神经嵴干细胞向黑素细胞谱系分化的影响。
J Dermatol Sci. 2012 Apr;66(1):20-8. doi: 10.1016/j.jdermsci.2012.01.012. Epub 2012 Feb 16.
9
Alternative generation of CNS neural stem cells and PNS derivatives from neural crest-derived peripheral stem cells.从神经嵴衍生的外周干细胞中交替生成中枢神经系统神经干细胞和外周神经系统衍生物。
Stem Cells. 2015 Feb;33(2):574-88. doi: 10.1002/stem.1880.
10
Neural crest and mesoderm lineage-dependent gene expression in orofacial development.神经嵴和中胚层谱系依赖性基因在口腔面部发育中的表达
Differentiation. 2007 Jun;75(5):463-77. doi: 10.1111/j.1432-0436.2006.00145.x. Epub 2007 Feb 5.

引用本文的文献

1
Pediatric Solid Cancers: Dissecting the Tumor Microenvironment to Improve the Results of Clinical Immunotherapy.儿科实体瘤:剖析肿瘤微环境以改善临床免疫治疗效果。
Int J Mol Sci. 2024 Mar 12;25(6):3225. doi: 10.3390/ijms25063225.
2
CD44-high neural crest stem-like cells are associated with tumour aggressiveness and poor survival in neuroblastoma tumours.CD44 高表达神经嵴干细胞样细胞与神经母细胞瘤肿瘤的侵袭性和不良预后相关。
EBioMedicine. 2019 Nov;49:82-95. doi: 10.1016/j.ebiom.2019.10.041. Epub 2019 Nov 2.
3
Bottom up proteomics reveals novel differentiation proteins in neuroblastoma cells treated with 13-cis retinoic acid.

本文引用的文献

1
Physiological Plasticity of Neural-Crest-Derived Stem Cells in the Adult Mammalian Carotid Body.成年哺乳动物颈动脉体中神经嵴衍生干细胞的生理可塑性
Cell Rep. 2017 Apr 18;19(3):471-478. doi: 10.1016/j.celrep.2017.03.065.
2
Gene Expression Profiling Supports the Neural Crest Origin of Adult Rodent Carotid Body Stem Cells and Identifies CD10 as a Marker for Mesectoderm-Committed Progenitors.基因表达谱分析支持成年啮齿动物颈动脉体干细胞的神经嵴起源,并将CD10鉴定为中胚层定向祖细胞的标志物。
Stem Cells. 2016 Jun;34(6):1637-50. doi: 10.1002/stem.2331. Epub 2016 Mar 2.
3
Concise Review: Paracrine Role of Stem Cells in Pituitary Tumors: A Focus on Adamantinomatous Craniopharyngioma.
从下到上的蛋白质组学揭示了用 13-顺式维甲酸处理的神经母细胞瘤细胞中的新型分化蛋白。
J Proteomics. 2019 Oct 30;209:103491. doi: 10.1016/j.jprot.2019.103491. Epub 2019 Aug 28.
简要综述:干细胞在垂体肿瘤中的旁分泌作用:聚焦于成釉细胞瘤型颅咽管瘤。
Stem Cells. 2016 Feb;34(2):268-76. doi: 10.1002/stem.2267. Epub 2016 Jan 13.
4
FoxO1 mediates TGF-beta1-dependent cardiac myofibroblast differentiation.叉头框蛋白O1(FoxO1)介导转化生长因子-β1(TGF-β1)依赖性心肌成纤维细胞分化。
Biochim Biophys Acta. 2016 Jan;1863(1):128-38. doi: 10.1016/j.bbamcr.2015.10.019. Epub 2015 Oct 28.
5
Molecular mechanism underlying the tumor-promoting functions of carcinoma-associated fibroblasts.癌相关成纤维细胞促肿瘤功能的分子机制
Tumour Biol. 2015 Mar;36(3):1385-94. doi: 10.1007/s13277-015-3230-8. Epub 2015 Feb 15.
6
The neural crest is a source of mesenchymal stem cells with specialized hematopoietic stem cell niche function.神经嵴是具有特殊造血干细胞微环境功能的间充质干细胞的来源。
Elife. 2014 Sep 25;3:e03696. doi: 10.7554/eLife.03696.
7
The neural crest, a multifaceted structure of the vertebrates.神经嵴,脊椎动物的一个多面结构。
Birth Defects Res C Embryo Today. 2014 Sep;102(3):187-209. doi: 10.1002/bdrc.21080. Epub 2014 Sep 15.
8
An O2-sensitive glomus cell-stem cell synapse induces carotid body growth in chronic hypoxia.慢性缺氧诱导颈体生长的氧敏感球细胞-干细胞突触。
Cell. 2014 Jan 16;156(1-2):291-303. doi: 10.1016/j.cell.2013.12.013.
9
Novel markers of osteogenic and adipogenic differentiation of human bone marrow stromal cells identified using a quantitative proteomics approach.使用定量蛋白质组学方法鉴定的人骨髓间充质干细胞成骨和成脂分化的新型标志物。
Stem Cell Res. 2014 Jan;12(1):153-65. doi: 10.1016/j.scr.2013.09.009. Epub 2013 Sep 27.
10
Selection of bone metastasis seeds by mesenchymal signals in the primary tumor stroma.间质信号在原发性肿瘤基质中对骨转移灶种子的选择。
Cell. 2013 Aug 29;154(5):1060-1073. doi: 10.1016/j.cell.2013.07.036.