Scimone M Lucila, Cote Lauren E, Reddien Peter W
Howard Hughes Medical Institute, Massachusetts Institute of Technology, Cambridge, Massachusetts 02139, USA.
Whitehead Institute for Biomedical Research, 9 Cambridge Center, Cambridge, Massachusetts 02142, USA.
Nature. 2017 Nov 30;551(7682):623-628. doi: 10.1038/nature24660. Epub 2017 Nov 22.
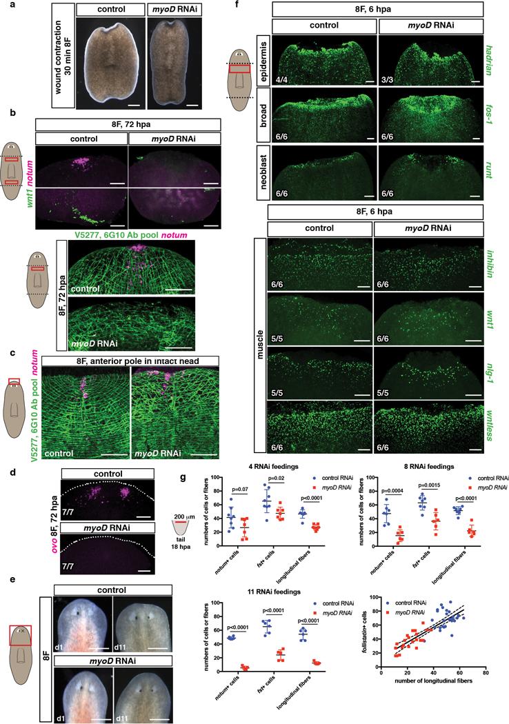
The ability to regenerate missing body parts exists throughout the animal kingdom. Positional information is crucial for regeneration, but how it is harboured and used by differentiated tissues is poorly understood. In planarians, positional information has been identified from study of phenotypes caused by RNA interference in which the wrong tissues are regenerated. For example, inhibition of the Wnt signalling pathway leads to regeneration of heads in place of tails. Characterization of these phenotypes has led to the identification of position control genes (PCGs)-genes that are expressed in a constitutive and regional manner and are associated with patterning. Most PCGs are expressed within planarian muscle; however, how muscle is specified and how different muscle subsets affect regeneration is unknown. Here we show that different muscle fibres have distinct regulatory roles during regeneration in the planarian Schmidtea mediterranea. myoD is required for formation of a specific muscle cell subset: the longitudinal fibres, oriented along the anterior-posterior axis. Loss of longitudinal fibres led to complete regeneration failure because of defects in regeneration initiation. A different transcription factor-encoding gene, nkx1-1, is required for the formation of circular fibres, oriented along the medial-lateral axis. Loss of circular fibres led to a bifurcated anterior-posterior axis with fused heads forming in single anterior blastemas. Whereas muscle is often viewed as a strictly contractile tissue, these findings reveal that different muscle types have distinct and specific regulatory roles in wound signalling and patterning to enable regeneration.
在整个动物界都存在再生缺失身体部位的能力。位置信息对于再生至关重要,但分化组织如何储存和利用它却知之甚少。在涡虫中,通过对RNA干扰导致的表型研究确定了位置信息,在这种情况下会再生出错误的组织。例如,Wnt信号通路的抑制会导致头部替代尾部再生。对这些表型的表征导致了位置控制基因(PCGs)的鉴定——这些基因以组成性和区域性方式表达,并与模式形成相关。大多数PCGs在涡虫肌肉中表达;然而,肌肉是如何被指定的以及不同的肌肉亚群如何影响再生尚不清楚。在这里,我们表明不同的肌纤维在地中海涡虫再生过程中具有不同的调节作用。myoD是形成特定肌肉细胞亚群——沿前后轴定向的纵向纤维所必需的。纵向纤维的缺失由于再生起始缺陷导致完全再生失败。另一个编码转录因子的基因nkx1-1是形成沿内外轴定向的环形纤维所必需的。环形纤维的缺失导致前后轴分叉,单个前芽基中形成融合的头部。虽然肌肉通常被视为严格的收缩组织,但这些发现表明不同的肌肉类型在伤口信号传导和模式形成中具有独特且特定的调节作用,以实现再生。