Suppr超能文献

α-突触核蛋白有助于形成具有独特功能的短非常规微管,这种微管在轴突运输中起作用。

Alpha-synuclein facilitates to form short unconventional microtubules that have a unique function in the axonal transport.

机构信息

Department of Genetic Disease Research, Osaka City University Graduate School of Medicine, Asahi-machi 1-4-3 Abeno, Osaka, 545-8585, Japan.

Department of Bioscience and Bioinformatics, Faculty of Computer Science and Systems Engineering, Kyushu Institute of Technology, Kawazu 680-4, Iizuka, Fukuoka, 820-850, Japan.

出版信息

Sci Rep. 2017 Nov 27;7(1):16386. doi: 10.1038/s41598-017-15575-3.

Abstract

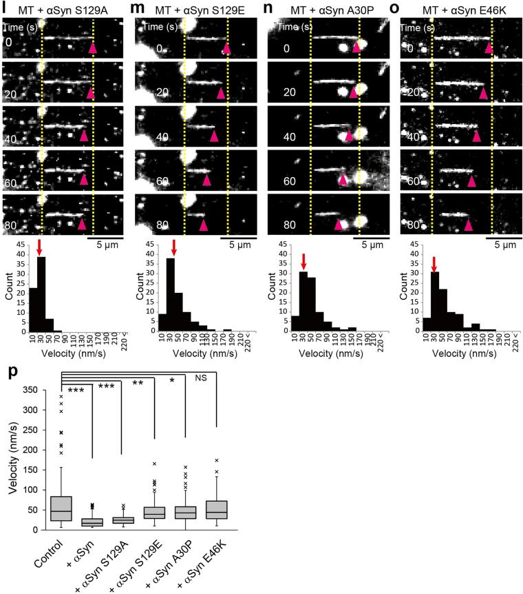
Although α-synuclein (αSyn) has been linked to Parkinson's disease (PD), the mechanisms underlying the causative role in PD remain unclear. We previously proposed a model for a transportable microtubule (tMT), in which dynein is anchored to a short tMT by LIS1 followed by the kinesin-dependent anterograde transport; however the mechanisms that produce tMTs have not been determined. Our in vitro investigations of microtubule (MT) dynamics revealed that αSyn facilitates the formation of short MTs and preferentially binds to MTs carrying 14 protofilaments (pfs). Live-cell imaging showed that αSyn co-transported with dynein and mobile βIII-tubulin fragments in the anterograde transport. Furthermore, bi-directional axonal transports are severely affected in αSyn and γSyn depleted dorsal root ganglion neurons. SR-PALM analyses further revealed the fibrous co-localization of αSyn, dynein and βIII-tubulin in axons. More importantly, 14-pfs MTs have been found in rat femoral nerve tissue, and they increased approximately 19 fold the control in quantify upon nerve ligation, indicating the unconventional MTs are mobile. Our findings indicate that αSyn facilitates to form short, mobile tMTs that play an important role in the axonal transport. This unexpected and intriguing discovery related to axonal transport provides new insight on the pathogenesis of PD.

摘要

虽然α-突触核蛋白(αSyn)与帕金森病(PD)有关,但导致 PD 的因果作用的机制仍不清楚。我们之前提出了一个可运输微管(tMT)的模型,其中动力蛋白通过 LIS1 锚定到短 tMT,然后进行依赖于动力蛋白的正向运输;然而,产生 tMT 的机制尚未确定。我们对微管(MT)动力学的体外研究表明,αSyn 促进短 MT 的形成,并优先与携带 14 个原丝(pfs)的 MT 结合。活细胞成像显示,αSyn 与动力蛋白和移动的βIII-微管片段一起在正向运输中运输。此外,αSyn 和 γSyn 耗尽的背根神经节神经元的双向轴突运输受到严重影响。SR-PALM 分析进一步揭示了αSyn、动力蛋白和βIII-微管在轴突中的纤维共定位。更重要的是,在大鼠股神经组织中发现了 14-pfs MT,它们在神经结扎后的定量中增加了约 19 倍,表明非传统 MT 是可移动的。我们的发现表明,αSyn 有助于形成短的、可移动的 tMT,在轴突运输中发挥重要作用。这一与轴突运输有关的意外而有趣的发现为 PD 的发病机制提供了新的见解。

https://cdn.ncbi.nlm.nih.gov/pmc/blobs/8b1b/5703968/3807ed23aee7/41598_2017_15575_Fig1_HTML.jpg

文献AI研究员

20分钟写一篇综述,助力文献阅读效率提升50倍。

立即体验

用中文搜PubMed

大模型驱动的PubMed中文搜索引擎

马上搜索

文档翻译

学术文献翻译模型,支持多种主流文档格式。

立即体验