Suppr超能文献

前列腺分泌型 IgA 和 IgG 的来源。

The origin of prostate gland-secreted IgA and IgG.

机构信息

Department Structural and Functional Biology, State University of Campinas, Campinas, Brazil.

Department Histology, Embriology and Cell Biology, Federal University of Goias, Goiânia, Brazil.

出版信息

Sci Rep. 2017 Nov 28;7(1):16488. doi: 10.1038/s41598-017-16717-3.

Abstract

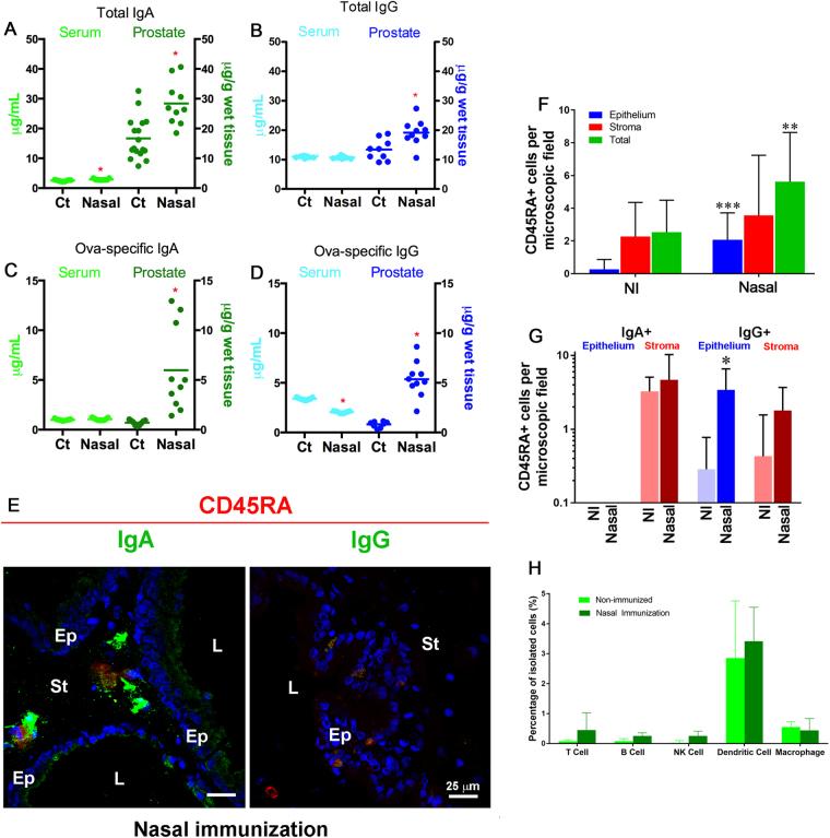
The prostate secretes immunoglobulin (Ig) A (IgA) and IgG; however, how immunoglobulins reach the secretion, where the plasma cells are located, whether immunoglobulins are antigen-specific and where activation of the adaptive response occurs are still unknown. Immune cells, including CD45RA cells, were scattered in the stroma and not organized mucosae-associated lymphoid-tissue. IgA (but not IgG) immunostaining identified stromal plasma cells and epithelial cells in non-immunized rats. Injected tetramethylrhodamine-IgA transcytosed the epithelium along with polymeric immunoglobulin receptor. Oral immunization with ovalbumin/mesopourous SBA-15 silica adjuvant resulted in more stromal CD45RA/IgA cells, increased content of ovalbumin-specific IgA and IgG, and the appearance of intraepithelial CD45RA/IgG cells. An increased number of dendritic cells that cooperate in other sites with transient immunocompetent lymphocytes, and the higher levels of interleukin-1β, interferon-γ and transforming growth factor-β, explain the levels of specific antibodies. Nasal immunization produced similar results except for the increase in dendritic cells. This immunomodulatory strategy seems useful to boost immunity against genitourinary infections and, perhaps, cancer.

摘要

前列腺分泌免疫球蛋白(Ig)A(IgA)和 IgG;然而,免疫球蛋白如何到达分泌部位、浆细胞所在位置、免疫球蛋白是否具有抗原特异性以及适应性反应发生的位置仍不清楚。免疫细胞,包括 CD45RA 细胞,散在于基质中,而不是组织黏膜相关淋巴组织。IgA(但不是 IgG)免疫染色鉴定了未免疫大鼠的基质浆细胞和上皮细胞。注射四甲基罗丹明-IgA 与多聚免疫球蛋白受体一起穿过上皮细胞。用卵清蛋白/中孔 SBA-15 硅酸钠佐剂进行口服免疫接种会导致更多的基质 CD45RA/IgA 细胞、增加的卵清蛋白特异性 IgA 和 IgG 含量以及上皮内 CD45RA/IgG 细胞的出现。与其他部位的短暂免疫活性淋巴细胞合作的树突状细胞数量增加,以及白细胞介素-1β、干扰素-γ 和转化生长因子-β 的水平升高,解释了特异性抗体的水平。鼻内免疫接种产生了类似的结果,但树突状细胞增加。这种免疫调节策略似乎有助于增强针对泌尿生殖道感染甚至癌症的免疫力。

https://cdn.ncbi.nlm.nih.gov/pmc/blobs/559d/5705656/94599845ebe8/41598_2017_16717_Fig1_HTML.jpg

文献AI研究员

20分钟写一篇综述,助力文献阅读效率提升50倍。

立即体验

用中文搜PubMed

大模型驱动的PubMed中文搜索引擎

马上搜索

文档翻译

学术文献翻译模型,支持多种主流文档格式。

立即体验