• 文献检索
  • 文档翻译
  • 深度研究
  • 学术资讯
  • Suppr Zotero 插件Zotero 插件
  • 邀请有礼
  • 套餐&价格
  • 历史记录
应用&插件
Suppr Zotero 插件Zotero 插件浏览器插件Mac 客户端Windows 客户端微信小程序
定价
高级版会员购买积分包购买API积分包
服务
文献检索文档翻译深度研究API 文档MCP 服务
关于我们
关于 Suppr公司介绍联系我们用户协议隐私条款
关注我们

Suppr 超能文献

核心技术专利:CN118964589B侵权必究
粤ICP备2023148730 号-1Suppr @ 2026

文献检索

告别复杂PubMed语法,用中文像聊天一样搜索,搜遍4000万医学文献。AI智能推荐,让科研检索更轻松。

立即免费搜索

文件翻译

保留排版,准确专业,支持PDF/Word/PPT等文件格式,支持 12+语言互译。

免费翻译文档

深度研究

AI帮你快速写综述,25分钟生成高质量综述,智能提取关键信息,辅助科研写作。

立即免费体验

H3K9乙酰化和HDAC2活性参与少突胶质细胞中单羧酸转运体1的表达。

H3K9ac and HDAC2 Activity Are Involved in the Expression of Monocarboxylate Transporter 1 in Oligodendrocyte.

作者信息

Lai Qingwei, Du Wantong, Wu Jian, Wang Xiao, Li Xinyu, Qu Xuebin, Wu Xiuxiang, Dong Fuxing, Yao Ruiqin, Fan Hongbin

机构信息

Xuzhou Key Laboratory of Neurobiology, Jiangsu Key Laboratory of New Drug Research and Clinical Pharmacy, Xuzhou Medical University, Xuzhou, China.

Department of Neurology, Affiliated Hospital of Xuzhou Medical University, Xuzhou, China.

出版信息

Front Mol Neurosci. 2017 Nov 14;10:376. doi: 10.3389/fnmol.2017.00376. eCollection 2017.

DOI:10.3389/fnmol.2017.00376
PMID:29184483
原文链接:https://pmc.ncbi.nlm.nih.gov/articles/PMC5694447/
Abstract

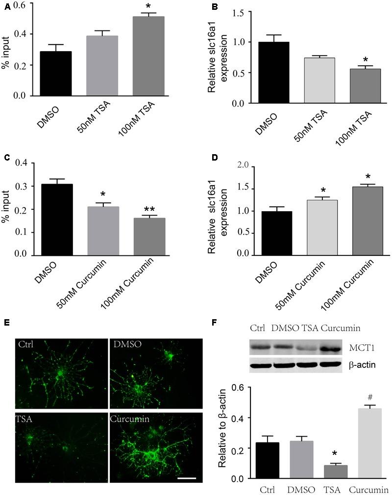
Recently, it is reported that monocarboxylate transporter 1 (MCT1) plays crucial role in oligodendrocyte differentiation and myelination. We found that MCT1 is strongly expressed in oligodendrocyte but weakly expressed in oligodendrocyte precursors (OPCs), and the underlying mechanisms remain elusive. Histone deacetylases (HDACs) activity is required for induction of oligodendrocyte differentiation and maturation. We asked whether HDACs are involved in the regulation of MCT1 expression. This work revealed that the acetylation level of histone H3K9 (H3K9ac) was much higher in gene () promoter in OPCs than that in oligodendrocyte. H3K9ac regulates MCT1 expression was confirmed by HDAC acetyltransferase inhibitors trichostatin A and curcumin. Of note, there was a negative correlation between H3K9ac and MCT1 expression in oligodendrocyte. Further, we found that the levels of HDAC1, 2, and 3 protein in oligodendrocyte were obviously higher than those in OPCs. However, specific knockdown of HDAC2 but not HDAC1 and HDAC3 significantly decreased the expression of MCT1 in oligodendrocyte. Conversely, overexpression of HDAC2 remarkably enhanced the expression of MCT1. The results imply that HDAC2 is involved in H3K9ac modification which regulates the expression of MCT1 during the development of oligodendrocyte.

摘要

最近,有报道称单羧酸转运体1(MCT1)在少突胶质细胞分化和髓鞘形成中起关键作用。我们发现MCT1在少突胶质细胞中强烈表达,但在少突胶质细胞前体细胞(OPCs)中弱表达,其潜在机制仍不清楚。组蛋白去乙酰化酶(HDACs)活性是诱导少突胶质细胞分化和成熟所必需的。我们询问HDACs是否参与MCT1表达的调节。这项工作表明,OPCs中基因()启动子处组蛋白H3K9(H3K9ac)的乙酰化水平远高于少突胶质细胞中的水平。HDAC乙酰转移酶抑制剂曲古抑菌素A和姜黄素证实了H3K9ac调节MCT1表达。值得注意的是,少突胶质细胞中H3K9ac与MCT1表达呈负相关。此外,我们发现少突胶质细胞中HDAC1、2和3蛋白的水平明显高于OPCs中的水平。然而,特异性敲低HDAC2而非HDAC1和HDAC3可显著降低少突胶质细胞中MCT1的表达。相反,HDAC2的过表达显著增强了MCT1的表达。结果表明,HDAC2参与H3K9ac修饰,在少突胶质细胞发育过程中调节MCT1的表达。

https://cdn.ncbi.nlm.nih.gov/pmc/blobs/38d6/5694447/e0665cf791fc/fnmol-10-00376-g005.jpg
https://cdn.ncbi.nlm.nih.gov/pmc/blobs/38d6/5694447/d632323972b2/fnmol-10-00376-g001.jpg
https://cdn.ncbi.nlm.nih.gov/pmc/blobs/38d6/5694447/7cf07029ca06/fnmol-10-00376-g002.jpg
https://cdn.ncbi.nlm.nih.gov/pmc/blobs/38d6/5694447/7a2278d25d5e/fnmol-10-00376-g003.jpg
https://cdn.ncbi.nlm.nih.gov/pmc/blobs/38d6/5694447/5ba8b8aeda45/fnmol-10-00376-g004.jpg
https://cdn.ncbi.nlm.nih.gov/pmc/blobs/38d6/5694447/e0665cf791fc/fnmol-10-00376-g005.jpg
https://cdn.ncbi.nlm.nih.gov/pmc/blobs/38d6/5694447/d632323972b2/fnmol-10-00376-g001.jpg
https://cdn.ncbi.nlm.nih.gov/pmc/blobs/38d6/5694447/7cf07029ca06/fnmol-10-00376-g002.jpg
https://cdn.ncbi.nlm.nih.gov/pmc/blobs/38d6/5694447/7a2278d25d5e/fnmol-10-00376-g003.jpg
https://cdn.ncbi.nlm.nih.gov/pmc/blobs/38d6/5694447/5ba8b8aeda45/fnmol-10-00376-g004.jpg
https://cdn.ncbi.nlm.nih.gov/pmc/blobs/38d6/5694447/e0665cf791fc/fnmol-10-00376-g005.jpg

相似文献

1
H3K9ac and HDAC2 Activity Are Involved in the Expression of Monocarboxylate Transporter 1 in Oligodendrocyte.H3K9乙酰化和HDAC2活性参与少突胶质细胞中单羧酸转运体1的表达。
Front Mol Neurosci. 2017 Nov 14;10:376. doi: 10.3389/fnmol.2017.00376. eCollection 2017.
2
Mitotic H3K9ac is controlled by phase-specific activity of HDAC2, HDAC3, and SIRT1.有丝分裂期 H3K9ac 的水平受 HDAC2、HDAC3 和 SIRT1 的相分离活性控制。
Life Sci Alliance. 2022 Aug 18;5(10). doi: 10.26508/lsa.202201433. Print 2022 Oct.
3
Histone modifiers and marks define heterogeneous groups of colorectal carcinomas and affect responses to HDAC inhibitors in vitro.组蛋白修饰因子和标记物定义了结直肠癌的异质性群体,并影响体外对组蛋白去乙酰化酶抑制剂的反应。
Am J Cancer Res. 2016 Feb 15;6(3):664-76. eCollection 2016.
4
miR-219 attenuates demyelination in cuprizone-induced demyelinated mice by regulating monocarboxylate transporter 1.微小RNA-219通过调节单羧酸转运蛋白1减轻铜离子螯合剂诱导的脱髓鞘小鼠的脱髓鞘病变。
Eur J Neurosci. 2017 Jan;45(2):249-259. doi: 10.1111/ejn.13485.
5
Monocarboxylate transporter 1 and the vulnerability of oligodendrocyte lineage cells to metabolic stresses.单羧酸转运蛋白 1 和少突胶质细胞谱系细胞对代谢应激的脆弱性。
CNS Neurosci Ther. 2018 Feb;24(2):126-134. doi: 10.1111/cns.12782. Epub 2017 Dec 4.
6
Type-specific roles of histone deacetylase (HDAC) overexpression in ovarian carcinoma: HDAC1 enhances cell proliferation and HDAC3 stimulates cell migration with downregulation of E-cadherin.组蛋白去乙酰化酶(HDAC)过表达在卵巢癌中的特定作用:HDAC1 增强细胞增殖,HDAC3 通过下调 E-钙黏蛋白刺激细胞迁移。
Int J Cancer. 2010 Sep 1;127(6):1332-46. doi: 10.1002/ijc.25151.
7
Clinicopathological features and prediction values of HDAC1, HDAC2, HDAC3, and HDAC11 in classical Hodgkin lymphoma.HDAC1、HDAC2、HDAC3和HDAC11在经典型霍奇金淋巴瘤中的临床病理特征及预测价值
Anticancer Drugs. 2018 Apr;29(4):364-370. doi: 10.1097/CAD.0000000000000610.
8
Effect of Histone Deacetylase Inhibition on the Expression of Multidrug Resistance-associated Protein 2 in a Human Placental Trophoblast Cell Line.组蛋白去乙酰化酶抑制对人胎盘滋养层细胞系中多药耐药相关蛋白2表达的影响。
Chin Med J (Engl). 2017 Jun 5;130(11):1352-1360. doi: 10.4103/0366-6999.206352.
9
Curcumin modulates the effect of histone modification on the expression of chemokines by type II alveolar epithelial cells in a rat COPD model.姜黄素在大鼠慢性阻塞性肺疾病模型中调节组蛋白修饰对II型肺泡上皮细胞趋化因子表达的影响。
Int J Chron Obstruct Pulmon Dis. 2016 Nov 7;11:2765-2773. doi: 10.2147/COPD.S113978. eCollection 2016.
10
Regulation of monocarboxylate transporter 1 (MCT1) promoter by butyrate in human intestinal epithelial cells: involvement of NF-kappaB pathway.丁酸对人肠上皮细胞中一元羧酸转运体1(MCT1)启动子的调控:NF-κB信号通路的参与
J Cell Biochem. 2008 Apr 1;103(5):1452-63. doi: 10.1002/jcb.21532.

引用本文的文献

1
Valproic Acid Inhibits RhoA-Mediated Vascular Smooth Muscle Cell Contraction.丙戊酸抑制RhoA介导的血管平滑肌细胞收缩。
J Korean Med Sci. 2025 Aug 25;40(33):e199. doi: 10.3346/jkms.2025.40.e199.
2
FGA, a new target of histone acetylation, inhibits apoptosis of granulosa cells in follicles.FGA是组蛋白乙酰化的新靶点,可抑制卵泡颗粒细胞凋亡。
Biol Res. 2025 Jul 2;58(1):43. doi: 10.1186/s40659-025-00623-4.
3
CtBP1 is essential for epigenetic silencing of μ-opioid receptor genes in the dorsal root ganglion in spinal nerve ligation-induced neuropathic pain.

本文引用的文献

1
Hdac3 Interaction with p300 Histone Acetyltransferase Regulates the Oligodendrocyte and Astrocyte Lineage Fate Switch.Hdac3与p300组蛋白乙酰转移酶的相互作用调控少突胶质细胞和星形胶质细胞谱系命运转换。
Dev Cell. 2016 Feb 8;36(3):316-30. doi: 10.1016/j.devcel.2016.01.002.
2
White Matter Lipids as a Ketogenic Fuel Supply in Aging Female Brain: Implications for Alzheimer's Disease.脑老化女性白质脂质作为生酮供能物质:对阿尔茨海默病的影响。
EBioMedicine. 2015 Nov 3;2(12):1888-904. doi: 10.1016/j.ebiom.2015.11.002. eCollection 2015 Dec.
3
Mechanostimulation Promotes Nuclear and Epigenetic Changes in Oligodendrocytes.
CtBP1对于脊髓神经结扎诱导的神经性疼痛中背根神经节内μ-阿片受体基因的表观遗传沉默至关重要。
Neurotherapeutics. 2025 Jan;22(1):e00493. doi: 10.1016/j.neurot.2024.e00493. Epub 2024 Nov 22.
4
Live births from urine derived cells.尿源细胞孕育的活体。
PLoS One. 2023 Jan 25;18(1):e0278607. doi: 10.1371/journal.pone.0278607. eCollection 2023.
5
Distinct histone H3 modification profiles correlate with aggressive characteristics of salivary gland neoplasms.不同的组蛋白 H3 修饰谱与唾液腺肿瘤的侵袭特征相关。
Sci Rep. 2022 Sep 5;12(1):15063. doi: 10.1038/s41598-022-19174-9.
6
Characterization of Acetylation of Histone H3 at Lysine 9 in the Trigeminal Ganglion of a Rat Trigeminal Neuralgia Model.鉴定大鼠三叉神经痛模型三叉神经节中组蛋白 H3 赖氨酸 9 的乙酰化。
Oxid Med Cell Longev. 2022 May 4;2022:1300387. doi: 10.1155/2022/1300387. eCollection 2022.
7
Epigenetic Regulators of White Adipocyte Browning.白色脂肪细胞棕色化的表观遗传调控因子
Epigenomes. 2021 Jan 12;5(1):3. doi: 10.3390/epigenomes5010003.
8
Calcitonin gene-related peptide induces the histone H3 lysine 9 acetylation in astrocytes associated with neuroinflammation in rats with neuropathic pain.降钙素基因相关肽诱导神经病理性疼痛大鼠星形胶质细胞中与神经炎症相关的组蛋白 H3 赖氨酸 9 乙酰化。
CNS Neurosci Ther. 2021 Nov;27(11):1409-1424. doi: 10.1111/cns.13720. Epub 2021 Aug 16.
9
Conditional Deletion of Foxg1 Alleviates Demyelination and Facilitates Remyelination via the Wnt Signaling Pathway in Cuprizone-Induced Demyelinated Mice.条件性敲除 Foxg1 通过 Wnt 信号通路缓解髓鞘脱失并促进髓鞘再生在 Cuprizone 诱导的脱髓鞘小鼠模型中
Neurosci Bull. 2021 Jan;37(1):15-30. doi: 10.1007/s12264-020-00583-7. Epub 2020 Oct 5.
10
Histone H3K9 and H3K14 acetylation at the promoter of the LGALS9 gene is associated with mRNA levels in cervical cancer cells.组蛋白 H3K9 和 H3K14 在 LGALS9 基因启动子上的乙酰化与宫颈癌细胞中的 mRNA 水平相关。
FEBS Open Bio. 2020 Nov;10(11):2305-2315. doi: 10.1002/2211-5463.12973. Epub 2020 Sep 24.
机械刺激促进少突胶质细胞的细胞核和表观遗传变化。
J Neurosci. 2016 Jan 20;36(3):806-13. doi: 10.1523/JNEUROSCI.2873-15.2016.
4
Transcriptional and Epigenetic Regulation of Oligodendrocyte Development and Myelination in the Central Nervous System.中枢神经系统中少突胶质细胞发育和髓鞘形成的转录和表观遗传调控
Cold Spring Harb Perspect Biol. 2015 Jul 1;7(9):a020461. doi: 10.1101/cshperspect.a020461.
5
Oligodendrocytes: Myelination and Axonal Support.少突胶质细胞:髓鞘形成与轴突支持
Cold Spring Harb Perspect Biol. 2015 Jun 22;8(1):a020479. doi: 10.1101/cshperspect.a020479.
6
Histone deacetylase 3 is necessary for proper brain development.组蛋白去乙酰化酶3对正常的大脑发育是必需的。
J Biol Chem. 2014 Dec 12;289(50):34569-82. doi: 10.1074/jbc.M114.576397. Epub 2014 Oct 22.
7
HDAC3 controls gap 2/mitosis progression in adult neural stem/progenitor cells by regulating CDK1 levels.组蛋白去乙酰化酶3通过调节细胞周期蛋白依赖性激酶1的水平来控制成年神经干细胞/祖细胞中G2期/有丝分裂进程。
Proc Natl Acad Sci U S A. 2014 Sep 16;111(37):13541-6. doi: 10.1073/pnas.1411939111. Epub 2014 Aug 26.
8
Targeting cardiac fibroblasts to treat fibrosis of the heart: focus on HDACs.靶向心肌成纤维细胞治疗心脏纤维化:聚焦于组蛋白去乙酰化酶。
J Mol Cell Cardiol. 2014 May;70:100-7. doi: 10.1016/j.yjmcc.2014.02.015. Epub 2014 Mar 11.
9
Hyperacetylation of histone H3K9 involved in the promotion of abnormally high transcription of the gdnf gene in glioma cells.组蛋白H3K9的高乙酰化参与促进胶质瘤细胞中胶质细胞源性神经营养因子(gdnf)基因的异常高转录。
Mol Neurobiol. 2014 Dec;50(3):914-22. doi: 10.1007/s12035-014-8666-0. Epub 2014 Mar 12.
10
The role of myelin and oligodendrocytes in axonal energy metabolism.髓鞘和少突胶质细胞在轴突能量代谢中的作用。
Curr Opin Neurobiol. 2013 Dec;23(6):1065-72. doi: 10.1016/j.conb.2013.09.008. Epub 2013 Oct 4.