Suppr超能文献

在腭间充质成骨分化过程中抑制骨形态发生蛋白信号传导。

Inhibits Bone Morphogenetic Protein Signaling during Osteogenic Differentiation of the Palatal Mesenchyme.

作者信息

Iyyanar Paul P R, Nazarali Adil J

机构信息

Laboratory of Molecular Cell Biology, College of Pharmacy and Nutrition and Neuroscience Research Cluster, University of Saskatchewan, Saskatoon, SK, Canada.

出版信息

Front Physiol. 2017 Nov 14;8:929. doi: 10.3389/fphys.2017.00929. eCollection 2017.

Abstract

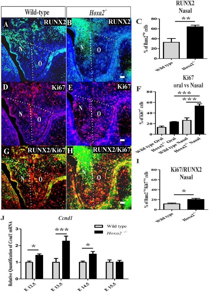
Cleft palate is one of the most common congenital birth defects worldwide. The homeobox () family of genes are key regulators of embryogenesis, with having a direct role in secondary palate development. mice exhibit cleft palate; however, the cellular and molecular mechanisms leading to cleft palate in mice is largely unknown. Addressing this issue, we found that regulates spatial and temporal programs of osteogenic differentiation in the developing palate by inhibiting bone morphogenetic protein (BMP) signaling dependent osteoblast markers. Expression of osteoblast markers, including , and were increased in palatal shelves at embryonic day (E) 13.5 and E15.5. mouse embryonic palatal mesenchyme (MEPM) cells exhibited increased bone matrix deposition and mineralization . Moreover, loss of resulted in increased osteoprogenitor cell proliferation and osteogenic commitment during early stages of palate development at E13.5. Consistent with upregulation of osteoblast markers, palatal shelves displayed higher expression of canonical BMP signaling . Blocking BMP signaling in primary MEPM cells using dorsomorphin restored cell proliferation and osteogenic differentiation to wild-type levels. Collectively, these data demonstrate for the first time that may regulate palate development by inhibiting osteogenic differentiation of palatal mesenchyme via modulating BMP signaling.

摘要

腭裂是全球最常见的先天性出生缺陷之一。同源盒()基因家族是胚胎发育的关键调节因子,其中 在继发腭发育中起直接作用。 小鼠表现出腭裂;然而,导致 小鼠腭裂的细胞和分子机制在很大程度上尚不清楚。为了解决这个问题,我们发现 通过抑制骨形态发生蛋白(BMP)信号依赖的成骨细胞标志物来调节发育中腭的成骨分化的空间和时间程序。在胚胎第(E)13.5天和E15.5天,包括 、 和 在内的成骨细胞标志物在 腭突中的表达增加。 小鼠胚胎腭间充质(MEPM)细胞表现出骨基质沉积和矿化增加。此外, 在腭发育早期(E13.5)的缺失导致骨祖细胞增殖和成骨定向增加。与成骨细胞标志物的上调一致, 腭突显示出经典BMP信号 的更高表达。使用多斯吗啡阻断原代MEPM细胞中的BMP信号可将细胞增殖和成骨分化恢复到野生型水平。总体而言,这些数据首次证明 可能通过调节BMP信号抑制腭间充质的成骨分化来调节腭发育。

https://cdn.ncbi.nlm.nih.gov/pmc/blobs/4414/5694536/9256d2ba8f57/fphys-08-00929-g0001.jpg

文献AI研究员

20分钟写一篇综述,助力文献阅读效率提升50倍。

立即体验

用中文搜PubMed

大模型驱动的PubMed中文搜索引擎

马上搜索

文档翻译

学术文献翻译模型,支持多种主流文档格式。

立即体验