Department of Botany and Plant Pathology, Oregon State University, Corvallis, OR 97331, USA.
Bioversity International, Parc Scientifique Agropolis II, 34397 Montpellier Cedex 5, France.
Nucleic Acids Res. 2018 Jan 4;46(D1):D1168-D1180. doi: 10.1093/nar/gkx1152.
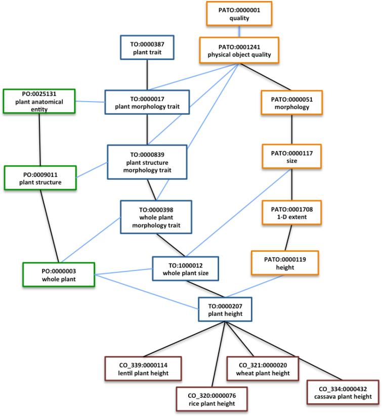
The Planteome project (http://www.planteome.org) provides a suite of reference and species-specific ontologies for plants and annotations to genes and phenotypes. Ontologies serve as common standards for semantic integration of a large and growing corpus of plant genomics, phenomics and genetics data. The reference ontologies include the Plant Ontology, Plant Trait Ontology and the Plant Experimental Conditions Ontology developed by the Planteome project, along with the Gene Ontology, Chemical Entities of Biological Interest, Phenotype and Attribute Ontology, and others. The project also provides access to species-specific Crop Ontologies developed by various plant breeding and research communities from around the world. We provide integrated data on plant traits, phenotypes, and gene function and expression from 95 plant taxa, annotated with reference ontology terms. The Planteome project is developing a plant gene annotation platform; Planteome Noctua, to facilitate community engagement. All the Planteome ontologies are publicly available and are maintained at the Planteome GitHub site (https://github.com/Planteome) for sharing, tracking revisions and new requests. The annotated data are freely accessible from the ontology browser (http://browser.planteome.org/amigo) and our data repository.
Planteome 项目(http://www.planteome.org)提供了一套植物参考和特定物种本体论以及基因和表型注释。本体论作为语义集成大量和不断增长的植物基因组学、表型和遗传学数据的通用标准。参考本体论包括由 Planteome 项目开发的植物本体论、植物性状本体论和植物实验条件本体论,以及基因本体论、生物化学实体、表型和属性本体论等。该项目还提供了来自世界各地各种植物育种和研究社区开发的特定物种作物本体论的访问权限。我们提供了 95 个植物分类群的植物性状、表型和基因功能和表达的综合数据,并使用参考本体论术语进行了注释。Planteome 项目正在开发一个植物基因注释平台;Planteome Noctua,以促进社区参与。所有的 Planteome 本体论都可以公开获取,并在 Planteome GitHub 站点(https://github.com/Planteome)上维护,以便共享、跟踪修订和新请求。注释数据可从本体论浏览器(http://browser.planteome.org/amigo)和我们的数据存储库中免费访问。