• 文献检索
  • 文档翻译
  • 深度研究
  • 学术资讯
  • Suppr Zotero 插件Zotero 插件
  • 邀请有礼
  • 套餐&价格
  • 历史记录
应用&插件
Suppr Zotero 插件Zotero 插件浏览器插件Mac 客户端Windows 客户端微信小程序
定价
高级版会员购买积分包购买API积分包
服务
文献检索文档翻译深度研究API 文档MCP 服务
关于我们
关于 Suppr公司介绍联系我们用户协议隐私条款
关注我们

Suppr 超能文献

核心技术专利:CN118964589B侵权必究
粤ICP备2023148730 号-1Suppr @ 2026

文献检索

告别复杂PubMed语法,用中文像聊天一样搜索,搜遍4000万医学文献。AI智能推荐,让科研检索更轻松。

立即免费搜索

文件翻译

保留排版,准确专业,支持PDF/Word/PPT等文件格式,支持 12+语言互译。

免费翻译文档

深度研究

AI帮你快速写综述,25分钟生成高质量综述,智能提取关键信息,辅助科研写作。

立即免费体验

蝾螈的心脏再生依赖于巨噬细胞介导的对成纤维细胞激活和细胞外环境的控制。

Heart regeneration in the salamander relies on macrophage-mediated control of fibroblast activation and the extracellular landscape.

作者信息

Godwin J W, Debuque R, Salimova E, Rosenthal N A

机构信息

The Jackson laboratory, Bar Harbor, ME 04609, USA.

Australian Regenerative Medicine Institute, Monash University, Clayton, VIC 3800, Australia.

出版信息

NPJ Regen Med. 2017;2. doi: 10.1038/s41536-017-0027-y. Epub 2017 Jul 27.

DOI:10.1038/s41536-017-0027-y
PMID:29201433
原文链接:https://pmc.ncbi.nlm.nih.gov/articles/PMC5677961/
Abstract

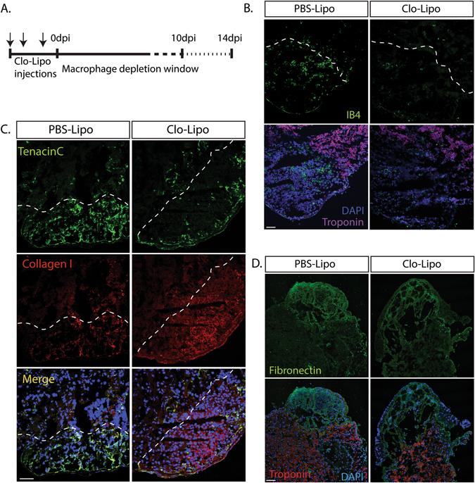
In dramatic contrast to the poor repair outcomes for humans and rodent models such as mice, salamanders and some fish species are able to completely regenerate heart tissue following tissue injury, at any life stage. This capacity for complete cardiac repair provides a template for understanding the process of regeneration and for developing strategies to improve human cardiac repair outcomes. Using a cardiac cryo-injury model we show that heart regeneration is dependent on the innate immune system, as macrophage depletion during early time points post-injury results in regeneration failure. In contrast to the transient extracellular matrix (ECM) that normally accompanies regeneration, this intervention resulted in a permanent, highly cross-linked extracellular matrix scar derived from alternative fibroblast activation and lysyl-oxidase enzyme synthesis. The activation of cardiomyocyte proliferation was not affected by macrophage depletion, indicating that cardiomyocyte replacement is an independent feature of the regenerative process, and is not sufficient to prevent fibrotic progression. These findings highlight the interplay between macrophages and fibroblasts as an important component of cardiac regeneration, and the prevention of fibrosis as a key therapeutic target in the promotion of cardiac repair in mammals.

摘要

与人类以及小鼠等啮齿动物模型糟糕的修复结果形成鲜明对比的是,蝾螈和一些鱼类能够在任何生命阶段的组织损伤后完全再生心脏组织。这种完全心脏修复的能力为理解再生过程以及制定改善人类心脏修复结果的策略提供了一个模板。我们使用心脏冷冻损伤模型表明,心脏再生依赖于先天免疫系统,因为在损伤后早期时间点清除巨噬细胞会导致再生失败。与正常伴随再生的短暂细胞外基质(ECM)不同,这种干预导致了一种源自替代性成纤维细胞激活和赖氨酰氧化酶合成的永久性、高度交联的细胞外基质瘢痕。巨噬细胞清除并不影响心肌细胞增殖的激活,这表明心肌细胞替代是再生过程的一个独立特征,并且不足以阻止纤维化进展。这些发现突出了巨噬细胞和成纤维细胞之间的相互作用是心脏再生的一个重要组成部分,以及预防纤维化是促进哺乳动物心脏修复的关键治疗靶点。

https://cdn.ncbi.nlm.nih.gov/pmc/blobs/a62a/5677961/62b8ffce3e9a/41536_2017_27_Fig6_HTML.jpg
https://cdn.ncbi.nlm.nih.gov/pmc/blobs/a62a/5677961/51e903b09c92/41536_2017_27_Fig1_HTML.jpg
https://cdn.ncbi.nlm.nih.gov/pmc/blobs/a62a/5677961/6e5053b6f67e/41536_2017_27_Fig2_HTML.jpg
https://cdn.ncbi.nlm.nih.gov/pmc/blobs/a62a/5677961/b50e65e9e153/41536_2017_27_Fig3_HTML.jpg
https://cdn.ncbi.nlm.nih.gov/pmc/blobs/a62a/5677961/4a3b06acf17b/41536_2017_27_Fig4_HTML.jpg
https://cdn.ncbi.nlm.nih.gov/pmc/blobs/a62a/5677961/27d85ca8c2bb/41536_2017_27_Fig5_HTML.jpg
https://cdn.ncbi.nlm.nih.gov/pmc/blobs/a62a/5677961/62b8ffce3e9a/41536_2017_27_Fig6_HTML.jpg
https://cdn.ncbi.nlm.nih.gov/pmc/blobs/a62a/5677961/51e903b09c92/41536_2017_27_Fig1_HTML.jpg
https://cdn.ncbi.nlm.nih.gov/pmc/blobs/a62a/5677961/6e5053b6f67e/41536_2017_27_Fig2_HTML.jpg
https://cdn.ncbi.nlm.nih.gov/pmc/blobs/a62a/5677961/b50e65e9e153/41536_2017_27_Fig3_HTML.jpg
https://cdn.ncbi.nlm.nih.gov/pmc/blobs/a62a/5677961/4a3b06acf17b/41536_2017_27_Fig4_HTML.jpg
https://cdn.ncbi.nlm.nih.gov/pmc/blobs/a62a/5677961/27d85ca8c2bb/41536_2017_27_Fig5_HTML.jpg
https://cdn.ncbi.nlm.nih.gov/pmc/blobs/a62a/5677961/62b8ffce3e9a/41536_2017_27_Fig6_HTML.jpg

相似文献

1
Heart regeneration in the salamander relies on macrophage-mediated control of fibroblast activation and the extracellular landscape.蝾螈的心脏再生依赖于巨噬细胞介导的对成纤维细胞激活和细胞外环境的控制。
NPJ Regen Med. 2017;2. doi: 10.1038/s41536-017-0027-y. Epub 2017 Jul 27.
2
Decellularized neonatal cardiac extracellular matrix prevents widespread ventricular remodeling in adult mammals after myocardial infarction.去细胞化的新生心脏细胞外基质可预防成年哺乳动物心肌梗死后的广泛心室重构。
Acta Biomater. 2019 Mar 15;87:140-151. doi: 10.1016/j.actbio.2019.01.062. Epub 2019 Jan 30.
3
Emerging Roles for Immune Cells and MicroRNAs in Modulating the Response to Cardiac Injury.免疫细胞和微小RNA在调节心脏损伤反应中的新作用
J Cardiovasc Dev Dis. 2019 Jan 15;6(1):5. doi: 10.3390/jcdd6010005.
4
Inflammation in cardiac injury, repair and regeneration.心脏损伤、修复与再生中的炎症
Curr Opin Cardiol. 2015 May;30(3):240-5. doi: 10.1097/HCO.0000000000000158.
5
Extracellular matrix considerations for scar-free repair and regeneration: insights from regenerative diversity among vertebrates.无瘢痕修复与再生的细胞外基质考量:来自脊椎动物再生多样性的见解
Int J Biochem Cell Biol. 2014 Nov;56:47-55. doi: 10.1016/j.biocel.2014.10.011. Epub 2014 Oct 18.
6
Cardiac regeneration: epicardial mediated repair.心脏再生:心外膜介导的修复
Proc Biol Sci. 2015 Dec 22;282(1821):20152147. doi: 10.1098/rspb.2015.2147.
7
Identification of the Adult Hematopoietic Liver as the Primary Reservoir for the Recruitment of Pro-regenerative Macrophages Required for Salamander Limb Regeneration.鉴定成年造血肝脏是蝾螈肢体再生所需的促再生巨噬细胞募集的主要储存库。
Front Cell Dev Biol. 2021 Sep 22;9:750587. doi: 10.3389/fcell.2021.750587. eCollection 2021.
8
Alpha-1 adrenergic signaling drives cardiac regeneration via extracellular matrix remodeling transcriptional program in zebrafish macrophages.α1 肾上腺素能信号通过斑马鱼巨噬细胞细胞外基质重塑转录程序驱动心脏再生。
Dev Cell. 2023 Nov 20;58(22):2460-2476.e7. doi: 10.1016/j.devcel.2023.09.011. Epub 2023 Oct 23.
9
Chasing the recipe for a pro-regenerative immune system.探寻促进再生的免疫系统的秘诀。
Semin Cell Dev Biol. 2017 Jan;61:71-79. doi: 10.1016/j.semcdb.2016.08.008. Epub 2016 Aug 10.
10
Cardiac fibroblasts in heart failure and regeneration.心力衰竭与心脏再生中的心脏成纤维细胞。
Front Cell Dev Biol. 2024 Apr 18;12:1388378. doi: 10.3389/fcell.2024.1388378. eCollection 2024.

引用本文的文献

1
The Immunologic Spectrum of Biostimulators and Its Clinical Importance.生物刺激剂的免疫谱及其临床重要性。
Plast Reconstr Surg Glob Open. 2025 Aug 5;13(8):e7001. doi: 10.1097/GOX.0000000000007001. eCollection 2025 Aug.
2
Smart responsive biomaterials for spatiotemporal modulation of functional tissue repair.用于功能性组织修复时空调节的智能响应性生物材料。
Mater Today Bio. 2025 Jul 9;33:102063. doi: 10.1016/j.mtbio.2025.102063. eCollection 2025 Aug.
3
Pancreatic injury induces β-cell regeneration in axolotl.胰腺损伤可诱导蝾螈的β细胞再生。

本文引用的文献

1
The Stromal Intervention: Regulation of Immunity and Inflammation at the Epithelial-Mesenchymal Barrier.基质干预:上皮-间充质屏障处免疫和炎症的调节。
Cell. 2017 Jan 26;168(3):362-375. doi: 10.1016/j.cell.2016.11.040.
2
Repair Injured Heart by Regulating Cardiac Regenerative Signals.通过调节心脏再生信号修复受损心脏。
Stem Cells Int. 2016;2016:6193419. doi: 10.1155/2016/6193419. Epub 2016 Oct 9.
3
Chasing the recipe for a pro-regenerative immune system.探寻促进再生的免疫系统的秘诀。
Dev Dyn. 2025 Jul 18. doi: 10.1002/dvdy.70060.
4
Macrophage Containing Cardiac Organoids for Studying Inflammatory Programmes Driving Cardiovascular Disease.用于研究驱动心血管疾病的炎症程序的含巨噬细胞心脏类器官
Curr Cardiol Rep. 2025 Jun 19;27(1):97. doi: 10.1007/s11886-025-02246-3.
5
Border-zone cardiomyocytes and macrophages regulate extracellular matrix remodeling to promote cardiomyocyte protrusion during cardiac regeneration.边缘区心肌细胞和巨噬细胞调节细胞外基质重塑,以促进心脏再生过程中的心肌细胞突起。
Nat Commun. 2025 Apr 23;16(1):3823. doi: 10.1038/s41467-025-59169-4.
6
BMP signaling promotes zebrafish heart regeneration via alleviation of replication stress.骨形态发生蛋白信号通过减轻复制应激促进斑马鱼心脏再生。
Nat Commun. 2025 Feb 17;16(1):1708. doi: 10.1038/s41467-025-56993-6.
7
Pancreatic injury induces β-cell regeneration in axolotl.胰腺损伤可诱导蝾螈的β细胞再生。
bioRxiv. 2025 Jan 23:2025.01.23.634564. doi: 10.1101/2025.01.23.634564.
8
A functional cardiac patch promotes cardiac repair by modulating the CCR2 cardiac-resident macrophage niche and their cell crosstalk.一种功能性心脏补片通过调节CCR2心脏驻留巨噬细胞生态位及其细胞间相互作用来促进心脏修复。
Cell Rep Med. 2025 Feb 18;6(2):101932. doi: 10.1016/j.xcrm.2025.101932. Epub 2025 Jan 28.
9
Revitalizing the heart: strategies and tools for cardiomyocyte regeneration post-myocardial infarction.重振心脏:心肌梗死后心肌细胞再生的策略与工具
NPJ Regen Med. 2025 Jan 22;10(1):6. doi: 10.1038/s41536-025-00394-2.
10
The role of the extracellular matrix in cardiac regeneration.细胞外基质在心脏再生中的作用。
Heliyon. 2024 Dec 17;11(1):e41157. doi: 10.1016/j.heliyon.2024.e41157. eCollection 2025 Jan 15.
Semin Cell Dev Biol. 2017 Jan;61:71-79. doi: 10.1016/j.semcdb.2016.08.008. Epub 2016 Aug 10.
4
Myofibroblasts and inflammatory cells as players of cardiac fibrosis.肌成纤维细胞和炎性细胞作为心脏纤维化的参与者。
Arch Pharm Res. 2016 Aug;39(8):1100-13. doi: 10.1007/s12272-016-0809-6. Epub 2016 Aug 11.
5
Myocardial plasticity: cardiac development, regeneration and disease.心肌可塑性:心脏发育、再生与疾病
Curr Opin Genet Dev. 2016 Oct;40:120-130. doi: 10.1016/j.gde.2016.05.029. Epub 2016 Aug 4.
6
Cardiac fibrosis in myocardial infarction-from repair and remodeling to regeneration.心肌梗死中的心脏纤维化——从修复、重塑到再生
Cell Tissue Res. 2016 Sep;365(3):563-81. doi: 10.1007/s00441-016-2431-9. Epub 2016 Jun 21.
7
Origins of cardiac fibroblasts.心脏成纤维细胞的起源。
J Mol Cell Cardiol. 2016 Feb;91:1-5. doi: 10.1016/j.yjmcc.2015.12.031. Epub 2015 Dec 31.
8
Molecular basis and functional significance of Angiotensin II-induced increase in Discoidin Domain Receptor 2 gene expression in cardiac fibroblasts.血管紧张素II诱导心脏成纤维细胞中盘状结构域受体2基因表达增加的分子基础及功能意义
J Mol Cell Cardiol. 2016 Jan;90:59-69. doi: 10.1016/j.yjmcc.2015.12.004. Epub 2015 Dec 8.
9
Macrophages: An Inflammatory Link Between Angiogenesis and Lymphangiogenesis.巨噬细胞:血管生成与淋巴管生成之间的炎症联系
Microcirculation. 2016 Feb;23(2):95-121. doi: 10.1111/micc.12259.
10
Matrix cross-linking lysyl oxidases are induced in response to myocardial infarction and promote cardiac dysfunction.基质交联赖氨酰氧化酶在心肌梗死时被诱导,并促进心脏功能障碍。
Cardiovasc Res. 2016 Jan 1;109(1):67-78. doi: 10.1093/cvr/cvv214. Epub 2015 Aug 10.