Suppr超能文献

拟南芥核孔蛋白NUP85调节植物对脱落酸和盐胁迫的反应。

An Arabidopsis Nucleoporin NUP85 modulates plant responses to ABA and salt stress.

作者信息

Zhu Yingfang, Wang Bangshing, Tang Kai, Hsu Chuan-Chih, Xie Shaojun, Du Hai, Yang Yuting, Tao Weiguo Andy, Zhu Jian-Kang

机构信息

Shanghai Center for Plant Stress Biology and CAS Center of Excellence for Molecular Plant Sciences, Chinese Academy of Sciences, Shanghai, China.

Department of Horticulture and Landscape Architecture, Purdue University, West Lafayette, IN, United States of America.

出版信息

PLoS Genet. 2017 Dec 12;13(12):e1007124. doi: 10.1371/journal.pgen.1007124. eCollection 2017 Dec.

Abstract

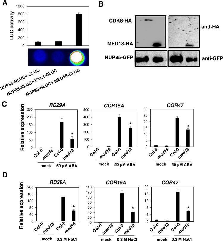
Several nucleoporins in the nuclear pore complex (NPC) have been reported to be involved in abiotic stress responses in plants. However, the molecular mechanism of how NPC regulates abiotic stress responses, especially the expression of stress responsive genes remains poorly understood. From a forward genetics screen using an abiotic stress-responsive luciferase reporter (RD29A-LUC) in the sickle-1 (sic-1) mutant background, we identified a suppressor caused by a mutation in NUCLEOPORIN 85 (NUP85), which exhibited reduced expression of RD29A-LUC in response to ABA and salt stress. Consistently, the ABA and salinity induced expression of several stress responsive genes such as RD29A, COR15A and COR47 was significantly compromised in nup85 mutants and other nucleoporin mutants such as nup160 and hos1. Subsequently, Immunoprecipitation and mass spectrometry analysis revealed that NUP85 is potentially associated with HOS1 and other nucleoporins within the nup107-160 complex, along with several mediator subunits. We further showed that there is a direct physical interaction between MED18 and NUP85. Similar to NUP85 mutations, MED18 mutation was also found to attenuate expression of stress responsive genes. Taken together, we not only revealed the involvement of NUP85 and other nucleoporins in regulating ABA and salt stress responses, but also uncovered a potential relation between NPC and mediator complex in modulating the gene expression in plants.

摘要

据报道,核孔复合体(NPC)中的几种核孔蛋白参与了植物的非生物胁迫反应。然而,NPC如何调节非生物胁迫反应,特别是胁迫响应基因的表达,其分子机制仍知之甚少。通过在镰刀-1(sic-1)突变体背景下使用非生物胁迫响应荧光素酶报告基因(RD29A-LUC)进行正向遗传学筛选,我们鉴定出一个由核孔蛋白85(NUP85)突变引起的抑制子,该抑制子在ABA和盐胁迫下RD29A-LUC的表达降低。一致地,在nup85突变体和其他核孔蛋白突变体如nup160和hos1中,ABA和盐度诱导的几个胁迫响应基因如RD29A、COR15A和COR47的表达显著受损。随后,免疫沉淀和质谱分析表明,NUP85可能与nup107-160复合体中的HOS1和其他核孔蛋白以及几个中介亚基相关联。我们进一步表明MED18和NUP85之间存在直接的物理相互作用。与NUP85突变类似,MED18突变也被发现会减弱胁迫响应基因的表达。综上所述,我们不仅揭示了NUP85和其他核孔蛋白参与调节ABA和盐胁迫反应,还揭示了NPC和中介复合体在调节植物基因表达方面的潜在关系。

https://cdn.ncbi.nlm.nih.gov/pmc/blobs/0b98/5741264/6637da92b04c/pgen.1007124.g001.jpg

文献AI研究员

20分钟写一篇综述,助力文献阅读效率提升50倍。

立即体验

用中文搜PubMed

大模型驱动的PubMed中文搜索引擎

马上搜索

文档翻译

学术文献翻译模型,支持多种主流文档格式。

立即体验