Suppr超能文献

气味受体51E2激动剂β-紫罗兰酮调节视网膜色素上皮细胞的迁移和增殖。

Odorant Receptor 51E2 Agonist β-ionone Regulates RPE Cell Migration and Proliferation.

作者信息

Jovancevic Nikolina, Khalfaoui Soumaya, Weinrich Markus, Weidinger Daniel, Simon Annika, Kalbe Benjamin, Kernt Marcus, Kampik Anselm, Gisselmann Günter, Gelis Lian, Hatt Hanns

机构信息

Cell Physiology, Ruhr-University Bochum, Bochum, Germany.

Ophthalmology, Ludwig Maximilian University of Munich, Munich, Germany.

出版信息

Front Physiol. 2017 Nov 30;8:888. doi: 10.3389/fphys.2017.00888. eCollection 2017.

Abstract

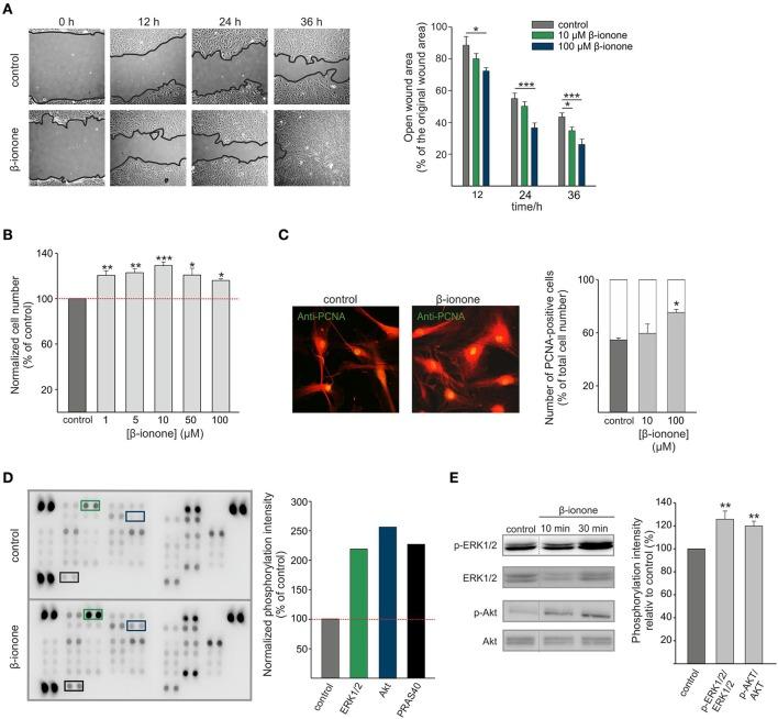
The odorant receptor 51E2 (OR51E2), which is well-characterized in prostate cancer cells and epidermal pigment cells, was identified for the first time as the most highly expressed OR in human fetal and adult retinal pigment epithelial (RPE) cells. Immunofluorescence staining and Western blot analysis revealed OR51E2 localization throughout the cytosol and in the plasma membrane. Additionally, immunohistochemical staining of diverse layers of the eye showed that the expression of OR51E2 is restricted to the pigment cells of the RPE and choroid. The results of Ca-imaging experiments demonstrate that activation of OR51E2 triggers a Ca dependent signal pathway in RPE cells. Downstream signaling of OR51E2 involves the activation of adenylyl cyclase, ERK1/2 and AKT. The activity of these protein kinases likely accounts for the demonstrated increase in the migration and proliferation of RPE cells upon stimulation with the OR51E2 ligand β-ionone. These findings suggest that OR51E2 is involved in the regulation of RPE cell growth. Thus, OR51E2 represents a potential target for the treatment of proliferative disorders.

摘要

嗅觉受体51E2(OR51E2)在前列腺癌细胞和表皮色素细胞中已有充分研究,首次被鉴定为在人类胎儿和成人视网膜色素上皮(RPE)细胞中表达量最高的嗅觉受体。免疫荧光染色和蛋白质印迹分析显示OR51E2定位于整个细胞质和质膜。此外,对眼睛不同层的免疫组织化学染色表明,OR51E2的表达仅限于RPE和脉络膜的色素细胞。钙成像实验结果表明,OR51E2的激活在RPE细胞中触发了一条钙依赖信号通路。OR51E2的下游信号传导涉及腺苷酸环化酶、ERK1/2和AKT的激活。这些蛋白激酶的活性可能是在用OR51E2配体β-紫罗兰酮刺激后RPE细胞迁移和增殖增加的原因。这些发现表明OR51E2参与RPE细胞生长的调节。因此,OR51E2是治疗增殖性疾病的潜在靶点。

https://cdn.ncbi.nlm.nih.gov/pmc/blobs/ef97/5714887/8d951f58b555/fphys-08-00888-g0001.jpg

文献AI研究员

20分钟写一篇综述,助力文献阅读效率提升50倍。

立即体验

用中文搜PubMed

大模型驱动的PubMed中文搜索引擎

马上搜索

文档翻译

学术文献翻译模型,支持多种主流文档格式。

立即体验