Suppr超能文献

微小RNA-29b/四氢叶酸双加氧酶1/锌指E盒结合蛋白2信号轴调控乳腺癌细胞的转移特性及上皮-间质转化

MiR-29b/TET1/ZEB2 signaling axis regulates metastatic properties and epithelial-mesenchymal transition in breast cancer cells.

作者信息

Wang Hua, An Xinglan, Yu Hao, Zhang Sheng, Tang Bo, Zhang Xueming, Li Ziyi

机构信息

The First Bethune Hospital, Jilin University, Changchun, Jilin 130021, China.

College of Veterinary Medicine, Jilin University, Changchun, Jilin 130062, China.

出版信息

Oncotarget. 2017 Oct 31;8(60):102119-102133. doi: 10.18632/oncotarget.22183. eCollection 2017 Nov 24.

Abstract

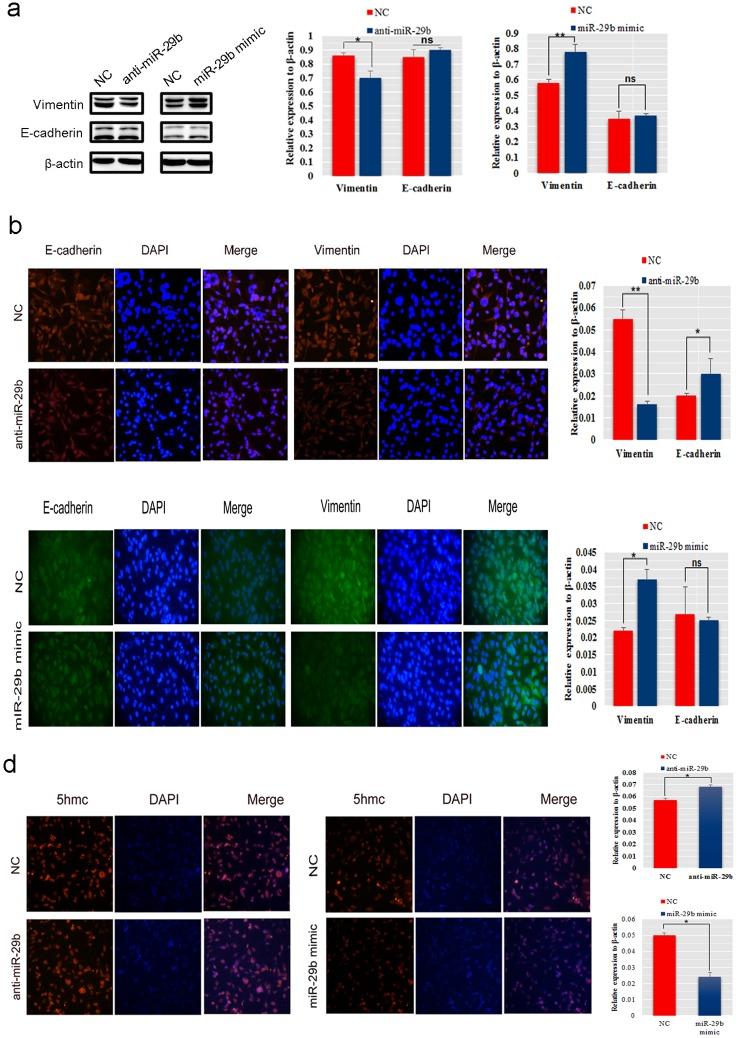
MiR-29b has been reported to be both a suppressor and a promoter in breast cancer (BC) cells proliferation and metastasis. Significant efforts have been made to explain the seemingly contradictory effects of miR-29b on BC, but no answer has yet been clearly verified. In this study, we overexpressed and knocked down miR-29b in BC cell lines, modulated expression of its downstream target gene TET1 and downregulated a downstream target gene of TET1, ZEB2, to explore the regulatory mechanism of miR-29b in BC cell proliferation, migration and epithelial-mesenchymal transition (EMT). Our results showed lower expression of miR-29b in BC samples and cell lines. Functional assays showed that miR-29b overexpression resulted in a higher cell proliferation, greater colony formation, higher migration rate and EMT. A dual luciferase assay identified TET1 as a direct target of miR-29b. As the promoting effects of miR-29b in the proliferation and metastasis of MDA-MB-231 and MCF-7, knockdown of TET1 also led to increased proliferation, colony formation, invasion and EMT. Further, we found that TET1 bound to the promoter of ZEB2, and siTET1 enhanced ZEB2 expression. Disruption of ZEB2 expression inhibited BC cells proliferation, colony formation and invasion. Our results establish the miR-29b/TET1/ZEB2 pathway in BC cell proliferation, migration and provide a theoretical basis for further research on the molecular mechanisms and new clinical treatments for BC.

摘要

据报道,miR-29b在乳腺癌(BC)细胞增殖和转移中既是抑制因子又是促进因子。人们已做出大量努力来解释miR-29b对BC的这些看似矛盾的作用,但尚未得到明确验证。在本研究中,我们在BC细胞系中过表达和敲低miR-29b,调节其下游靶基因TET1的表达,并下调TET1的一个下游靶基因ZEB2,以探索miR-29b在BC细胞增殖、迁移和上皮-间质转化(EMT)中的调控机制。我们的结果显示,miR-29b在BC样本和细胞系中的表达较低。功能分析表明,miR-29b过表达导致更高的细胞增殖、更大的集落形成、更高的迁移率和EMT。双荧光素酶报告基因检测确定TET1是miR-29b的直接靶标。由于miR-29b对MDA-MB-231和MCF-7增殖和转移具有促进作用,敲低TET1也导致增殖、集落形成、侵袭和EMT增加。此外,我们发现TET1与ZEB2的启动子结合,并且siTET1增强了ZEB2的表达。破坏ZEB2的表达可抑制BC细胞的增殖、集落形成和侵袭。我们的结果确立了miR-29b/TET1/ZEB2通路在BC细胞增殖、迁移中的作用,并为进一步研究BC的分子机制和新的临床治疗提供了理论依据。

https://cdn.ncbi.nlm.nih.gov/pmc/blobs/ca9a/5731940/a38604e1756f/oncotarget-08-102119-g001.jpg

文献AI研究员

20分钟写一篇综述,助力文献阅读效率提升50倍。

立即体验

用中文搜PubMed

大模型驱动的PubMed中文搜索引擎

马上搜索

文档翻译

学术文献翻译模型,支持多种主流文档格式。

立即体验