Suppr超能文献

miR-29b-3p 通过下调 TRAF3 促进 MDA-MB-231 三阴性乳腺癌细胞的进展。

miR-29b-3p promotes progression of MDA-MB-231 triple-negative breast cancer cells through downregulating TRAF3.

机构信息

School of Biology and Biological Engineering, South China University of Technology, Guangzhou, 510640, People's Republic of China.

出版信息

Biol Res. 2019 Jul 26;52(1):38. doi: 10.1186/s40659-019-0245-4.

Abstract

BACKGROUND

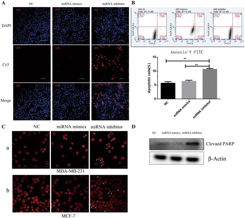
Breast cancer is the second common malignant cancer among females worldwide. Accumulating studies have indicated that deregulation of miRNA expression in breast cancer will contribute to tumorigenesis and form different cancer subtypes. However, the reported studies on miR-29b-3p-regulated breast cancer are limited so far. Herein, we investigated the role and mechanism of miR-29b-3p in the triple negative breast cancer cell line MDA-MB-231.

METHODS

The relative miR-29b-3p expression in different breast cancer cell lines were determined by qRT-PCR. CCK8 and colony formation assay were used to determine the influence of miR-29b-3p on cell proliferation. Migration assay and invasion assay were performed for cell migration and invasion respectively. To study the cell integrity immunofluorescence was performed. TUNEL assay, flow cytometry assay, hoechst staining and western blot were conducted to determine the influence of miR-29b-3p inhibitor on cell apoptosis. TRAF3 was found to be the target gene of miR-29b-3p using bioinformatics predictions. Dual-luciferase assay was performed to determine the relative luciferase activity in NC, miR-29b-3p mimic, miR-29b-3p inhibitor with TRAF3 3'-UTR wt or TRAF3 3'-UTR mt reporter plasmids. The proteins expression of NF-κB signaling pathway in MDA-MB-231 after transfection with NC, miR-29b-3p mimic, miR-29b-3p inhibitor were determined by western blot.

RESULTS

The miR-29b-3p expression was significantly increased in MDA-MB-231 compare with MCF-10A. miR-29b-3p inhibitor reduced the cell viability of MDA-MB-231 and inhibited cell migration and invasion. Cell cytoskeleton integrity destroyed after miR-29b-3p inhibitor treatment. Furthermore, we identified the mechanism and found miR-29b-3p targets the TRAF3 and activates NF-κB signaling pathway.

CONCLUSIONS

From the above studies, our results indicated that miR-29b-3p acts as a promoter for the development of MDA-MB-231.

摘要

背景

乳腺癌是全球女性中第二常见的恶性肿瘤。越来越多的研究表明,miRNA 表达失调在乳腺癌的发生发展中起着重要作用,并形成不同的癌症亚型。然而,迄今为止,关于 miR-29b-3p 调控乳腺癌的报道研究还很有限。本研究旨在探讨 miR-29b-3p 在三阴性乳腺癌细胞系 MDA-MB-231 中的作用及其机制。

方法

通过 qRT-PCR 检测不同乳腺癌细胞系中 miR-29b-3p 的相对表达水平。CCK8 法和集落形成实验检测 miR-29b-3p 对细胞增殖的影响。迁移实验和侵袭实验分别用于检测细胞迁移和侵袭。细胞完整性通过免疫荧光法检测。TUNEL 实验、流式细胞术、hoechst 染色和 Western blot 检测 miR-29b-3p 抑制剂对细胞凋亡的影响。通过生物信息学预测发现 TRAF3 是 miR-29b-3p 的靶基因。双荧光素酶报告基因检测分析 NC、miR-29b-3p 模拟物、miR-29b-3p 抑制剂与 TRAF3 3'-UTR wt 或 TRAF3 3'-UTR mt 报告质粒的相对荧光素酶活性。Western blot 检测转染 NC、miR-29b-3p 模拟物、miR-29b-3p 抑制剂后 MDA-MB-231 中 NF-κB 信号通路相关蛋白的表达。

结果

miR-29b-3p 在 MDA-MB-231 中的表达明显高于 MCF-10A。miR-29b-3p 抑制剂降低 MDA-MB-231 的细胞活力并抑制细胞迁移和侵袭。miR-29b-3p 抑制剂处理后细胞骨架完整性破坏。此外,我们还确定了其作用机制,发现 miR-29b-3p 靶向 TRAF3 并激活 NF-κB 信号通路。

结论

综上所述,本研究结果表明,miR-29b-3p 作为 MDA-MB-231 发展的促进因子发挥作用。

https://cdn.ncbi.nlm.nih.gov/pmc/blobs/fbf6/6659300/606ae5f8deba/40659_2019_245_Fig1_HTML.jpg

文献检索

告别复杂PubMed语法,用中文像聊天一样搜索,搜遍4000万医学文献。AI智能推荐,让科研检索更轻松。

立即免费搜索

文件翻译

保留排版,准确专业,支持PDF/Word/PPT等文件格式,支持 12+语言互译。

免费翻译文档

深度研究

AI帮你快速写综述,25分钟生成高质量综述,智能提取关键信息,辅助科研写作。

立即免费体验