• 文献检索
  • 文档翻译
  • 深度研究
  • 学术资讯
  • Suppr Zotero 插件Zotero 插件
  • 邀请有礼
  • 套餐&价格
  • 历史记录
应用&插件
Suppr Zotero 插件Zotero 插件浏览器插件Mac 客户端Windows 客户端微信小程序
定价
高级版会员购买积分包购买API积分包
服务
文献检索文档翻译深度研究API 文档MCP 服务
关于我们
关于 Suppr公司介绍联系我们用户协议隐私条款
关注我们

Suppr 超能文献

核心技术专利:CN118964589B侵权必究
粤ICP备2023148730 号-1Suppr @ 2026

文献检索

告别复杂PubMed语法,用中文像聊天一样搜索,搜遍4000万医学文献。AI智能推荐,让科研检索更轻松。

立即免费搜索

文件翻译

保留排版,准确专业,支持PDF/Word/PPT等文件格式,支持 12+语言互译。

免费翻译文档

深度研究

AI帮你快速写综述,25分钟生成高质量综述,智能提取关键信息,辅助科研写作。

立即免费体验

长链非编码 RNA Kcna2 反义 RNA 通过沉默充血性心力衰竭大鼠中的 Kcna2 促进心律失常。

Long Noncoding RNA Kcna2 Antisense RNA Contributes to Ventricular Arrhythmias via Silencing Kcna2 in Rats With Congestive Heart Failure.

机构信息

Department of Cardiology, The First Affiliated Hospital of Nanjing Medical University, Nanjing, China.

Department of Geriatrics, Sir Run Run Hospital of Nanjing Medical University, Nanjing, China.

出版信息

J Am Heart Assoc. 2017 Dec 20;6(12):e005965. doi: 10.1161/JAHA.117.005965.

DOI:10.1161/JAHA.117.005965
PMID:29263036
原文链接:https://pmc.ncbi.nlm.nih.gov/articles/PMC5778995/
Abstract

BACKGROUND

Congestive heart failure (CHF) is a common cardiovascular disease that is often accompanied by ventricular arrhythmias. The decrease of the slow component of the delayed rectifier potassium current (I) in CHF leads to action potential (AP) prolongation, and the I is an important contributor to the development of ventricular arrhythmias. However, the molecular mechanisms underlying ventricular arrhythmias are still unknown.

METHODS AND RESULTS

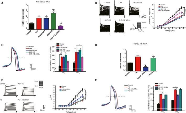
Kcna2 and Kcna2 antisense RNA (Kcna2 AS) transcript expression was measured in rat cardiac tissues using quantitative real-time reverse transcription-polymerase chain reaction and Western blotting. There was a 43% reduction in Kcna2 mRNA in the left ventricular myocardium of rats with CHF. Kcna2 knockdown in the heart decreased the I and prolonged APs in cardiomyocytes, consistent with the changes observed in heart failure. Conversely, Kcna2 overexpression in the heart significantly attenuated the CHF-induced decreases in the I, AP prolongation, and ventricular arrhythmias. Kcna2 AS was upregulated ≈1.7-fold in rats with CHF and with phenylephrine-induced cardiomyocyte hypertrophy. Kcna2 AS inhibition increased the CHF-induced downregulation of Kcna2. Consequently, Kcna2 AS mitigated the decrease in the I and the prolongation of APs in vivo and in vitro and reduced ventricular arrhythmias, as detected using electrocardiography.

CONCLUSIONS

Ventricular Kcna2 AS expression increases in rats with CHF and contributes to reduced I, prolonged APs, and the occurrence of ventricular arrhythmias by silencing Kcna2. Thus, Kcna2 AS may be a new target for the prevention and treatment of ventricular arrhythmias in patients with CHF.

摘要

背景

充血性心力衰竭(CHF)是一种常见的心血管疾病,常伴有室性心律失常。CHF 导致延迟整流钾电流(I)缓慢成分减少,引起动作电位(AP)延长,而 I 是室性心律失常发展的重要因素。然而,导致室性心律失常的分子机制尚不清楚。

方法和结果

采用实时定量逆转录聚合酶链反应和 Western blot 检测大鼠心脏组织中 Kcna2 和 Kcna2 反义 RNA(Kcna2 AS)转录物的表达。CHF 大鼠左心室心肌 Kcna2 mRNA 减少 43%。心脏中的 Kcna2 敲低可降低心肌细胞中的 I 和延长 AP,与心力衰竭中观察到的变化一致。相反,心脏中的 Kcna2 过表达可显著减弱 CHF 引起的 I 降低、AP 延长和室性心律失常。CHF 大鼠和苯肾上腺素诱导的心肌细胞肥大时,Kcna2 AS 上调约 1.7 倍。Kcna2 AS 抑制增加了 CHF 诱导的 Kcna2 下调。因此,Kcna2 AS 减轻了体内和体外 CHF 引起的 I 降低和 AP 延长,并减少了心电图检测到的室性心律失常。

结论

CHF 大鼠心室 Kcna2 AS 表达增加,通过沉默 Kcna2 导致 I 降低、AP 延长和室性心律失常发生。因此,Kcna2 AS 可能成为预防和治疗 CHF 患者室性心律失常的新靶点。

https://cdn.ncbi.nlm.nih.gov/pmc/blobs/dc21/5778995/7070e6320fc4/JAH3-6-e005965-g006.jpg
https://cdn.ncbi.nlm.nih.gov/pmc/blobs/dc21/5778995/7fe7d8e2b78a/JAH3-6-e005965-g001.jpg
https://cdn.ncbi.nlm.nih.gov/pmc/blobs/dc21/5778995/0e8c460f5592/JAH3-6-e005965-g002.jpg
https://cdn.ncbi.nlm.nih.gov/pmc/blobs/dc21/5778995/7c3147b47d25/JAH3-6-e005965-g003.jpg
https://cdn.ncbi.nlm.nih.gov/pmc/blobs/dc21/5778995/ebee231698c2/JAH3-6-e005965-g004.jpg
https://cdn.ncbi.nlm.nih.gov/pmc/blobs/dc21/5778995/73def221b6a6/JAH3-6-e005965-g005.jpg
https://cdn.ncbi.nlm.nih.gov/pmc/blobs/dc21/5778995/7070e6320fc4/JAH3-6-e005965-g006.jpg
https://cdn.ncbi.nlm.nih.gov/pmc/blobs/dc21/5778995/7fe7d8e2b78a/JAH3-6-e005965-g001.jpg
https://cdn.ncbi.nlm.nih.gov/pmc/blobs/dc21/5778995/0e8c460f5592/JAH3-6-e005965-g002.jpg
https://cdn.ncbi.nlm.nih.gov/pmc/blobs/dc21/5778995/7c3147b47d25/JAH3-6-e005965-g003.jpg
https://cdn.ncbi.nlm.nih.gov/pmc/blobs/dc21/5778995/ebee231698c2/JAH3-6-e005965-g004.jpg
https://cdn.ncbi.nlm.nih.gov/pmc/blobs/dc21/5778995/73def221b6a6/JAH3-6-e005965-g005.jpg
https://cdn.ncbi.nlm.nih.gov/pmc/blobs/dc21/5778995/7070e6320fc4/JAH3-6-e005965-g006.jpg

相似文献

1
Long Noncoding RNA Kcna2 Antisense RNA Contributes to Ventricular Arrhythmias via Silencing Kcna2 in Rats With Congestive Heart Failure.长链非编码 RNA Kcna2 反义 RNA 通过沉默充血性心力衰竭大鼠中的 Kcna2 促进心律失常。
J Am Heart Assoc. 2017 Dec 20;6(12):e005965. doi: 10.1161/JAHA.117.005965.
2
Delayed Repolarization Underlies Ventricular Arrhythmias in Rats With Heart Failure and Preserved Ejection Fraction.延迟复极是射血分数保留的心力衰竭大鼠室性心律失常的基础。
Circulation. 2017 Nov 21;136(21):2037-2050. doi: 10.1161/CIRCULATIONAHA.117.028202. Epub 2017 Oct 3.
3
Chronic in vivo angiotensin II administration differentially modulates the slow delayed rectifier channels in atrial and ventricular myocytes.慢性体内血管紧张素 II 给药对心房和心室肌细胞中的慢延迟整流通道产生不同的调节作用。
Heart Rhythm. 2019 Jan;16(1):108-116. doi: 10.1016/j.hrthm.2018.07.036. Epub 2018 Aug 1.
4
Inhibition of N-type calcium channels in cardiac sympathetic neurons attenuates ventricular arrhythmogenesis in heart failure.抑制心脏交感神经元中的 N 型钙通道可减轻心力衰竭中的室性心律失常发生。
Cardiovasc Res. 2021 Jan 1;117(1):137-148. doi: 10.1093/cvr/cvaa018.
5
Exchange protein directly activated by cAMP mediates slow delayed-rectifier current remodeling by sustained β-adrenergic activation in guinea pig hearts.cAMP 直接激活的交换蛋白介导豚鼠心脏持续β肾上腺素能激活引起的慢延迟整流电流重构。
Circ Res. 2014 Mar 14;114(6):993-1003. doi: 10.1161/CIRCRESAHA.113.302982. Epub 2014 Feb 7.
6
A long noncoding RNA contributes to neuropathic pain by silencing Kcna2 in primary afferent neurons.一种长非编码 RNA 通过沉默初级传入神经元中的 Kcna2 来促进神经性疼痛。
Nat Neurosci. 2013 Aug;16(8):1024-31. doi: 10.1038/nn.3438. Epub 2013 Jun 23.
7
Early ion-channel remodeling and arrhythmias precede hypertrophy in a mouse model of complete atrioventricular block.完全性房室传导阻滞小鼠模型中心肌离子通道重构和心律失常早于心肌肥厚。
J Mol Cell Cardiol. 2011 Nov;51(5):713-21. doi: 10.1016/j.yjmcc.2011.07.008. Epub 2011 Jul 20.
8
Temporal patterns of electrical remodeling in canine ventricular hypertrophy: focus on IKs downregulation and blunted beta-adrenergic activation.犬心室肥厚电重构的时间模式:聚焦于IKs下调和β-肾上腺素能激活减弱
Cardiovasc Res. 2006 Oct 1;72(1):90-100. doi: 10.1016/j.cardiores.2006.07.015. Epub 2006 Jul 25.
9
Ion channel subunit expression changes in cardiac Purkinje fibers: a potential role in conduction abnormalities associated with congestive heart failure.心脏浦肯野纤维中离子通道亚基表达的变化:在与充血性心力衰竭相关的传导异常中的潜在作用。
Circ Res. 2009 May 8;104(9):1113-22. doi: 10.1161/CIRCRESAHA.108.191809. Epub 2009 Apr 9.
10
Slow Delayed Rectifier Current Protects Ventricular Myocytes From Arrhythmic Dynamics Across Multiple Species: A Computational Study.缓慢延迟整流电流通过多种物种的计算研究保护心室肌细胞免受心律失常动力学影响。
Circ Arrhythm Electrophysiol. 2018 Oct;11(10):e006558. doi: 10.1161/CIRCEP.118.006558.

引用本文的文献

1
Roles of Long Non-Coding RNAs in the Pathogenesis of Cardiovascular Disorders: Challenges and Opportunities.长链非编码RNA在心血管疾病发病机制中的作用:挑战与机遇
J Cardiovasc Transl Res. 2025 Aug 18. doi: 10.1007/s12265-025-10675-2.
2
Binding of to dystrophin impairs the membrane trafficking of Nav1.5 protein and increases ventricular arrhythmia susceptibility.与肌营养不良蛋白的结合会损害Nav1.5蛋白的膜转运,并增加室性心律失常的易感性。
Elife. 2025 Jan 7;12:RP89690. doi: 10.7554/eLife.89690.
3
lncRNA CDKN2B-AS1 is downregulated in patients with ventricular fibrillation in acute myocardial infarction.

本文引用的文献

1
The Role of Kv1.2 Channel in Electrotaxis Cell Migration.Kv1.2通道在电趋化细胞迁移中的作用
J Cell Physiol. 2016 Jun;231(6):1375-84. doi: 10.1002/jcp.25259. Epub 2015 Dec 10.
2
Sepiapterin prevents left ventricular hypertrophy and dilatory remodeling induced by pressure overload in rats.蝶呤可预防大鼠压力超负荷诱导的左心室肥厚和扩张性重塑。
Am J Physiol Heart Circ Physiol. 2015 Nov 15;309(10):H1782-91. doi: 10.1152/ajpheart.00417.2015. Epub 2015 Sep 25.
3
Pattern of arrhythmias among Nigerians with congestive heart failure.
长链非编码 RNA CDKN2B-AS1 在急性心肌梗死后心室颤动患者中表达下调。
PLoS One. 2024 May 21;19(5):e0304041. doi: 10.1371/journal.pone.0304041. eCollection 2024.
4
GAS5 silencing attenuates hypoxia-induced cardiomyocytes injury by targeting miR-21/PTEN.GAS5 通过靶向 miR-21/PTEN 抑制抑制低氧诱导的心肌细胞损伤。
Immun Inflamm Dis. 2023 Jul;11(7):e945. doi: 10.1002/iid3.945.
5
Non-coding RNA and arrhythmias: expression, function, and molecular mechanism.非编码 RNA 与心律失常:表达、功能与分子机制。
Europace. 2023 Apr 15;25(4):1296-1308. doi: 10.1093/europace/euad047.
6
Regulation by noncoding RNAs of local translation, injury responses, and pain in the peripheral nervous system.非编码RNA对外周神经系统局部翻译、损伤反应及疼痛的调控
Neurobiol Pain. 2023 Jan 24;13:100119. doi: 10.1016/j.ynpai.2023.100119. eCollection 2023 Jan-Jul.
7
Long non-coding RNAs in the pathogenesis of heart failure: A literature review.长链非编码RNA在心力衰竭发病机制中的研究进展:文献综述
Front Cardiovasc Med. 2022 Aug 3;9:950284. doi: 10.3389/fcvm.2022.950284. eCollection 2022.
8
LncRNA FAF attenuates hypoxia/ischaemia-induced pyroptosis via the miR-185-5p/PAK2 axis in cardiomyocytes.长链非编码 RNA FAF 通过 miR-185-5p/PAK2 轴减轻心肌细胞缺氧/缺血诱导的细胞焦亡。
J Cell Mol Med. 2022 May;26(10):2895-2907. doi: 10.1111/jcmm.17304. Epub 2022 Apr 3.
9
Genomic and Non-Genomic Regulatory Mechanisms of the Cardiac Sodium Channel in Cardiac Arrhythmias.心脏钠通道在心律失常中的基因组和非基因组调控机制。
Int J Mol Sci. 2022 Jan 26;23(3):1381. doi: 10.3390/ijms23031381.
10
Multidimensional Mechanistic Spectrum of Long Non-coding RNAs in Heart Development and Disease.长链非编码RNA在心脏发育和疾病中的多维机制谱
Front Cardiovasc Med. 2021 Sep 16;8:728746. doi: 10.3389/fcvm.2021.728746. eCollection 2021.
尼日利亚充血性心力衰竭患者的心律失常模式。
Int J Gen Med. 2015 Mar 26;8:125-30. doi: 10.2147/IJGM.S73216. eCollection 2015.
4
miR-222 is necessary for exercise-induced cardiac growth and protects against pathological cardiac remodeling.微小RNA-222对于运动诱导的心脏生长是必需的,并可防止病理性心脏重塑。
Cell Metab. 2015 Apr 7;21(4):584-95. doi: 10.1016/j.cmet.2015.02.014.
5
Dorsal root ganglion myeloid zinc finger protein 1 contributes to neuropathic pain after peripheral nerve trauma.背根神经节髓样锌指蛋白1在周围神经损伤后导致神经性疼痛。
Pain. 2015 Apr;156(4):711-721. doi: 10.1097/j.pain.0000000000000103.
6
lncRNA-MIAT regulates microvascular dysfunction by functioning as a competing endogenous RNA.长链非编码 RNA-MIAT 通过作为竞争性内源性 RNA 调节微血管功能障碍。
Circ Res. 2015 Mar 27;116(7):1143-56. doi: 10.1161/CIRCRESAHA.116.305510. Epub 2015 Jan 13.
7
Myeloid zinc finger 1 (Mzf1) differentially modulates murine cardiogenesis by interacting with an Nkx2.5 cardiac enhancer.髓系锌指蛋白1(Mzf1)通过与Nkx2.5心脏增强子相互作用,对小鼠心脏发生进行差异性调控。
PLoS One. 2014 Dec 1;9(12):e113775. doi: 10.1371/journal.pone.0113775. eCollection 2014.
8
Long noncoding RNAs in patients with acute myocardial infarction.急性心肌梗死患者中的长非编码 RNA。
Circ Res. 2014 Sep 12;115(7):668-77. doi: 10.1161/CIRCRESAHA.115.303836. Epub 2014 Jul 17.
9
Genetic association study of QT interval highlights role for calcium signaling pathways in myocardial repolarization.QT间期的遗传关联研究凸显了钙信号通路在心肌复极化中的作用。
Nat Genet. 2014 Aug;46(8):826-36. doi: 10.1038/ng.3014. Epub 2014 Jun 22.
10
Race- and sex-associated differences in rate-adjusted QT, QTpeak, ST elevation and other regional measures of repolarization: the Atherosclerosis Risk in Communities (ARIC) Study.校正心率后的QT、QTpeak、ST段抬高及其他复极区域指标的种族和性别相关差异:社区动脉粥样硬化风险(ARIC)研究
J Electrocardiol. 2014 May-Jun;47(3):342-50. doi: 10.1016/j.jelectrocard.2014.01.012. Epub 2014 Feb 1.