Volk Valery, Reppas Andreas I, Robert Philippe A, Spineli Loukia M, Sundarasetty Bala Sai, Theobald Sebastian J, Schneider Andreas, Gerasch Laura, Deves Roth Candida, Klöss Stephan, Koehl Ulrike, von Kaisenberg Constantin, Figueiredo Constanca, Hatzikirou Haralampos, Meyer-Hermann Michael, Stripecke Renata
Department of Hematology, Hemostasis, Oncology and Stem Cell Transplantation, Hannover Medical School, Hannover, Germany.
Department of Systems Immunology, Braunschweig Integrated Centre of Systems Biology, Helmholtz Centre for Infection Research, Braunschweig, Germany.
Front Immunol. 2017 Dec 8;8:1709. doi: 10.3389/fimmu.2017.01709. eCollection 2017.
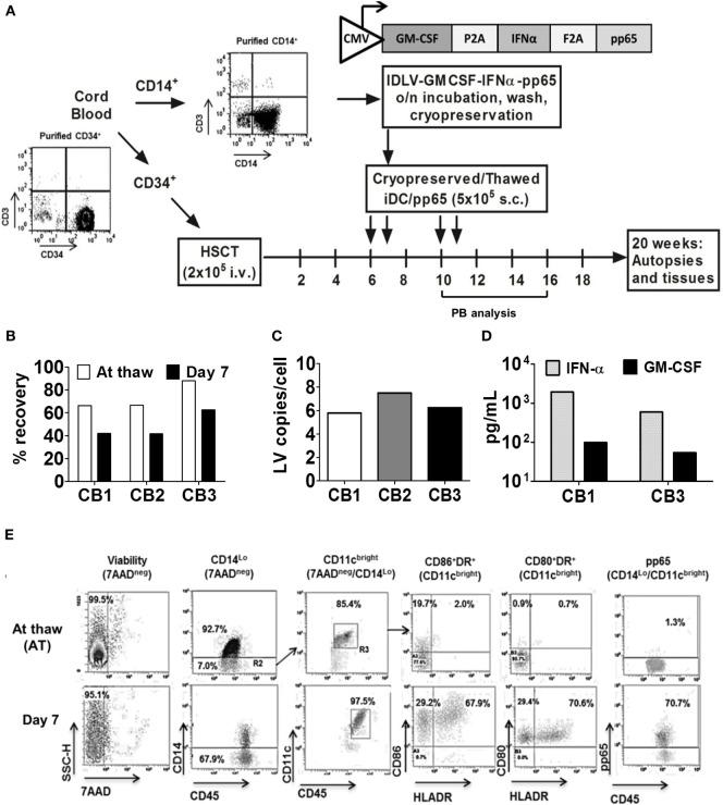
Mice transplanted with human cord blood-derived hematopoietic stem cells (HSCs) became a powerful experimental tool for studying the heterogeneity of human immune reconstitution and immune responses . Yet, analyses of human T cell maturation in humanized models have been hampered by an overall low immune reactivity and lack of methods to define predictive markers of responsiveness. Long-lived human lentiviral induced dendritic cells expressing the cytomegalovirus pp65 protein (iDCpp65) promoted the development of pp65-specific human CD8 T cell responses in NOD.Cg-Rag1 -Il2rγ humanized mice through the presentation of immune-dominant antigenic epitopes (signal 1), expression of co-stimulatory molecules (signal 2), and inflammatory cytokines (signal 3). We exploited this validated system to evaluate the effects of mouse sex in the dynamics of T cell homing and maturation status in thymus, blood, bone marrow, spleen, and lymph nodes. Statistical analyses of cell relative frequencies and absolute numbers demonstrated higher CD8 memory T cell reactivity in spleen and lymph nodes of immunized female mice. In order to understand to which extent the multidimensional relation between organ-specific markers predicted the immunization status, the immunophenotypic profiles of individual mice were used to train an artificial neural network designed to discriminate immunized and non-immunized mice. The highest accuracy of immune reactivity prediction could be obtained from lymph node markers of female mice (77.3%). Principal component analyses further identified clusters of markers best suited to describe the heterogeneity of immunization responses . A correlation analysis of these markers reflected a tissue-specific impact of immunization. This allowed for an organ-resolved characterization of the immunization status of individual mice based on the identified set of markers. This new modality of multidimensional analyses can be used as a framework for defining minimal but predictive signatures of human immune responses in mice and suggests critical markers to characterize responses to immunization after HSC transplantation.
移植了人脐带血来源造血干细胞(HSCs)的小鼠成为研究人类免疫重建和免疫反应异质性的有力实验工具。然而,人源化模型中人类T细胞成熟的分析受到整体低免疫反应性以及缺乏定义反应性预测标志物方法的阻碍。表达巨细胞病毒pp65蛋白的长寿人类慢病毒诱导树突状细胞(iDCpp65)通过呈递免疫显性抗原表位(信号1)、共刺激分子的表达(信号2)和炎性细胞因子(信号3),促进了NOD.Cg-Rag1-Il2rγ人源化小鼠中pp65特异性人类CD8 T细胞反应的发展。我们利用这个经过验证的系统来评估小鼠性别对胸腺、血液、骨髓、脾脏和淋巴结中T细胞归巢动力学和成熟状态的影响。对细胞相对频率和绝对数量的统计分析表明,免疫雌性小鼠的脾脏和淋巴结中CD8记忆T细胞反应性更高。为了了解器官特异性标志物之间的多维关系在多大程度上预测了免疫状态,使用个体小鼠的免疫表型谱来训练一个旨在区分免疫和未免疫小鼠的人工神经网络。从雌性小鼠的淋巴结标志物中可获得最高的免疫反应性预测准确率(77.3%)。主成分分析进一步确定了最适合描述免疫反应异质性的标志物簇。这些标志物的相关性分析反映了免疫的组织特异性影响。这使得基于所确定的标志物集对个体小鼠的免疫状态进行器官分辨特征描述成为可能。这种多维分析的新模式可作为定义小鼠中人类免疫反应最小但具有预测性特征的框架,并提示了表征造血干细胞移植后免疫反应的关键标志物。