Department of Biologic and Materials Sciences, University of Michigan, Ann Arbor, MI 48109.
Department of Biologic and Materials Sciences, University of Michigan, Ann Arbor, MI 48109
Proc Natl Acad Sci U S A. 2018 Jan 16;115(3):E516-E525. doi: 10.1073/pnas.1708838115. Epub 2017 Dec 27.
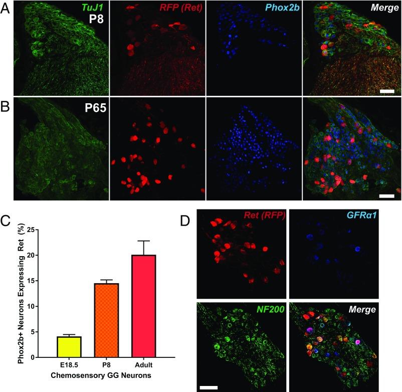
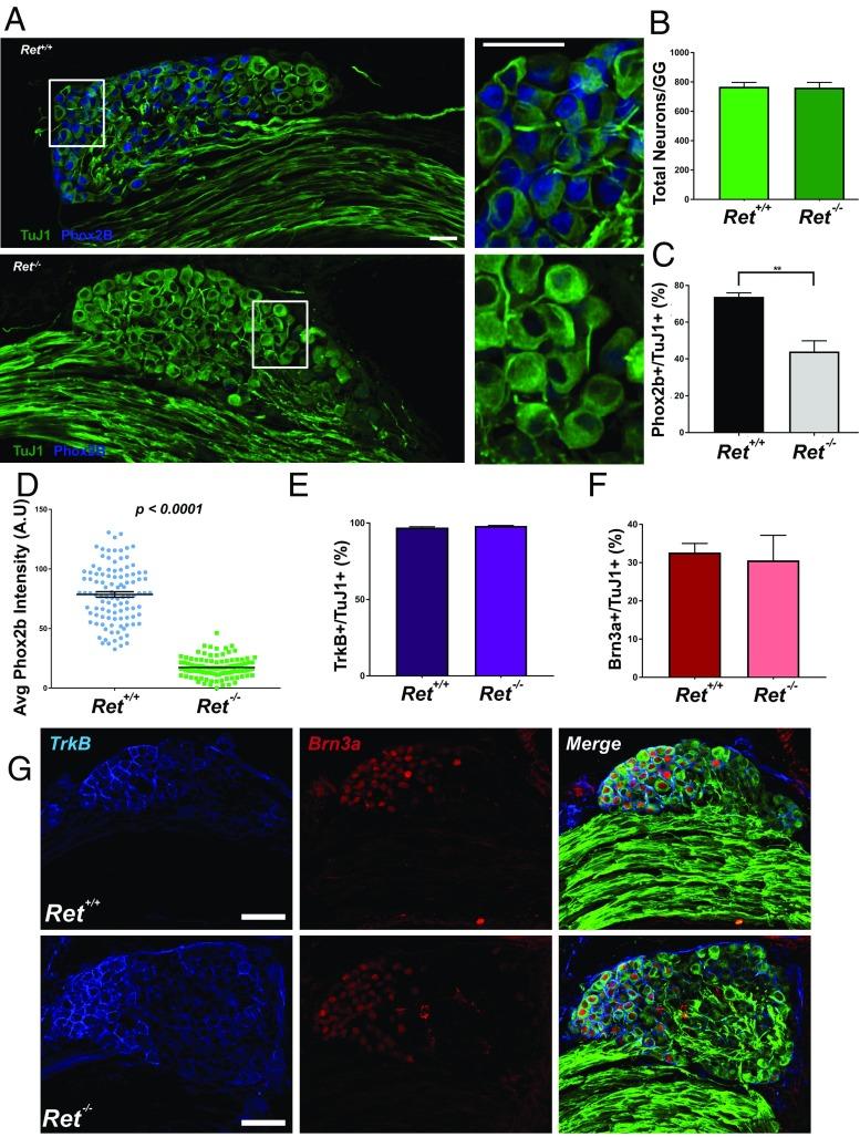
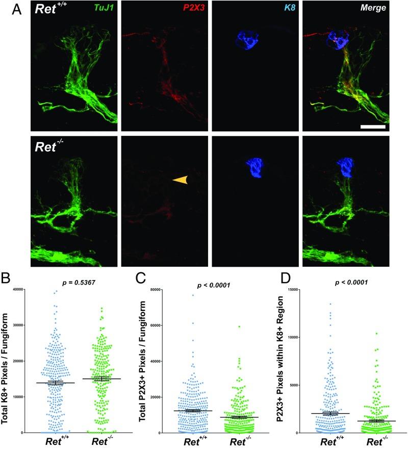
The development of the taste system relies on the coordinated regulation of cues that direct the simultaneous development of both peripheral taste organs and innervating sensory ganglia, but the underlying mechanisms remain poorly understood. In this study, we describe a novel, biphasic function for glial cell line-derived neurotrophic factor (GDNF) in the development and subsequent diversification of chemosensory neurons within the geniculate ganglion (GG). GDNF, acting through the receptor tyrosine kinase Ret, regulates the expression of the chemosensory fate determinant Phox2b early in GG development. mice, but not ; -Cre mice, display a profound loss of Phox2b expression with subsequent chemosensory innervation deficits, indicating that Ret is required for the initial amplification of Phox2b expression but not its maintenance. Ret expression is extinguished perinatally but reemerges postnatally in a subpopulation of large-diameter GG neurons expressing the mechanoreceptor marker NF200 and the GDNF coreceptor GFRα1. Intriguingly, we observed that ablation of these neurons in adult -Cre/ER; mice caused a specific loss of tactile, but not chemical or thermal, electrophysiological responses. Overall, the GDNF-Ret pathway exerts two critical and distinct functions in the peripheral taste system: embryonic chemosensory cell fate determination and the specification of lingual mechanoreceptors.
味觉系统的发育依赖于指导外周味觉器官和支配感觉神经节同时发育的线索的协调调节,但潜在的机制仍知之甚少。在这项研究中,我们描述了胶质细胞源性神经营养因子 (GDNF) 在感觉神经节 (GG) 内化学感觉神经元的发育和随后多样化过程中的一种新的双相功能。GDNF 通过受体酪氨酸激酶 Ret 发挥作用,可调节 GG 发育早期化学感觉命运决定因素 Phox2b 的表达。在 ; -Cre 小鼠中,GDNF 信号缺失导致 Phox2b 表达的严重缺失,随后出现化学感觉传入缺陷,表明 Ret 对于 Phox2b 表达的初始扩增是必需的,但不是其维持所必需的。Ret 表达在围产期被熄灭,但在出生后在表达机械受体标记物 NF200 和 GDNF 辅助受体 GFRα1 的 GG 中的大直径神经元亚群中重新出现。有趣的是,我们观察到成年 -Cre/ER; 小鼠中这些神经元的消融导致特定的触觉而非化学或热电生理反应的丧失。总的来说,GDNF-Ret 通路在周围味觉系统中发挥两个关键而独特的功能:胚胎化学感觉细胞命运决定和舌机械感受器的指定。