Suppr超能文献

利用一种方法的简单改进,实现人多能干细胞向两种不同的眼表上皮细胞类型的异种和饲养层自由分化。

Xeno- and feeder-free differentiation of human pluripotent stem cells to two distinct ocular epithelial cell types using simple modifications of one method.

机构信息

BioMediTech Institute, Faculty of Medicine and Life Sciences, University of Tampere, Arvo Ylpön katu 34, 33520, Tampere, Finland.

Department of Ophthalmology, SILK, Faculty of Medicine and Life Sciences, University of Tampere, Tampere, Finland.

出版信息

Stem Cell Res Ther. 2017 Dec 29;8(1):291. doi: 10.1186/s13287-017-0738-4.

Abstract

BACKGROUND

Human pluripotent stem cells (hPSCs) provide a promising cell source for ocular cell replacement therapy, but often lack standardized and xenogeneic-free culture and differentiation protocols. We aimed to develop a xeno- and feeder cell-free culture system for undifferentiated hPSCs along with efficient methods to derive ocular therapy target cells: retinal pigment epithelial (RPE) cells and corneal limbal epithelial stem cells (LESCs).

METHODS

Multiple genetically distinct hPSC lines were adapted to a defined, xeno-, and feeder-free culture system of Essential 8™ medium and laminin-521 matrix. Thereafter, two-stage differentiation methods toward ocular epithelial cells were established utilizing xeno-free media and a combination of extracellular matrix proteins. Both differentiation methods shared the same basal elements, using only minor inductive modifications during early differentiation towards desired cell lineages. The resulting RPE cells and LESCs were characterized after several independent differentiation experiments and recovery after xeno-free cryopreservation.

RESULTS

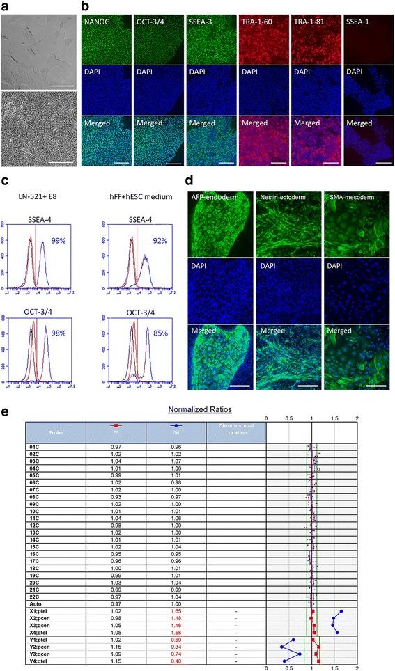
The defined, xeno-, and feeder-free culture system provided a robust means to generate high-quality hPSCs with chromosomal stability limited to early passages. Inductive cues introduced during the first week of differentiation had a substantial effect on lineage specification, cell survival, and even mature RPE properties. Derivative RPE formed functional epithelial monolayers with mature tight junctions and expression of RPE genes and proteins, as well as phagocytosis and key growth factor secretion capacity after 9 weeks of maturation on inserts. Efficient LESC differentiation led to cell populations expressing LESC markers such as p40/p63α by day 24. Finally, we established xeno-free cryobanking protocols for pluripotent hPSCs, hPSC-RPE cells, and hPSC-LESCs, and demonstrated successful recovery after thawing.

CONCLUSIONS

We propose methods for efficient and scalable, directed differentiation of high-quality RPE cells and LESCs. The two clinically relevant cell types are generated with simple inductive modification of the same basal method, followed by adherent culture, passaging, and cryobanking.

摘要

背景

人类多能干细胞(hPSCs)为眼部细胞替代疗法提供了有前途的细胞来源,但通常缺乏标准化和无异种细胞的培养和分化方案。我们旨在开发一种无异种细胞和饲养细胞的 hPSC 未分化培养系统,以及高效的方法来获得眼部治疗靶细胞:视网膜色素上皮(RPE)细胞和角膜缘上皮干细胞(LESCs)。

方法

将多个遗传上不同的 hPSC 系适应于定义明确、无异种细胞和无饲养细胞的 Essential 8™ 培养基和层粘连蛋白-521 基质的培养系统。此后,利用无异种细胞的培养基和细胞外基质蛋白的组合,建立了朝向眼部上皮细胞的两阶段分化方法。两种分化方法都具有相同的基础成分,仅在早期向所需细胞谱系分化时进行微小的诱导性修饰。在几个独立的分化实验后以及无异种细胞冷冻保存后的恢复过程中,对所得的 RPE 细胞和 LESC 进行了表征。

结果

定义明确、无异种细胞和无饲养细胞的培养系统为生成具有染色体稳定性的高质量 hPSC 提供了一种稳健的手段,这种稳定性仅限于早期传代。在分化的第一周引入的诱导线索对谱系特异性、细胞存活,甚至成熟 RPE 特性都有很大的影响。衍生的 RPE 在培养 9 周后在插入物上形成了具有成熟紧密连接和 RPE 基因和蛋白质表达以及吞噬作用和关键生长因子分泌能力的功能性上皮单层。高效的 LESC 分化导致细胞群体在第 24 天表达 LESC 标志物,如 p40/p63α。最后,我们建立了无异种细胞的 hPSC、hPSC-RPE 细胞和 hPSC-LESC 的冷冻保存方案,并证明了解冻后的成功恢复。

结论

我们提出了高效且可扩展的定向分化高质量 RPE 细胞和 LESC 的方法。这两种临床相关的细胞类型是通过对同一基础方法进行简单的诱导性修饰,然后进行贴壁培养、传代和冷冻保存来产生的。

https://cdn.ncbi.nlm.nih.gov/pmc/blobs/854a/5747074/6d890cd8db72/13287_2017_738_Fig1_HTML.jpg

文献检索

告别复杂PubMed语法,用中文像聊天一样搜索,搜遍4000万医学文献。AI智能推荐,让科研检索更轻松。

立即免费搜索

文件翻译

保留排版,准确专业,支持PDF/Word/PPT等文件格式,支持 12+语言互译。

免费翻译文档

深度研究

AI帮你快速写综述,25分钟生成高质量综述,智能提取关键信息,辅助科研写作。

立即免费体验