Faculty of Medicine and Health Technology, Tampere University, Tampere, Finland.
Department of Molecular Developmental Biology, Faculty of Science, Radboud Institute for Molecular Life Sciences, Radboud University, Nijmegen, the Netherlands; Department of Human Genetics, Radboud University Medical Center, Nijmegen, the Netherlands.
Stem Cell Reports. 2024 Jul 9;19(7):1010-1023. doi: 10.1016/j.stemcr.2024.06.001. Epub 2024 Jun 27.
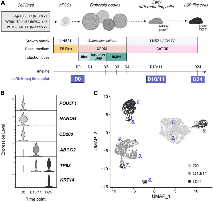
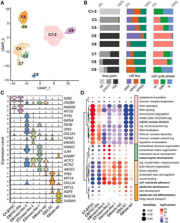
A comprehensive understanding of the human pluripotent stem cell (hPSC) differentiation process stands as a prerequisite for the development of hPSC-based therapeutics. In this study, single-cell RNA sequencing (scRNA-seq) was performed to decipher the heterogeneity during differentiation of three hPSC lines toward corneal limbal stem cells (LSCs). The scRNA-seq data revealed nine clusters encompassing the entire differentiation process, among which five followed the anticipated differentiation path of LSCs. The remaining four clusters were previously undescribed cell states that were annotated as either mesodermal-like or undifferentiated subpopulations, and their prevalence was hPSC line dependent. Distinct cluster-specific marker genes identified in this study were confirmed by immunofluorescence analysis and employed to purify hPSC-derived LSCs, which effectively minimized the variation in the line-dependent differentiation efficiency. In summary, scRNA-seq offered molecular insights into the heterogeneity of hPSC-LSC differentiation, allowing a data-driven strategy for consistent and robust generation of LSCs, essential for future advancement toward clinical translation.
全面了解人类多能干细胞(hPSC)的分化过程是开发基于 hPSC 的治疗方法的前提。在这项研究中,进行了单细胞 RNA 测序(scRNA-seq),以解析三种 hPSC 系向角膜缘干细胞(LSCs)分化过程中的异质性。scRNA-seq 数据揭示了九个包含整个分化过程的簇,其中五个遵循 LSCs 预期的分化途径。其余四个簇是以前未描述的细胞状态,被注释为中胚层样或未分化的亚群,其出现频率与 hPSC 系有关。本研究中鉴定的独特簇特异性标记基因通过免疫荧光分析得到证实,并用于纯化 hPSC 衍生的 LSCs,这有效地最小化了与系相关的分化效率的差异。总之,scRNA-seq 提供了 hPSC-LSC 分化异质性的分子见解,为一致和稳健地生成 LSCs 提供了数据驱动的策略,这对于未来向临床转化的推进至关重要。