• 文献检索
  • 文档翻译
  • 深度研究
  • 学术资讯
  • Suppr Zotero 插件Zotero 插件
  • 邀请有礼
  • 套餐&价格
  • 历史记录
应用&插件
Suppr Zotero 插件Zotero 插件浏览器插件Mac 客户端Windows 客户端微信小程序
定价
高级版会员购买积分包购买API积分包
服务
文献检索文档翻译深度研究API 文档MCP 服务
关于我们
关于 Suppr公司介绍联系我们用户协议隐私条款
关注我们

Suppr 超能文献

核心技术专利:CN118964589B侵权必究
粤ICP备2023148730 号-1Suppr @ 2026

文献检索

告别复杂PubMed语法,用中文像聊天一样搜索,搜遍4000万医学文献。AI智能推荐,让科研检索更轻松。

立即免费搜索

文件翻译

保留排版,准确专业,支持PDF/Word/PPT等文件格式,支持 12+语言互译。

免费翻译文档

深度研究

AI帮你快速写综述,25分钟生成高质量综述,智能提取关键信息,辅助科研写作。

立即免费体验

dTCApFs是一种新型人类激素肽的衍生物,通过一种涉及高尔基体功能丧失的机制诱导癌细胞凋亡。

dTCApFs, a derivative of a novel human hormone peptide, induces apoptosis in cancer cells through a mechanism involving loss of Golgi function.

作者信息

Ohana Joel, Sandler Uziel, Kass Gideon, Stemmer Salomon M, Devary Yoram

机构信息

Immune System Key (ISK) Ltd., Jerusalem 9746009, Israel.

Department of Bio-Informatics, Lev Academic Center (JCT), Jerusalem 91160, Israel.

出版信息

Mol Clin Oncol. 2017 Dec;7(6):991-999. doi: 10.3892/mco.2017.1453. Epub 2017 Oct 17.

DOI:10.3892/mco.2017.1453
PMID:29285362
原文链接:https://pmc.ncbi.nlm.nih.gov/articles/PMC5740848/
Abstract

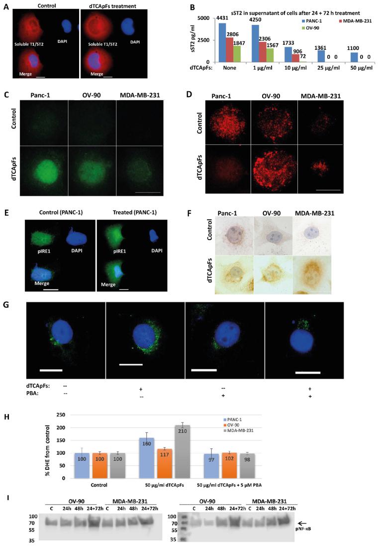
dTCApFs (Nerofe™) is a 14-amino acid derivative of a longer hormone peptide, tumor-cells apoptosis factor (TCApF), which enters the cells through the T1/ST2 receptor. In the present study, the mechanism of action (MOA) of dTCApFs as an anticancer agent was investigated. Experiments were performed in pancreatic cancer cell lines, and immunofluorescent staining demonstrated that dTCApFs is located in the Golgi apparatus of treated cells. It was also demonstrated in pancreatic, breast and ovarian cell lines that dTCApFs treatment led to Golgi structural changes, loss of Golgi function, and molecular effects associated with endoplasmic reticulum (ER) stress, such as increased levels of C/EBP homologous protein, binding immunoglobulin protein (BiP), phosphorylated inositol-requiring enzyme 1 (pIRE1), and increased phosphorylation of eukaryotic translation initiation factor 2α, and to the generation of reactive oxygen species, which was attenuated by ER stress inhibitors. Moreover, in these cell lines, long-term exposure to dTCApFs led to downregulation of spliced X-box-binding protein 1, which is an ER stress repair mechanism gene, downregulation of the Golgi anti-apoptotic protein, and reduced cell viability. studies using murine xenograft models of human pancreatic cancer verified the cell culture findings by demonstrating structural changes in the ER/Golgi and increased levels of pIRE1and BiP in dTCApFs-treated mice vs. the controls. Finally, human tissue samples from a patient who received dTCApFs for 11 months in a clinical trial were analyzed, and an increase was observed in the number of cells expressing pIRE1 and BiP post-treatment. In conclusion, we herein report a novel MOA for an anticancer agent involving triggering of apoptosis through induction of opposite effects: ER stress and downregulation of the ER stress repair mechanism. These findings provide the framework for the clinical evaluation of dTCApFs.

摘要

十二碳十四酸肿瘤细胞凋亡因子(Nerofe™)是一种由更长的激素肽——肿瘤细胞凋亡因子(TCApF)衍生而来的14个氨基酸的肽段,它通过T1/ST2受体进入细胞。在本研究中,对十二碳十四酸肿瘤细胞凋亡因子作为抗癌剂的作用机制进行了研究。实验在胰腺癌细胞系中进行,免疫荧光染色显示十二碳十四酸肿瘤细胞凋亡因子位于经处理细胞的高尔基体中。在胰腺、乳腺和卵巢癌细胞系中还证实,十二碳十四酸肿瘤细胞凋亡因子处理导致高尔基体结构改变、高尔基体功能丧失以及与内质网(ER)应激相关的分子效应,如C/EBP同源蛋白、结合免疫球蛋白蛋白(BiP)、磷酸化肌醇需求酶1(pIRE1)水平升高,真核翻译起始因子2α磷酸化增加,以及活性氧的产生,而内质网应激抑制剂可减弱这些效应。此外,在这些细胞系中,长期暴露于十二碳十四酸肿瘤细胞凋亡因子会导致剪接X盒结合蛋白1(一种内质网应激修复机制基因)下调、高尔基体抗凋亡蛋白下调以及细胞活力降低。使用人胰腺癌小鼠异种移植模型的研究通过证明与对照组相比,经十二碳十四酸肿瘤细胞凋亡因子处理的小鼠内质网/高尔基体结构改变以及pIRE1和BiP水平升高,验证了细胞培养结果。最后,对一名在临床试验中接受十二碳十四酸肿瘤细胞凋亡因子治疗11个月的患者的人体组织样本进行分析,发现治疗后表达pIRE1和BiP的细胞数量增加。总之,我们在此报告了一种抗癌剂的新作用机制,即通过诱导相反的效应引发凋亡:内质网应激和内质网应激修复机制下调。这些发现为十二碳十四酸肿瘤细胞凋亡因子的临床评估提供了框架。

https://cdn.ncbi.nlm.nih.gov/pmc/blobs/2cf2/5740848/c73d23f800c4/mco-07-06-0991-g06.jpg
https://cdn.ncbi.nlm.nih.gov/pmc/blobs/2cf2/5740848/245dbbd2e06b/mco-07-06-0991-g00.jpg
https://cdn.ncbi.nlm.nih.gov/pmc/blobs/2cf2/5740848/dd6a0b7776ad/mco-07-06-0991-g01.jpg
https://cdn.ncbi.nlm.nih.gov/pmc/blobs/2cf2/5740848/9a6ed4b3ec30/mco-07-06-0991-g02.jpg
https://cdn.ncbi.nlm.nih.gov/pmc/blobs/2cf2/5740848/f4c716a69e4b/mco-07-06-0991-g03.jpg
https://cdn.ncbi.nlm.nih.gov/pmc/blobs/2cf2/5740848/3c0cce6a5937/mco-07-06-0991-g04.jpg
https://cdn.ncbi.nlm.nih.gov/pmc/blobs/2cf2/5740848/a42cfd4314b8/mco-07-06-0991-g05.jpg
https://cdn.ncbi.nlm.nih.gov/pmc/blobs/2cf2/5740848/c73d23f800c4/mco-07-06-0991-g06.jpg
https://cdn.ncbi.nlm.nih.gov/pmc/blobs/2cf2/5740848/245dbbd2e06b/mco-07-06-0991-g00.jpg
https://cdn.ncbi.nlm.nih.gov/pmc/blobs/2cf2/5740848/dd6a0b7776ad/mco-07-06-0991-g01.jpg
https://cdn.ncbi.nlm.nih.gov/pmc/blobs/2cf2/5740848/9a6ed4b3ec30/mco-07-06-0991-g02.jpg
https://cdn.ncbi.nlm.nih.gov/pmc/blobs/2cf2/5740848/f4c716a69e4b/mco-07-06-0991-g03.jpg
https://cdn.ncbi.nlm.nih.gov/pmc/blobs/2cf2/5740848/3c0cce6a5937/mco-07-06-0991-g04.jpg
https://cdn.ncbi.nlm.nih.gov/pmc/blobs/2cf2/5740848/a42cfd4314b8/mco-07-06-0991-g05.jpg
https://cdn.ncbi.nlm.nih.gov/pmc/blobs/2cf2/5740848/c73d23f800c4/mco-07-06-0991-g06.jpg

相似文献

1
dTCApFs, a derivative of a novel human hormone peptide, induces apoptosis in cancer cells through a mechanism involving loss of Golgi function.dTCApFs是一种新型人类激素肽的衍生物,通过一种涉及高尔基体功能丧失的机制诱导癌细胞凋亡。
Mol Clin Oncol. 2017 Dec;7(6):991-999. doi: 10.3892/mco.2017.1453. Epub 2017 Oct 17.
2
A phase I clinical trial of dTCApFs, a derivative of a novel human hormone peptide, for the treatment of advanced/metastatic solid tumors.一项关于新型人类激素肽衍生物dTCApFs治疗晚期/转移性实体瘤的I期临床试验。
Mol Clin Oncol. 2018 Jan;8(1):22-29. doi: 10.3892/mco.2017.1505. Epub 2017 Nov 15.
3
Enhanced Susceptibility to 5-Fluorouracil in Human Colon Cancer Cells by Silencing of GRP78.通过沉默GRP78增强人结肠癌细胞对5-氟尿嘧啶的敏感性
Anticancer Res. 2017 Jun;37(6):2975-2984. doi: 10.21873/anticanres.11651.
4
Fisetin induces apoptosis and endoplasmic reticulum stress in human non-small cell lung cancer through inhibition of the MAPK signaling pathway.漆黄素通过抑制丝裂原活化蛋白激酶(MAPK)信号通路诱导人非小细胞肺癌细胞凋亡和内质网应激。
Tumour Biol. 2016 Jul;37(7):9615-24. doi: 10.1007/s13277-016-4864-x. Epub 2016 Jan 21.
5
20-O-(β-D-glucopyranosyl)-20(S)-protopanaxadiol induces apoptosis via induction of endoplasmic reticulum stress in human colon cancer cells.20-O-(β-D-吡喃葡萄糖基)-20(S)-原人参二醇通过诱导人结肠癌细胞内质网应激诱导细胞凋亡。
Oncol Rep. 2013 Apr;29(4):1365-70. doi: 10.3892/or.2013.2270. Epub 2013 Feb 4.
6
Esculetin induces apoptosis in human colon cancer cells by inducing endoplasmic reticulum stress.七叶亭通过诱导内质网应激诱导人结肠癌细胞凋亡。
Cell Biochem Funct. 2015 Oct;33(7):487-94. doi: 10.1002/cbf.3146. Epub 2015 Oct 5.
7
Oleate rescues INS-1E β-cells from palmitate-induced apoptosis by preventing activation of the unfolded protein response.油酸盐通过防止未折叠蛋白反应的激活来拯救 INS-1E 胰岛β细胞免于软脂酸诱导的细胞凋亡。
Biochem Biophys Res Commun. 2013 Nov 29;441(4):770-6. doi: 10.1016/j.bbrc.2013.10.130. Epub 2013 Nov 1.
8
IRE1α dissociates with BiP and inhibits ER stress-mediated apoptosis in cartilage development.IRE1α 与 BiP 解离并抑制软骨发育过程中 ER 应激介导的细胞凋亡。
Cell Signal. 2013 Nov;25(11):2136-46. doi: 10.1016/j.cellsig.2013.06.011. Epub 2013 Jun 29.
9
The metastasis suppressor, NDRG1, differentially modulates the endoplasmic reticulum stress response.抑瘤基因 NDRG1 可差异化调节内质网应激反应。
Biochim Biophys Acta Mol Basis Dis. 2019 Sep 1;1865(9):2094-2110. doi: 10.1016/j.bbadis.2019.04.007. Epub 2019 Apr 11.
10
Suppression of StarD7 promotes endoplasmic reticulum stress and induces ROS production.抑制StarD7会促进内质网应激并诱导活性氧生成。
Free Radic Biol Med. 2016 Oct;99:286-295. doi: 10.1016/j.freeradbiomed.2016.08.023. Epub 2016 Aug 20.

引用本文的文献

1
Impact of Mutational Status on Intracellular Effects of Cell-Permeable CaaX Peptides in Pancreatic Cancer Cells.突变状态对细胞穿透性CaaX肽在胰腺癌细胞内效应的影响
Chembiochem. 2025 May 27;26(10):e202401076. doi: 10.1002/cbic.202401076. Epub 2025 Apr 24.
2
Peptides for microbe-induced cancers: latest therapeutic strategies and their advanced technologies.肽类药物治疗微生物诱导的癌症:最新的治疗策略及其先进技术。
Cancer Metastasis Rev. 2024 Dec;43(4):1315-1336. doi: 10.1007/s10555-024-10197-4. Epub 2024 Jul 15.
3
Transformation of immunosuppressive mtKRAS tumors into immunostimulatory tumors by Nerofe and Doxorubicin.

本文引用的文献

1
The interleukin-1 family: back to the future.白细胞介素-1 家族:回到未来。
Immunity. 2013 Dec 12;39(6):1003-18. doi: 10.1016/j.immuni.2013.11.010.
2
High Serum Levels of the Interleukin-33 Receptor Soluble ST2 as a Negative Prognostic Factor in Hepatocellular Carcinoma.血清白细胞介素-33 受体可溶性 ST2 水平升高可作为肝细胞癌的预后不良因素。
Transl Oncol. 2013 Jun 1;6(3):311-8. doi: 10.1593/tlo.12418. Print 2013 Jun.
3
IL-33/ST2 axis in innate and acquired immunity to tumors.IL-33/ST2 轴在肿瘤的先天和获得性免疫中的作用。
Nerofe 和多柔比星将免疫抑制性 mtKRAS 肿瘤转化为免疫刺激性肿瘤。
Oncotarget. 2023 Jul 1;14:688-699. doi: 10.18632/oncotarget.28467.
4
Anticancer peptide: Physicochemical property, functional aspect and trend in clinical application (Review).抗癌肽:理化性质、功能方面及临床应用趋势(综述)。
Int J Oncol. 2020 Sep;57(3):678-696. doi: 10.3892/ijo.2020.5099. Epub 2020 Jul 10.
Oncoimmunology. 2012 Mar 1;1(2):229-231. doi: 10.4161/onci.1.2.18131.
4
A phase I trial of the HIV protease inhibitor nelfinavir with concurrent chemoradiotherapy for unresectable stage IIIA/IIIB non-small cell lung cancer: a report of toxicities and clinical response.一项关于 HIV 蛋白酶抑制剂奈非那韦与同期放化疗联合治疗不可切除的 IIIA/IIIB 期非小细胞肺癌的 I 期临床试验:毒性和临床反应报告。
J Thorac Oncol. 2012 Apr;7(4):709-15. doi: 10.1097/JTO.0b013e3182435aa6.
5
Six-transmembrane topology for Golgi anti-apoptotic protein (GAAP) and Bax inhibitor 1 (BI-1) provides model for the transmembrane Bax inhibitor-containing motif (TMBIM) family.六跨膜拓扑结构的高尔基细胞凋亡抑制蛋白 (GAAP) 和 Bax 抑制剂 1 (BI-1) 为跨膜 Bax 抑制剂包含基序 (TMBIM) 家族提供了模型。
J Biol Chem. 2012 May 4;287(19):15896-905. doi: 10.1074/jbc.M111.336149. Epub 2012 Mar 14.
6
CHOP is a multifunctional transcription factor in the ER stress response.CHOP 是内质网应激反应中的一种多功能转录因子。
J Biochem. 2012 Mar;151(3):217-9. doi: 10.1093/jb/mvr143. Epub 2011 Dec 30.
7
NEROFE--a novel human hormone-peptide with anti-cancer activity.NEROFE——一种具有抗癌活性的新型人类激素肽。
J Exp Ther Oncol. 2010;8(4):327-39.
8
The IL-33/ST2 pathway: therapeutic target and novel biomarker.白细胞介素-33/ST2通路:治疗靶点与新型生物标志物
Nat Rev Drug Discov. 2008 Oct;7(10):827-40. doi: 10.1038/nrd2660.
9
Mediators of endoplasmic reticulum stress-induced apoptosis.内质网应激诱导凋亡的介质
EMBO Rep. 2006 Sep;7(9):880-5. doi: 10.1038/sj.embor.7400779.
10
Quantitative measurement of spliced XBP1 mRNA as an indicator of endoplasmic reticulum stress.定量检测剪接型XBP1 mRNA作为内质网应激的指标。
J Toxicol Sci. 2006 May;31(2):149-56. doi: 10.2131/jts.31.149.