• 文献检索
  • 文档翻译
  • 深度研究
  • 学术资讯
  • Suppr Zotero 插件Zotero 插件
  • 邀请有礼
  • 套餐&价格
  • 历史记录
应用&插件
Suppr Zotero 插件Zotero 插件浏览器插件Mac 客户端Windows 客户端微信小程序
定价
高级版会员购买积分包购买API积分包
服务
文献检索文档翻译深度研究API 文档MCP 服务
关于我们
关于 Suppr公司介绍联系我们用户协议隐私条款
关注我们

Suppr 超能文献

核心技术专利:CN118964589B侵权必究
粤ICP备2023148730 号-1Suppr @ 2026

文献检索

告别复杂PubMed语法,用中文像聊天一样搜索,搜遍4000万医学文献。AI智能推荐,让科研检索更轻松。

立即免费搜索

文件翻译

保留排版,准确专业,支持PDF/Word/PPT等文件格式,支持 12+语言互译。

免费翻译文档

深度研究

AI帮你快速写综述,25分钟生成高质量综述,智能提取关键信息,辅助科研写作。

立即免费体验

MARCH8与非小细胞肺癌患者的不良预后相关。

MARCH8 is associated with poor prognosis in non-small cell lung cancers patients.

作者信息

Fan Jiye, Tian Liying, Li Manli, Huang Shu-Hong, Zhang Jing, Zhao Baohua

机构信息

Department of Biochemistry and Molecular Biology, College of Life Science, Hebei Normal University, Shijiazhuang, Hebei 050024, PR China.

Department of Pharmacy, Hebei Chemical and Pharmaceutical College, Shijiazhuang, Hebei 050026, PR China.

出版信息

Oncotarget. 2017 Nov 21;8(64):108238-108248. doi: 10.18632/oncotarget.22602. eCollection 2017 Dec 8.

DOI:10.18632/oncotarget.22602
PMID:29296237
原文链接:https://pmc.ncbi.nlm.nih.gov/articles/PMC5746139/
Abstract

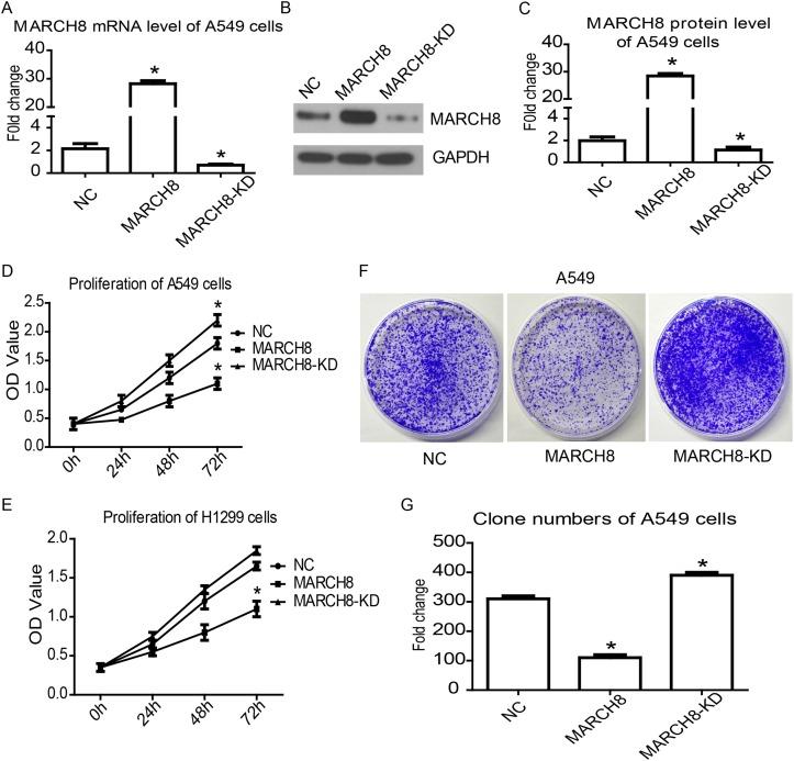
MARCH8 belongs to a family of membrane-associated RING-CH (MARCH) ubiquitin ligases. The functions of MARCH8 have been thoroughly investigated but its mechanism of action remains unknown. In this study, we detected the expression of MARCH8 protein in NSCLC samples and identified MARCH8 mRNA expression through a TCGA database. In addition, we analyzed the correlation between MARCH8 and the clinical characteristics of NSCLC patients and their prognosis.(www.kmplot.com). The roles of MARCH8 in proliferation, migration, and metastasis were further explored through ectopic expression analysis and western blot analysis; its mechanism of expressionwas also explored. We discovered that MARCH8 was downregulated in NSCLC tissues compared to adjacent normal lung tissues. Overexpression of MARCH8 inhibited NSCLC cell proliferation and metastasis via the PI3K and mTOR signaling pathways; this also increased apoptosis of A549 and H1299 cells. Our results indicated that MARCH8 plays crucial roles in NSCLC against carcinogenesis and progression; therefore, MARCH8 might be a predictive factor and an attractive therapeutic target for NSCLC patients.

摘要

MARCH8属于膜相关RING-CH(MARCH)泛素连接酶家族。MARCH8的功能已得到充分研究,但其作用机制仍不清楚。在本研究中,我们检测了非小细胞肺癌(NSCLC)样本中MARCH8蛋白的表达,并通过癌症基因组图谱(TCGA)数据库确定了MARCH8信使核糖核酸(mRNA)的表达。此外,我们分析了MARCH8与NSCLC患者临床特征及其预后之间的相关性(www.kmplot.com)。通过异位表达分析和蛋白质免疫印迹分析进一步探讨了MARCH8在增殖、迁移和转移中的作用;还探讨了其表达机制。我们发现,与相邻正常肺组织相比,NSCLC组织中MARCH8表达下调。MARCH8的过表达通过磷脂酰肌醇-3-激酶(PI3K)和哺乳动物雷帕霉素靶蛋白(mTOR)信号通路抑制NSCLC细胞增殖和转移;这也增加了A549和H1299细胞的凋亡。我们的结果表明,MARCH8在NSCLC的发生和进展中起关键作用;因此,MARCH8可能是NSCLC患者的一个预测因素和有吸引力的治疗靶点。

https://cdn.ncbi.nlm.nih.gov/pmc/blobs/165a/5746139/9e313c86310c/oncotarget-08-108238-g007.jpg
https://cdn.ncbi.nlm.nih.gov/pmc/blobs/165a/5746139/828f2b389c0e/oncotarget-08-108238-g001.jpg
https://cdn.ncbi.nlm.nih.gov/pmc/blobs/165a/5746139/37e399c04f11/oncotarget-08-108238-g002.jpg
https://cdn.ncbi.nlm.nih.gov/pmc/blobs/165a/5746139/0934916f9615/oncotarget-08-108238-g003.jpg
https://cdn.ncbi.nlm.nih.gov/pmc/blobs/165a/5746139/49cdfebc6104/oncotarget-08-108238-g004.jpg
https://cdn.ncbi.nlm.nih.gov/pmc/blobs/165a/5746139/7e1202639960/oncotarget-08-108238-g005.jpg
https://cdn.ncbi.nlm.nih.gov/pmc/blobs/165a/5746139/dcb89f4c0fc9/oncotarget-08-108238-g006.jpg
https://cdn.ncbi.nlm.nih.gov/pmc/blobs/165a/5746139/9e313c86310c/oncotarget-08-108238-g007.jpg
https://cdn.ncbi.nlm.nih.gov/pmc/blobs/165a/5746139/828f2b389c0e/oncotarget-08-108238-g001.jpg
https://cdn.ncbi.nlm.nih.gov/pmc/blobs/165a/5746139/37e399c04f11/oncotarget-08-108238-g002.jpg
https://cdn.ncbi.nlm.nih.gov/pmc/blobs/165a/5746139/0934916f9615/oncotarget-08-108238-g003.jpg
https://cdn.ncbi.nlm.nih.gov/pmc/blobs/165a/5746139/49cdfebc6104/oncotarget-08-108238-g004.jpg
https://cdn.ncbi.nlm.nih.gov/pmc/blobs/165a/5746139/7e1202639960/oncotarget-08-108238-g005.jpg
https://cdn.ncbi.nlm.nih.gov/pmc/blobs/165a/5746139/dcb89f4c0fc9/oncotarget-08-108238-g006.jpg
https://cdn.ncbi.nlm.nih.gov/pmc/blobs/165a/5746139/9e313c86310c/oncotarget-08-108238-g007.jpg

相似文献

1
MARCH8 is associated with poor prognosis in non-small cell lung cancers patients.MARCH8与非小细胞肺癌患者的不良预后相关。
Oncotarget. 2017 Nov 21;8(64):108238-108248. doi: 10.18632/oncotarget.22602. eCollection 2017 Dec 8.
2
Decorin is responsible for progression of non-small-cell lung cancer by promoting cell proliferation and metastasis.饰胶蛋白聚糖通过促进细胞增殖和转移,推动非小细胞肺癌的进展。
Tumour Biol. 2015 May;36(5):3345-54. doi: 10.1007/s13277-014-2968-8. Epub 2014 Dec 20.
3
Ubiquitin ligase MARCH8 promotes the malignant progression of hepatocellular carcinoma through PTEN ubiquitination and degradation.泛素连接酶 MARCH8 通过泛素化和降解 PTEN 促进肝细胞癌的恶性进展。
Mol Carcinog. 2023 Jul;62(7):1062-1072. doi: 10.1002/mc.23546. Epub 2023 Apr 26.
4
MARCH8 Suppresses Tumor Metastasis and Mediates Degradation of STAT3 and CD44 in Breast Cancer Cells.MARCH8抑制乳腺癌细胞中的肿瘤转移并介导STAT3和CD44的降解。
Cancers (Basel). 2021 May 22;13(11):2550. doi: 10.3390/cancers13112550.
5
Increased expression of MARCH8, an E3 ubiquitin ligase, is associated with growth of esophageal tumor.E3泛素连接酶MARCH8的表达增加与食管肿瘤的生长有关。
Cancer Cell Int. 2017 Dec 4;17:116. doi: 10.1186/s12935-017-0490-y. eCollection 2017.
6
Mechanism of Viral Glycoprotein Targeting by Membrane-associated-RING-CH Proteins.膜相关环状结构域蛋白靶向病毒糖蛋白的机制
bioRxiv. 2021 Jan 26:2021.01.25.428025. doi: 10.1101/2021.01.25.428025.
7
[Identification of an antiviral host transmembrane protein MARCH8].[抗病毒宿主跨膜蛋白MARCH8的鉴定]
Uirusu. 2015;65(2):173-178. doi: 10.2222/jsv.65.173.
8
Role of microRNA-21 in radiosensitivity in non-small cell lung cancer cells by targeting PDCD4 gene.微小RNA-21通过靶向程序性细胞死亡蛋白4基因在非小细胞肺癌细胞放射敏感性中的作用
Oncotarget. 2017 Apr 4;8(14):23675-23689. doi: 10.18632/oncotarget.15644.
9
NQO1 protein expression predicts poor prognosis of non-small cell lung cancers.NQO1蛋白表达预示非小细胞肺癌的预后不良。
BMC Cancer. 2015 Mar 31;15:207. doi: 10.1186/s12885-015-1227-8.
10
Interleukin-37 suppresses tumor growth through inhibition of angiogenesis in non-small cell lung cancer.白细胞介素-37通过抑制非小细胞肺癌中的血管生成来抑制肿瘤生长。
J Exp Clin Cancer Res. 2016 Jan 20;35:13. doi: 10.1186/s13046-016-0293-3.

引用本文的文献

1
MARCH8/NSUN6/ROS-mediated DNA damage positive feedback loop regulates cisplatin resistance in osteosarcoma.MARCH8/NSUN6/活性氧介导的DNA损伤正反馈回路调节骨肉瘤中的顺铂耐药性。
Cell Death Differ. 2025 Jul 19. doi: 10.1038/s41418-025-01544-1.
2
miR-335-5p Inhibits EMT and PI3K/AKT Pathways via MARCH8.微小RNA-335-5p通过MARCH8抑制上皮-间质转化和PI3K/AKT信号通路。
Indian J Clin Biochem. 2025 Apr;40(2):233-244. doi: 10.1007/s12291-023-01175-8. Epub 2024 Jan 8.
3
A pan-cancer analysis of MARCH8: molecular characteristics, clinical relevance, and immuno-oncology features.

本文引用的文献

1
GEPIA: a web server for cancer and normal gene expression profiling and interactive analyses.GEPIA:一个用于癌症和正常基因表达谱分析及交互式分析的网络服务器。
Nucleic Acids Res. 2017 Jul 3;45(W1):W98-W102. doi: 10.1093/nar/gkx247.
2
Changing the Therapeutic Landscape in Non-small Cell Lung Cancers: the Evolution of Comprehensive Molecular Profiling Improves Access to Therapy.改变非小细胞肺癌的治疗格局:综合分子谱分析的发展改善了治疗途径。
Curr Oncol Rep. 2017 Apr;19(4):24. doi: 10.1007/s11912-017-0587-4.
3
Yersinia pestis acetyltransferase-mediated dual acetylation at the serine and lysine residues enhances the auto-ubiquitination of ubiquitin ligase MARCH8 in human cells.
MARCH8的泛癌分析:分子特征、临床相关性及免疫肿瘤学特征
Cancer Biol Ther. 2025 Dec;26(1):2458773. doi: 10.1080/15384047.2025.2458773. Epub 2025 Jan 29.
4
Role of MARCH E3 ubiquitin ligases in cancer development.MARCH E3 泛素连接酶在癌症发展中的作用。
Cancer Metastasis Rev. 2024 Dec;43(4):1257-1277. doi: 10.1007/s10555-024-10201-x. Epub 2024 Jul 22.
5
Lung microRNAs Expression in Lung Cancer and COPD: A Preliminary Study.肺癌和慢性阻塞性肺疾病中肺组织微小RNA的表达:一项初步研究
Biomedicines. 2023 Feb 28;11(3):736. doi: 10.3390/biomedicines11030736.
6
Silencing MARCH2 Inhibits the Invasion, Migration, and EMT Transformation of Human Colorectal Cancer SW480 Cells.沉默 MARCH2 抑制人结直肠癌细胞 SW480 的侵袭、迁移和 EMT 转化。
Technol Cancer Res Treat. 2023 Jan-Dec;22:15330338231164887. doi: 10.1177/15330338231164887.
7
HPV upregulates MARCHF8 ubiquitin ligase and inhibits apoptosis by degrading the death receptors in head and neck cancer.HPV 上调 MARCHF8 泛素连接酶,并通过降解头颈部癌细胞中的死亡受体抑制细胞凋亡。
PLoS Pathog. 2023 Mar 3;19(3):e1011171. doi: 10.1371/journal.ppat.1011171. eCollection 2023 Mar.
8
Membrane-associated RING-CH protein (MARCH8) is a novel glycolysis repressor targeted by miR-32 in colorectal cancer.膜相关环指蛋白(MARCH8)是一种新型糖酵解抑制剂,受 miR-32 在结直肠癌中的靶向调控。
J Transl Med. 2022 Sep 5;20(1):402. doi: 10.1186/s12967-022-03608-z.
9
Stabilization of SETD3 by deubiquitinase USP27 enhances cell proliferation and hepatocellular carcinoma progression.去泛素化酶 USP27 稳定 SETD3 增强细胞增殖和肝癌进展。
Cell Mol Life Sci. 2022 Jan 12;79(1):70. doi: 10.1007/s00018-021-04118-9.
10
Rutaecarpine Increases Anticancer Drug Sensitivity in Drug-Resistant Cells through MARCH8-Dependent ABCB1 Degradation.吴茱萸次碱通过依赖MARCH8的ABCB1降解增加耐药细胞对抗癌药物的敏感性。
Biomedicines. 2021 Sep 2;9(9):1143. doi: 10.3390/biomedicines9091143.
鼠疫耶尔森菌乙酰转移酶介导的丝氨酸和赖氨酸残基双乙酰化增强了人细胞中泛素连接酶MARCH8的自身泛素化。
Cell Cycle. 2017 Apr 3;16(7):649-659. doi: 10.1080/15384101.2017.1281481. Epub 2017 Jan 19.
4
The Salmonella Effector SteD Mediates MARCH8-Dependent Ubiquitination of MHC II Molecules and Inhibits T Cell Activation.鼠伤寒沙门氏菌效应蛋白SteD介导MARCH8依赖性的MHC II分子泛素化并抑制T细胞活化。
Cell Host Microbe. 2016 Nov 9;20(5):584-595. doi: 10.1016/j.chom.2016.10.007.
5
[Identification of an antiviral host transmembrane protein MARCH8].[抗病毒宿主跨膜蛋白MARCH8的鉴定]
Uirusu. 2015;65(2):173-178. doi: 10.2222/jsv.65.173.
6
Thymic CD4 T cell selection requires attenuation of March8-mediated MHCII turnover in cortical epithelial cells through CD83.胸腺CD4 T细胞选择需要通过CD83减弱皮质上皮细胞中March8介导的MHCII周转。
J Exp Med. 2016 Aug 22;213(9):1685-94. doi: 10.1084/jem.20160316. Epub 2016 Aug 8.
7
The Membrane Associated RING-CH Proteins: A Family of E3 Ligases with Diverse Roles through the Cell.膜相关的RING-CH蛋白:一类在细胞中具有多种作用的E3连接酶家族。
Int Sch Res Notices. 2014 Oct 29;2014:637295. doi: 10.1155/2014/637295. eCollection 2014.
8
Major Histocompatibility Complex Class II HLA-DRα Is Downregulated by Kaposi's Sarcoma-Associated Herpesvirus-Encoded Lytic Transactivator RTA and MARCH8.主要组织相容性复合体II类HLA - DRα被卡波西肉瘤相关疱疹病毒编码的裂解反式激活因子RTA和MARCH8下调。
J Virol. 2016 Aug 26;90(18):8047-58. doi: 10.1128/JVI.01079-16. Print 2016 Sep 15.
9
Targeting ubiquitination for cancer therapies.靶向泛素化用于癌症治疗。
Future Med Chem. 2015;7(17):2333-50. doi: 10.4155/fmc.15.148. Epub 2015 Dec 2.
10
MARCH8 inhibits HIV-1 infection by reducing virion incorporation of envelope glycoproteins.MARCH8 通过减少病毒包膜糖蛋白的病毒粒子整合来抑制 HIV-1 感染。
Nat Med. 2015 Dec;21(12):1502-7. doi: 10.1038/nm.3956. Epub 2015 Nov 2.