• 文献检索
  • 文档翻译
  • 深度研究
  • 学术资讯
  • Suppr Zotero 插件Zotero 插件
  • 邀请有礼
  • 套餐&价格
  • 历史记录
应用&插件
Suppr Zotero 插件Zotero 插件浏览器插件Mac 客户端Windows 客户端微信小程序
定价
高级版会员购买积分包购买API积分包
服务
文献检索文档翻译深度研究API 文档MCP 服务
关于我们
关于 Suppr公司介绍联系我们用户协议隐私条款
关注我们

Suppr 超能文献

核心技术专利:CN118964589B侵权必究
粤ICP备2023148730 号-1Suppr @ 2026

文献检索

告别复杂PubMed语法,用中文像聊天一样搜索,搜遍4000万医学文献。AI智能推荐,让科研检索更轻松。

立即免费搜索

文件翻译

保留排版,准确专业,支持PDF/Word/PPT等文件格式,支持 12+语言互译。

免费翻译文档

深度研究

AI帮你快速写综述,25分钟生成高质量综述,智能提取关键信息,辅助科研写作。

立即免费体验

通过将基于序列的分类与生物学相关数据重新关联来改进病毒分类法:以物种为例

Improving Virus Taxonomy by Recontextualizing Sequence-Based Classification with Biologically Relevant Data: the Case of the Species.

作者信息

Whittaker Gary R, André Nicole M, Millet Jean Kaoru

机构信息

Department of Microbiology and Immunology, College of Veterinary Medicine, Cornell University, Ithaca, New York, USA.

出版信息

mSphere. 2018 Jan 3;3(1). doi: 10.1128/mSphereDirect.00463-17. eCollection 2018 Jan-Feb.

DOI:10.1128/mSphereDirect.00463-17
PMID:29299531
原文链接:https://pmc.ncbi.nlm.nih.gov/articles/PMC5750389/
Abstract

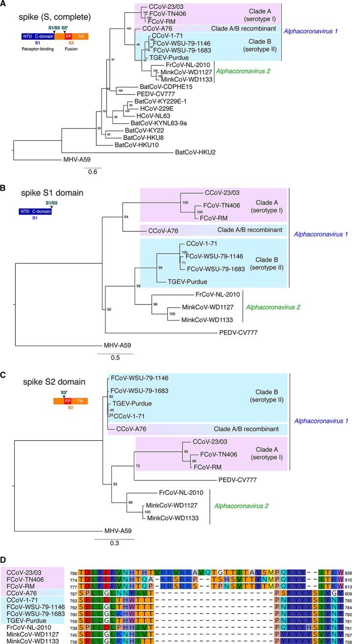
The difficulties related to virus taxonomy have been amplified by recent advances in next-generation sequencing and metagenomics, prompting the field to revisit the question of what constitutes a useful viral classification. Here, taking a challenging classification found in coronaviruses, we argue that consideration of biological properties in addition to sequence-based demarcations is critical for generating useful taxonomy that recapitulates complex evolutionary histories. Within the genus, the species encompasses several biologically distinct viruses. We carried out functionally based phylogenetic analysis, centered on the spike gene, which encodes the main surface antigen and primary driver of tropism and pathogenesis. Within the species, we identify clade A (encompassing serotype I feline coronavirus [FCoV] and canine coronavirus [CCoV]) and clade B (grouping serotype II FCoV and CCoV and transmissible gastroenteritis virus [TGEV]-like viruses). We propose this clade designation, along with the newly proposed species, as an improved way to classify the genus. Our work focuses on improving the classification of the genus. The species groups viruses of veterinary importance that infect distinct mammalian hosts and includes canine and feline coronaviruses and transmissible gastroenteritis virus. It is the prototype species of the genus; however, it encompasses biologically distinct viruses. To better characterize this prototypical species, we performed phylogenetic analyses based on the sequences of the spike protein, one of the main determinants of tropism and pathogenesis, and reveal the existence of two subgroups or clades that fit with previously established serotype demarcations. We propose a new clade designation to better classify members.

摘要

下一代测序和宏基因组学的最新进展加剧了与病毒分类学相关的困难,促使该领域重新审视什么构成有用的病毒分类这一问题。在此,以冠状病毒中一个具有挑战性的分类为例,我们认为除了基于序列的划分外,考虑生物学特性对于生成能够概括复杂进化历史的有用分类学至关重要。在该属内,该种包含几种生物学上不同的病毒。我们以编码主要表面抗原以及嗜性和发病机制的主要驱动因素的刺突基因为中心,进行了基于功能的系统发育分析。在该种内,我们确定了A分支(包括I型猫冠状病毒[FCoV]和犬冠状病毒[CCoV])和B分支(将II型FCoV和CCoV以及传染性胃肠炎病毒[TGEV]样病毒归为一组)。我们提议这种分支命名以及新提议的种,作为对该属进行分类的一种改进方法。我们的工作重点是改进该属的分类。该种将感染不同哺乳动物宿主的具有兽医重要性的病毒归为一组,包括犬冠状病毒和猫冠状病毒以及传染性胃肠炎病毒。它是该属的原型种;然而,它包含生物学上不同的病毒。为了更好地表征这个原型种,我们基于刺突蛋白的序列进行了系统发育分析,刺突蛋白是嗜性和发病机制的主要决定因素之一,并揭示了存在两个与先前确定的血清型划分相符的亚组或分支。我们提议一种新的分支命名以更好地对该属成员进行分类。

https://cdn.ncbi.nlm.nih.gov/pmc/blobs/a78e/5750389/7b95af51dfba/sph0011824440002.jpg
https://cdn.ncbi.nlm.nih.gov/pmc/blobs/a78e/5750389/99b4d5206cc9/sph0011824440001.jpg
https://cdn.ncbi.nlm.nih.gov/pmc/blobs/a78e/5750389/7b95af51dfba/sph0011824440002.jpg
https://cdn.ncbi.nlm.nih.gov/pmc/blobs/a78e/5750389/99b4d5206cc9/sph0011824440001.jpg
https://cdn.ncbi.nlm.nih.gov/pmc/blobs/a78e/5750389/7b95af51dfba/sph0011824440002.jpg

相似文献

1
Improving Virus Taxonomy by Recontextualizing Sequence-Based Classification with Biologically Relevant Data: the Case of the Species.通过将基于序列的分类与生物学相关数据重新关联来改进病毒分类法:以物种为例
mSphere. 2018 Jan 3;3(1). doi: 10.1128/mSphereDirect.00463-17. eCollection 2018 Jan-Feb.
2
Molecular diversity of in dogs and cats in Colombia.哥伦比亚犬类和猫类中 的分子多样性。 你提供的原文似乎不完整,“of”后面缺少具体内容。
Heliyon. 2020 Jul 7;6(7):e04381. doi: 10.1016/j.heliyon.2020.e04381. eCollection 2020 Jul.
3
Nucleic acid-based differential diagnostic assays for feline coronavirus.用于猫冠状病毒的基于核酸的鉴别诊断检测方法。
J Virol Methods. 2014 Nov;208:21-5. doi: 10.1016/j.jviromet.2014.07.013. Epub 2014 Aug 1.
4
Recent Zoonotic Spillover and Tropism Shift of a Canine Coronavirus Is Associated with Relaxed Selection and Putative Loss of Function in NTD Subdomain of Spike Protein.最近的犬冠状病毒人畜共患病溢出和嗜性转移与刺突蛋白 NTD 结构域的放松选择和潜在功能丧失有关。
Viruses. 2022 Apr 21;14(5):853. doi: 10.3390/v14050853.
5
Transmissible Gastroenteritis Virus: An Update Review and Perspective.传染性胃肠炎病毒:更新综述与展望。
Viruses. 2023 Jan 27;15(2):359. doi: 10.3390/v15020359.
6
A conserved region of nonstructural protein 1 from alphacoronaviruses inhibits host gene expression and is critical for viral virulence.甲型冠状病毒非结构蛋白 1 的保守区域抑制宿主基因表达,对病毒毒力至关重要。
J Biol Chem. 2019 Sep 13;294(37):13606-13618. doi: 10.1074/jbc.RA119.009713. Epub 2019 Jul 26.
7
Mutational analysis of aminopeptidase N, a receptor for several group 1 coronaviruses, identifies key determinants of viral host range.氨肽酶N(几种1型冠状病毒的受体)的突变分析确定了病毒宿主范围的关键决定因素。
J Virol. 2007 Feb;81(3):1261-73. doi: 10.1128/JVI.01510-06. Epub 2006 Nov 8.
8
Antigenic relationships among porcine epidemic diarrhea virus and transmissible gastroenteritis virus strains.猪流行性腹泻病毒与传染性胃肠炎病毒毒株之间的抗原关系。
J Virol. 2015 Mar;89(6):3332-42. doi: 10.1128/JVI.03196-14. Epub 2015 Jan 14.
9
Infection of cats with atypical feline coronaviruses harbouring a truncated form of the canine type I non-structural ORF3 gene.感染具有截短形式的犬科 I 型非结构 ORF3 基因的非典型猫冠状病毒的猫。
Infect Genet Evol. 2013 Dec;20:488-94. doi: 10.1016/j.meegid.2013.09.024. Epub 2013 Oct 9.
10
Characterization of a recombinant canine coronavirus with a distinct receptor-binding (S1) domain.鉴定具有独特受体结合(S1)结构域的重组犬冠状病毒。
Virology. 2012 Sep 1;430(2):90-9. doi: 10.1016/j.virol.2012.04.013. Epub 2012 May 18.

引用本文的文献

1
Loss of FCoV-23 spike domain 0 enhances fusogenicity and entry kinetics.猫冠状病毒23型刺突结构域0的缺失增强了融合性和进入动力学。
Nature. 2025 Jul 9. doi: 10.1038/s41586-025-09155-z.
2
Feline infectious peritonitis epizootic caused by a recombinant coronavirus.由重组冠状病毒引起的猫传染性腹膜炎流行
Nature. 2025 Jul 9. doi: 10.1038/s41586-025-09340-0.
3
Binding of transmissible gastroenteritis virus and porcine respiratory coronavirus to human and porcine aminopeptidase N receptors as an indicator of cross-species transmission.

本文引用的文献

1
Consensus statement: Virus taxonomy in the age of metagenomics.共识声明:宏基因组学时代的病毒分类学。
Nat Rev Microbiol. 2017 Mar;15(3):161-168. doi: 10.1038/nrmicro.2016.177. Epub 2017 Jan 3.
2
Naturally occurring recombination in ferret coronaviruses revealed by complete genome characterization.通过全基因组特征分析揭示的雪貂冠状病毒中的自然重组
J Gen Virol. 2016 Sep;97(9):2180-2186. doi: 10.1099/jgv.0.000520. Epub 2016 Jun 7.
3
Host cell proteases: Critical determinants of coronavirus tropism and pathogenesis.宿主细胞蛋白酶:冠状病毒嗜性和发病机制的关键决定因素。
传染性胃肠炎病毒和猪呼吸道冠状病毒与人及猪氨肽酶N受体的结合作为跨物种传播的指标
PLoS One. 2025 May 27;20(5):e0325023. doi: 10.1371/journal.pone.0325023. eCollection 2025.
4
Molecular detection using hybridization capture and next-generation sequencing reveals cross-species transmission of feline coronavirus type-1 between a domestic cat and a captive wild felid.采用杂交捕获和下一代测序的分子检测揭示了家猫和圈养野生猫科动物之间的猫冠状病毒 1 型的跨物种传播。
Microbiol Spectr. 2024 Oct 3;12(10):e0006124. doi: 10.1128/spectrum.00061-24. Epub 2024 Aug 19.
5
Discovery and Quantification of Long-Range RNA Base Pairs in Coronavirus Genomes with SEARCH-MaP and SEISMIC-RNA.利用SEARCH-MaP和SEISMIC-RNA发现并定量冠状病毒基因组中的长程RNA碱基对
Res Sq. 2024 Aug 7:rs.3.rs-4814547. doi: 10.21203/rs.3.rs-4814547/v1.
6
Natural selection differences detected in key protein domains between non-pathogenic and pathogenic feline coronavirus phenotypes.在非致病性和致病性猫冠状病毒表型的关键蛋白结构域中检测到的自然选择差异。
Virus Evol. 2023 Mar 15;9(1):vead019. doi: 10.1093/ve/vead019. eCollection 2023.
7
An Optimized Bioassay for Screening Combined Anticoronaviral Compounds for Efficacy against Feline Infectious Peritonitis Virus with Pharmacokinetic Analyses of GS-441524, Remdesivir, and Molnupiravir in Cats.一种优化的生物测定法,用于筛选针对猫传染性腹膜炎病毒的联合抗病毒化合物,同时对猫体内 GS-441524、瑞德西韦和莫那比拉韦的药代动力学进行分析。
Viruses. 2022 Nov 1;14(11):2429. doi: 10.3390/v14112429.
8
Why was this cited? Explainable machine learning applied to COVID-19 research literature.为什么引用这个?可解释机器学习应用于新冠疫情研究文献。
Scientometrics. 2022;127(5):2313-2349. doi: 10.1007/s11192-022-04314-9. Epub 2022 Apr 9.
9
Development of an Indirect ELISA Based on Spike Protein to Detect Antibodies against Feline Coronavirus.基于 Spike 蛋白的间接 ELISA 的建立用于检测猫冠状病毒抗体。
Viruses. 2021 Dec 13;13(12):2496. doi: 10.3390/v13122496.
10
Viral and Host Attributes Underlying the Origins of Zoonotic Coronaviruses in Bats.蝙蝠来源的人畜共患病冠状病毒的病毒和宿主特性。
Comp Med. 2021 Oct 1;71(5):442-450. doi: 10.30802/AALAS-CM-21-000027. Epub 2021 Oct 11.
Virus Res. 2015 Apr 16;202:120-34. doi: 10.1016/j.virusres.2014.11.021. Epub 2014 Nov 22.
4
Canine enteric coronaviruses: emerging viral pathogens with distinct recombinant spike proteins.犬肠道冠状病毒:具有独特重组刺突蛋白的新兴病毒病原体。
Viruses. 2014 Aug 22;6(8):3363-76. doi: 10.3390/v6083363.
5
Revised and updated nomenclature for highly pathogenic avian influenza A (H5N1) viruses.高致病性禽流感 A(H5N1)病毒修订和更新的命名法。
Influenza Other Respir Viruses. 2014 May;8(3):384-8. doi: 10.1111/irv.12230. Epub 2014 Jan 31.
6
Mutation in spike protein cleavage site and pathogenesis of feline coronavirus.刺突蛋白裂解位点突变与猫冠状病毒的发病机制。
Emerg Infect Dis. 2013 Jul;19(7):1066-73. doi: 10.3201/eid1907.121094.
7
Mechanisms of coronavirus cell entry mediated by the viral spike protein.冠状病毒刺突蛋白介导的病毒细胞进入机制。
Viruses. 2012 Jun;4(6):1011-33. doi: 10.3390/v4061011. Epub 2012 Jun 20.
8
Characterization of a recombinant canine coronavirus with a distinct receptor-binding (S1) domain.鉴定具有独特受体结合(S1)结构域的重组犬冠状病毒。
Virology. 2012 Sep 1;430(2):90-9. doi: 10.1016/j.virol.2012.04.013. Epub 2012 May 18.
9
Mesoniviridae: a proposed new family in the order Nidovirales formed by a single species of mosquito-borne viruses.卫星病毒科:在套式病毒目下提议成立的一个新科,由一种经蚊子传播的病毒构成。
Arch Virol. 2012 Aug;157(8):1623-8. doi: 10.1007/s00705-012-1295-x. Epub 2012 Apr 24.
10
Discovery of seven novel Mammalian and avian coronaviruses in the genus deltacoronavirus supports bat coronaviruses as the gene source of alphacoronavirus and betacoronavirus and avian coronaviruses as the gene source of gammacoronavirus and deltacoronavirus.在属中发现了七种新型哺乳动物和禽冠状病毒,支持了冠状病毒作为甲型冠状病毒和乙型冠状病毒的基因来源,以及禽冠状病毒作为丙型冠状病毒和丁型冠状病毒的基因来源。
J Virol. 2012 Apr;86(7):3995-4008. doi: 10.1128/JVI.06540-11. Epub 2012 Jan 25.