• 文献检索
  • 文档翻译
  • 深度研究
  • 学术资讯
  • Suppr Zotero 插件Zotero 插件
  • 邀请有礼
  • 套餐&价格
  • 历史记录
应用&插件
Suppr Zotero 插件Zotero 插件浏览器插件Mac 客户端Windows 客户端微信小程序
定价
高级版会员购买积分包购买API积分包
服务
文献检索文档翻译深度研究API 文档MCP 服务
关于我们
关于 Suppr公司介绍联系我们用户协议隐私条款
关注我们

Suppr 超能文献

核心技术专利:CN118964589B侵权必究
粤ICP备2023148730 号-1Suppr @ 2026

文献检索

告别复杂PubMed语法,用中文像聊天一样搜索,搜遍4000万医学文献。AI智能推荐,让科研检索更轻松。

立即免费搜索

文件翻译

保留排版,准确专业,支持PDF/Word/PPT等文件格式,支持 12+语言互译。

免费翻译文档

深度研究

AI帮你快速写综述,25分钟生成高质量综述,智能提取关键信息,辅助科研写作。

立即免费体验

利用表位标记基因靶向小鼠绘制钠通道 Na1.7 的蛋白相互作用图谱。

Mapping protein interactions of sodium channel Na1.7 using epitope-tagged gene-targeted mice.

机构信息

Molecular Nociception Group, WIBR, University College London, London, UK.

TDI Mass Spectrometry Laboratory, Target Discovery Institute, University of Oxford, Oxford, UK.

出版信息

EMBO J. 2018 Feb 1;37(3):427-445. doi: 10.15252/embj.201796692. Epub 2018 Jan 15.

DOI:10.15252/embj.201796692
PMID:29335280
原文链接:https://pmc.ncbi.nlm.nih.gov/articles/PMC5793798/
Abstract

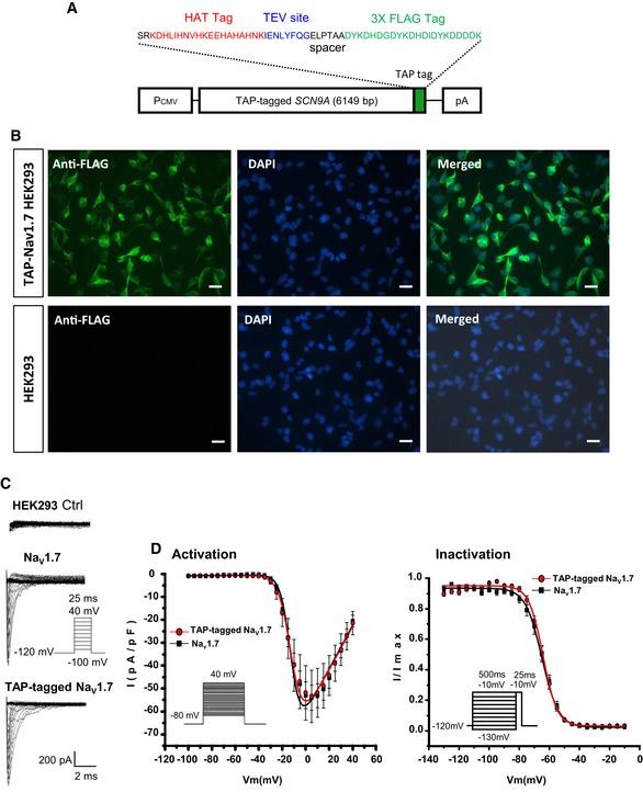
The voltage-gated sodium channel Na1.7 plays a critical role in pain pathways. We generated an epitope-tagged Na1.7 mouse that showed normal pain behaviours to identify channel-interacting proteins. Analysis of Na1.7 complexes affinity-purified under native conditions by mass spectrometry revealed 267 proteins associated with Nav1.7 The sodium channel β3 (Scn3b), rather than the β1 subunit, complexes with Nav1.7, and we demonstrate an interaction between collapsing-response mediator protein (Crmp2) and Nav1.7, through which the analgesic drug lacosamide regulates Nav1.7 current density. Novel Na1.7 protein interactors including membrane-trafficking protein synaptotagmin-2 (Syt2), L-type amino acid transporter 1 (Lat1) and transmembrane P24-trafficking protein 10 (Tmed10) together with Scn3b and Crmp2 were validated by co-immunoprecipitation (Co-IP) from sensory neuron extract. Nav1.7, known to regulate opioid receptor efficacy, interacts with the G protein-regulated inducer of neurite outgrowth (Gprin1), an opioid receptor-binding protein, demonstrating a physical and functional link between Nav1.7 and opioid signalling. Further information on physiological interactions provided with this normal epitope-tagged mouse should provide useful insights into the many functions now associated with the Na1.7 channel.

摘要

电压门控钠离子通道 Na1.7 在疼痛通路中起着关键作用。我们生成了一种标记的 Na1.7 小鼠,该小鼠表现出正常的疼痛行为,以鉴定与通道相互作用的蛋白质。通过质谱分析在天然条件下亲和纯化的 Na1.7 复合物,发现与 Nav1.7 相关的 267 种蛋白质。钠离子通道 β3(Scn3b)而不是 β1 亚基与 Nav1.7 形成复合物,我们证明了 collapsin 反应介质蛋白 2(Crmp2)与 Nav1.7 之间的相互作用,通过这种相互作用,镇痛药物拉科酰胺调节 Nav1.7 电流密度。新型 Na1.7 蛋白相互作用物包括膜转运蛋白突触结合蛋白-2(Syt2)、L 型氨基酸转运蛋白 1(Lat1)和跨膜 P24 转运蛋白 10(Tmed10)与 Scn3b 和 Crmp2 一起通过感觉神经元提取物中的共免疫沉淀(Co-IP)进行验证。已知调节阿片受体效能的 Nav1.7 与 G 蛋白调节的神经突生长诱导物(Gprin1)相互作用,Gprin1 是一种阿片受体结合蛋白,证明了 Nav1.7 与阿片信号之间的物理和功能联系。这种正常标记的小鼠提供的有关生理相互作用的更多信息应该为与 Na1.7 通道相关的许多功能提供有用的见解。

https://cdn.ncbi.nlm.nih.gov/pmc/blobs/9d7d/5793798/c953fa7cd419/EMBJ-37-427-g005.jpg
https://cdn.ncbi.nlm.nih.gov/pmc/blobs/9d7d/5793798/fb847a6e29dd/EMBJ-37-427-g002.jpg
https://cdn.ncbi.nlm.nih.gov/pmc/blobs/9d7d/5793798/82cdf0590fbc/EMBJ-37-427-g003.jpg
https://cdn.ncbi.nlm.nih.gov/pmc/blobs/9d7d/5793798/dafacf7c455b/EMBJ-37-427-g004.jpg
https://cdn.ncbi.nlm.nih.gov/pmc/blobs/9d7d/5793798/3b193afa9e67/EMBJ-37-427-g006.jpg
https://cdn.ncbi.nlm.nih.gov/pmc/blobs/9d7d/5793798/d7a8ec95abde/EMBJ-37-427-g007.jpg
https://cdn.ncbi.nlm.nih.gov/pmc/blobs/9d7d/5793798/6f7fba0620be/EMBJ-37-427-g008.jpg
https://cdn.ncbi.nlm.nih.gov/pmc/blobs/9d7d/5793798/459eb1930640/EMBJ-37-427-g009.jpg
https://cdn.ncbi.nlm.nih.gov/pmc/blobs/9d7d/5793798/ecd4945f25dd/EMBJ-37-427-g010.jpg
https://cdn.ncbi.nlm.nih.gov/pmc/blobs/9d7d/5793798/c953fa7cd419/EMBJ-37-427-g005.jpg
https://cdn.ncbi.nlm.nih.gov/pmc/blobs/9d7d/5793798/fb847a6e29dd/EMBJ-37-427-g002.jpg
https://cdn.ncbi.nlm.nih.gov/pmc/blobs/9d7d/5793798/82cdf0590fbc/EMBJ-37-427-g003.jpg
https://cdn.ncbi.nlm.nih.gov/pmc/blobs/9d7d/5793798/dafacf7c455b/EMBJ-37-427-g004.jpg
https://cdn.ncbi.nlm.nih.gov/pmc/blobs/9d7d/5793798/3b193afa9e67/EMBJ-37-427-g006.jpg
https://cdn.ncbi.nlm.nih.gov/pmc/blobs/9d7d/5793798/d7a8ec95abde/EMBJ-37-427-g007.jpg
https://cdn.ncbi.nlm.nih.gov/pmc/blobs/9d7d/5793798/6f7fba0620be/EMBJ-37-427-g008.jpg
https://cdn.ncbi.nlm.nih.gov/pmc/blobs/9d7d/5793798/459eb1930640/EMBJ-37-427-g009.jpg
https://cdn.ncbi.nlm.nih.gov/pmc/blobs/9d7d/5793798/ecd4945f25dd/EMBJ-37-427-g010.jpg
https://cdn.ncbi.nlm.nih.gov/pmc/blobs/9d7d/5793798/c953fa7cd419/EMBJ-37-427-g005.jpg

相似文献

1
Mapping protein interactions of sodium channel Na1.7 using epitope-tagged gene-targeted mice.利用表位标记基因靶向小鼠绘制钠通道 Na1.7 的蛋白相互作用图谱。
EMBO J. 2018 Feb 1;37(3):427-445. doi: 10.15252/embj.201796692. Epub 2018 Jan 15.
2
CRMP2 protein SUMOylation modulates NaV1.7 channel trafficking.CRMP2 蛋白 SUMOylation 调节 NaV1.7 通道运输。
J Biol Chem. 2013 Aug 23;288(34):24316-31. doi: 10.1074/jbc.M113.474924. Epub 2013 Jul 8.
3
Inhibition of the Ubc9 E2 SUMO-conjugating enzyme-CRMP2 interaction decreases NaV1.7 currents and reverses experimental neuropathic pain.抑制 Ubc9 E2 SUMO 连接酶-CRMP2 相互作用可减少 Nav1.7 电流并逆转实验性神经病理性疼痛。
Pain. 2018 Oct;159(10):2115-2127. doi: 10.1097/j.pain.0000000000001294.
4
Studies on CRMP2 SUMOylation-deficient transgenic mice identify sex-specific Nav1.7 regulation in the pathogenesis of chronic neuropathic pain.在 CRMP2 SUMOylation 缺陷型转基因小鼠上的研究确定了 Nav1.7 在慢性神经性疼痛发病机制中的性别特异性调节作用。
Pain. 2020 Nov;161(11):2629-2651. doi: 10.1097/j.pain.0000000000001951.
5
Mining the Na1.7 interactome: Opportunities for chronic pain therapeutics.挖掘 Na1.7 相互作用组:慢性疼痛治疗的机会。
Biochem Pharmacol. 2019 May;163:9-20. doi: 10.1016/j.bcp.2019.01.018. Epub 2019 Jan 27.
6
Non-SUMOylated CRMP2 decreases Na1.7 currents via the endocytic proteins Numb, Nedd4-2 and Eps15.非 SUMO 化的 CRMP2 通过内吞蛋白 NUMB、Nedd4-2 和 Eps15 减少 Na1.7 电流。
Mol Brain. 2021 Jan 21;14(1):20. doi: 10.1186/s13041-020-00714-1.
7
The Natural Flavonoid Naringenin Elicits Analgesia through Inhibition of NaV1.8 Voltage-Gated Sodium Channels.天然类黄酮柚皮素通过抑制 Nav1.8 电压门控钠离子通道发挥镇痛作用。
ACS Chem Neurosci. 2019 Dec 18;10(12):4834-4846. doi: 10.1021/acschemneuro.9b00547. Epub 2019 Nov 21.
8
Chemical shift perturbation mapping of the Ubc9-CRMP2 interface identifies a pocket in CRMP2 amenable for allosteric modulation of Nav1.7 channels.通过对 Ubc9-CRMP2 界面的化学位移扰动图谱分析,确定了 CRMP2 中的一个口袋,该口袋可作为变构调节剂来调节 Nav1.7 通道。
Channels (Austin). 2018;12(1):219-227. doi: 10.1080/19336950.2018.1491244. Epub 2018 Aug 6.
9
Hierarchical CRMP2 posttranslational modifications control NaV1.7 function.分层的CRMP2翻译后修饰控制NaV1.7功能。
Proc Natl Acad Sci U S A. 2016 Dec 27;113(52):E8443-E8452. doi: 10.1073/pnas.1610531113. Epub 2016 Dec 8.
10
A single structurally conserved SUMOylation site in CRMP2 controls NaV1.7 function.CRMP2 中的单一结构保守 SUMOylation 位点控制 NaV1.7 功能。
Channels (Austin). 2017 Jul 4;11(4):316-328. doi: 10.1080/19336950.2017.1299838. Epub 2017 Feb 28.

引用本文的文献

1
An approach to targeting Nav1.7 for pain sensations.一种针对Nav1.7治疗疼痛感觉的方法。
J Clin Invest. 2025 Jul 15;135(14). doi: 10.1172/JCI194126.
2
Sensory neuron-expressed FGF13 controls nociceptive signaling in diabetic neuropathy models.感觉神经元表达的FGF13在糖尿病性神经病变模型中控制伤害性信号传导。
J Clin Invest. 2025 Jul 15;135(14). doi: 10.1172/JCI183749.
3
Sensory neuron sodium channels as pain targets; from cocaine to Journavx (VX-548, suzetrigine).作为疼痛靶点的感觉神经元钠通道;从可卡因到Journavx(VX-548,舒泽曲明)。

本文引用的文献

1
FGF13 Selectively Regulates Heat Nociception by Interacting with Na1.7.FGF13 通过与 Na1.7 相互作用选择性调节热痛觉。
Neuron. 2017 Feb 22;93(4):806-821.e9. doi: 10.1016/j.neuron.2017.01.009. Epub 2017 Feb 2.
2
Synergistic regulation of serotonin and opioid signaling contributes to pain insensitivity in Nav1.7 knockout mice.5-羟色胺和阿片样物质信号的协同调节导致Nav1.7基因敲除小鼠对疼痛不敏感。
Sci Signal. 2017 Jan 10;10(461):eaah4874. doi: 10.1126/scisignal.aah4874.
3
Near-Perfect Synaptic Integration by Nav1.7 in Hypothalamic Neurons Regulates Body Weight.
J Gen Physiol. 2025 Jul 7;157(4). doi: 10.1085/jgp.202513778. Epub 2025 Apr 28.
4
Sodium channels Na1.7, Na1.8 and pain; two distinct mechanisms for Na1.7 null analgesia.钠通道Na1.7、Na1.8与疼痛:Na1.7基因敲除镇痛的两种不同机制
Neurobiol Pain. 2024 Oct 11;16:100168. doi: 10.1016/j.ynpai.2024.100168. eCollection 2024 Jul-Dec.
5
SUMO Regulation of Ion Channels in Health and Disease.健康与疾病中离子通道的SUMO调节
Physiology (Bethesda). 2025 Mar 1;40(2):0. doi: 10.1152/physiol.00034.2024. Epub 2024 Nov 5.
6
[Additional experience with medicinal treatment of trigeminal nerve pain].[三叉神经痛药物治疗的更多经验]
Schmerz. 2024 Oct;38(5):359-361. doi: 10.1007/s00482-024-00820-2. Epub 2024 Aug 14.
7
Persistent sodium currents in neurons: potential mechanisms and pharmacological blockers.神经元中的持续钠电流:潜在机制和药理学阻断剂。
Pflugers Arch. 2024 Oct;476(10):1445-1473. doi: 10.1007/s00424-024-02980-7. Epub 2024 Jul 5.
8
The pain target Na1.7 is expressed late during human iPS cell differentiation into sensory neurons as determined in high-resolution imaging.在高分辨率成像中确定,人类诱导多能干细胞向感觉神经元分化过程中,疼痛靶标 Na1.7 是晚期表达的。
Pflugers Arch. 2024 Jun;476(6):975-992. doi: 10.1007/s00424-024-02945-w. Epub 2024 Mar 27.
9
Anxiety and dysautonomia symptoms in patients with a Na1.7 mutation and the potential benefits of low-dose short-acting guanfacine.携带Na1.7突变患者的焦虑和自主神经功能障碍症状以及低剂量短效胍法辛的潜在益处。
Clin Auton Res. 2024 Feb;34(1):191-201. doi: 10.1007/s10286-023-01004-1. Epub 2023 Dec 8.
10
Pain-causing stinging nettle toxins target TMEM233 to modulate Na1.7 function.致痛性荨麻毒素靶向 TMEM233 调节 Na1.7 功能。
Nat Commun. 2023 Apr 28;14(1):2442. doi: 10.1038/s41467-023-37963-2.
Nav1.7在下丘脑神经元中近乎完美的突触整合调节体重。
Cell. 2016 Jun 16;165(7):1749-1761. doi: 10.1016/j.cell.2016.05.019.
4
Nav1.7 and other voltage-gated sodium channels as drug targets for pain relief.Nav1.7及其他电压门控性钠通道作为缓解疼痛的药物靶点。
Expert Opin Ther Targets. 2016 Aug;20(8):975-83. doi: 10.1517/14728222.2016.1162295. Epub 2016 Apr 12.
5
Endogenous opioids contribute to insensitivity to pain in humans and mice lacking sodium channel Nav1.7.内源性阿片类物质导致缺乏钠通道Nav1.7的人类和小鼠对疼痛不敏感。
Nat Commun. 2015 Dec 4;6:8967. doi: 10.1038/ncomms9967.
6
Post-translational modifications of voltage-gated sodium channels in chronic pain syndromes.慢性疼痛综合征中电压门控性钠通道的翻译后修饰
Front Pharmacol. 2015 Nov 5;6:263. doi: 10.3389/fphar.2015.00263. eCollection 2015.
7
2016 update of the PRIDE database and its related tools.PRIDE数据库及其相关工具的2016年更新。
Nucleic Acids Res. 2016 Jan 4;44(D1):D447-56. doi: 10.1093/nar/gkv1145. Epub 2015 Nov 2.
8
Trafficking regulates the subcellular distribution of voltage-gated sodium channels in primary sensory neurons.转运调控初级感觉神经元中电压门控钠通道的亚细胞分布。
Mol Pain. 2015 Sep 30;11:61. doi: 10.1186/s12990-015-0065-7.
9
Regulation of Nav1.7: A Conserved SCN9A Natural Antisense Transcript Expressed in Dorsal Root Ganglia.Nav1.7的调控:一种在背根神经节中表达的保守SCN9A天然反义转录本
PLoS One. 2015 Jun 2;10(6):e0128830. doi: 10.1371/journal.pone.0128830. eCollection 2015.
10
Estimates of pain prevalence and severity in adults: United States, 2012.2012年美国成年人疼痛患病率及严重程度估计
J Pain. 2015 Aug;16(8):769-80. doi: 10.1016/j.jpain.2015.05.002. Epub 2015 May 29.