Suppr超能文献

Stat3 介导的溶酶体膜蛋白组成改变。

Stat3-mediated alterations in lysosomal membrane protein composition.

机构信息

From the Department of Pathology, University of Cambridge, Cambridge CB2 1QP, United Kingdom,

From the Department of Pathology, University of Cambridge, Cambridge CB2 1QP, United Kingdom.

出版信息

J Biol Chem. 2018 Mar 23;293(12):4244-4261. doi: 10.1074/jbc.RA118.001777. Epub 2018 Jan 17.

Abstract

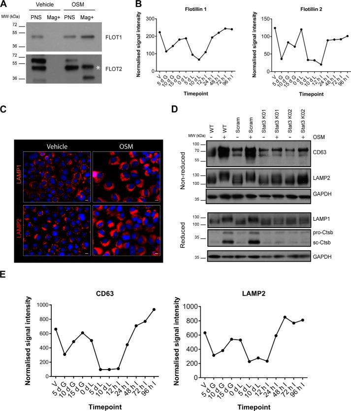
Lysosome function is essential in cellular homeostasis. In addition to its recycling role, the lysosome has recently been recognized as a cellular signaling hub. We have shown in mammary epithelial cells, both and , that signal transducer and activator of transcription 3 (Stat3) modulates lysosome biogenesis and can promote the release of lysosomal proteases that culminates in cell death. To further investigate the impact of Stat3 on lysosomal function, we conducted a proteomic screen of changes in lysosomal membrane protein components induced by Stat3 using an iron nanoparticle enrichment strategy. Our results show that Stat3 activation not only elevates the levels of known membrane proteins but results in the appearance of unexpected factors, including cell surface proteins such as annexins and flotillins. These data suggest that Stat3 may coordinately regulate endocytosis, intracellular trafficking, and lysosome biogenesis to drive lysosome-mediated cell death in mammary epithelial cells. The methodologies described in this study also provide significant improvements to current techniques used for the purification and analysis of the lysosomal proteome.

摘要

溶酶体功能对于细胞内稳态至关重要。除了其回收作用外,溶酶体最近还被认为是细胞信号枢纽。我们已经在乳腺上皮细胞中表明,信号转导和转录激活因子 3(Stat3)调节溶酶体生物发生,并能促进溶酶体蛋白酶的释放,最终导致细胞死亡。为了进一步研究 Stat3 对溶酶体功能的影响,我们使用铁纳米颗粒富集策略,对 Stat3 诱导的溶酶体膜蛋白成分的变化进行了蛋白质组学筛选。我们的结果表明,Stat3 的激活不仅提高了已知膜蛋白的水平,而且还导致了意想不到的因素的出现,包括细胞膜蛋白,如 annexins 和 flotillins。这些数据表明,Stat3 可能协调调节内吞作用、细胞内运输和溶酶体生物发生,以驱动乳腺上皮细胞中的溶酶体介导的细胞死亡。本研究中描述的方法也为当前用于溶酶体蛋白质组纯化和分析的技术提供了显著的改进。

https://cdn.ncbi.nlm.nih.gov/pmc/blobs/ac17/5868265/7b28ba7a7f5e/zbc0111882940001.jpg

文献AI研究员

20分钟写一篇综述,助力文献阅读效率提升50倍。

立即体验

用中文搜PubMed

大模型驱动的PubMed中文搜索引擎

马上搜索

文档翻译

学术文献翻译模型,支持多种主流文档格式。

立即体验