Laboratory of Skin Biology, National Institute of Arthritis and Musculoskeletal and Skin Diseases, National Institutes of Health, Bethesda, MD, United States of America.
Department of Human Genetics, University of Pittsburgh, Pittsburgh, PA, United States of America.
PLoS Genet. 2018 Jan 22;14(1):e1007168. doi: 10.1371/journal.pgen.1007168. eCollection 2018 Jan.
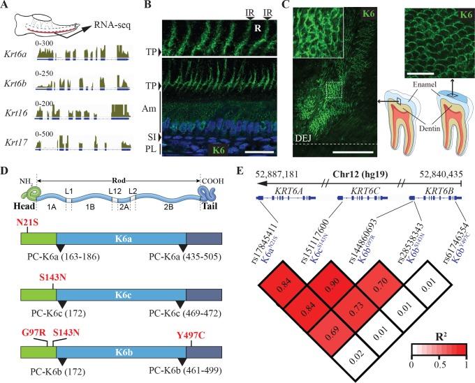
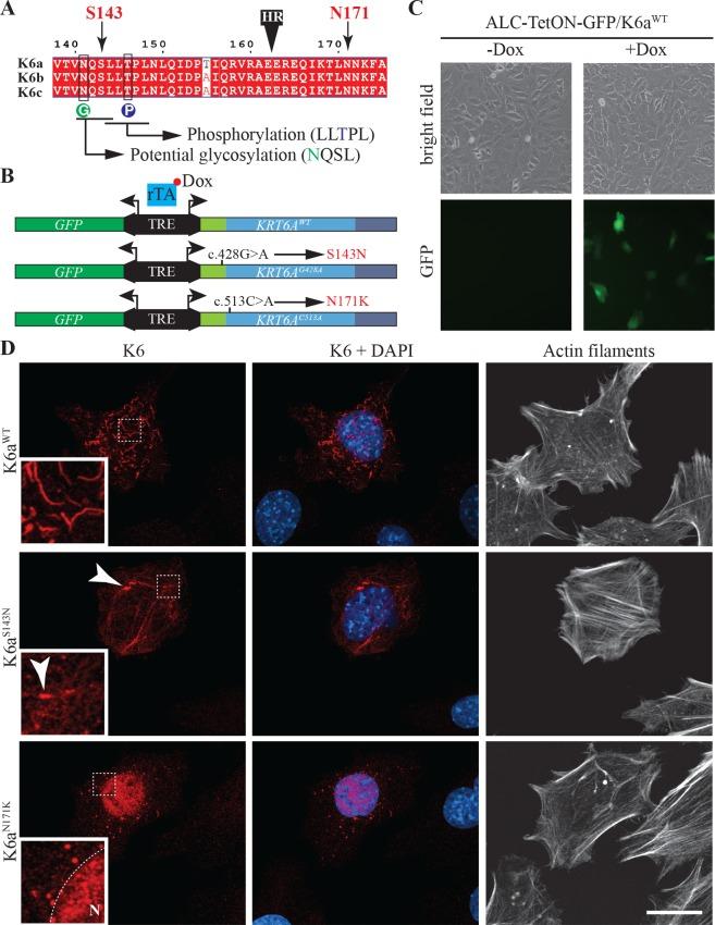
Pachyonychia congenita (PC) is a cutaneous disorder primarily characterized by nail dystrophy and painful palmoplantar keratoderma. PC is caused by mutations in KRT6A, KRT6B, KRT6C, KRT16, and KRT17, a set of keratin genes expressed in the nail bed, palmoplantar epidermis, oral mucosal epithelium, hair follicle and sweat gland. RNA-seq analysis revealed that all PC-associated keratins (except for Krt6c that does exist in the mouse genome) are expressed in the mouse enamel organ. We further demonstrated that these keratins are produced by ameloblasts and are incorporated into mature human enamel. Using genetic and intraoral examination data from 573 adults and 449 children, we identified several missense polymorphisms in KRT6A, KRT6B and KRT6C that lead to a higher risk for dental caries. Structural analysis of teeth from a PC patient carrying a p.Asn171Lys substitution in keratin-6a (K6a) revealed disruption of enamel rod sheaths resulting in altered rod shape and distribution. Finally, this PC-associated substitution as well as more frequent caries-associated SNPs, found in two of the KRT6 genes, that result in p.Ser143Asn substitution (rs28538343 in KRT6B and rs151117600 in KRT6C), alter the assembly of K6 filaments in ameloblast-like cells. These results identify a new set of keratins involved in tooth enamel formation, distinguish novel susceptibility loci for tooth decay and reveal additional clinical features of pachyonychia congenita.
先天性厚甲症(PC)是一种皮肤疾病,主要表现为指甲营养不良和掌跖角化过度。PC 是由 KRT6A、KRT6B、KRT6C、KRT16 和 KRT17 基因突变引起的,这些角蛋白基因在指甲床、掌跖表皮、口腔黏膜上皮、毛囊和汗腺中表达。RNA-seq 分析显示,所有与 PC 相关的角蛋白(除了在小鼠基因组中存在的 Krt6c 外)都在小鼠牙釉质器官中表达。我们进一步证明这些角蛋白由成釉细胞产生,并整合到成熟的人牙釉质中。利用 573 名成年人和 449 名儿童的遗传和口腔检查数据,我们鉴定出 KRT6A、KRT6B 和 KRT6C 中的几个错义多态性,这些多态性导致牙齿龋病的风险增加。对携带角蛋白-6a(K6a)中 p.Asn171Lys 取代的 PC 患者的牙齿进行结构分析,发现釉柱鞘的破坏导致釉柱形状和分布改变。最后,这种与 PC 相关的取代以及在两个 KRT6 基因中发现的更频繁与龋齿相关的 SNPs(KRT6B 中的 p.Ser143Asn 取代的 rs28538343 和 KRT6C 中的 rs151117600),改变了成釉细胞样细胞中 K6 细丝的组装。这些结果确定了一组新的参与牙釉质形成的角蛋白,区分了牙齿腐烂的新易感基因座,并揭示了先天性厚甲症的其他临床特征。