Suppr超能文献

P63 对雄性生殖细胞凋亡和小鼠精子发生三个阶段的转录调控。

Transcriptional regulation of P63 on the apoptosis of male germ cells and three stages of spermatogenesis in mice.

机构信息

State Key Laboratory of Oncogenes and Related Genes, Renji- Med X Clinical Stem Cell Research Center, Ren Ji Hospital, School of Medicine, Shanghai Jiao Tong University, Shanghai, 200127, China.

Shanghai Institute of Andrology, Ren Ji Hospital, School of Medicine, Shanghai Jiao Tong University, 145 Shangdong Road, Shanghai, 200001, China.

出版信息

Cell Death Dis. 2018 Jan 23;9(2):76. doi: 10.1038/s41419-017-0046-z.

Abstract

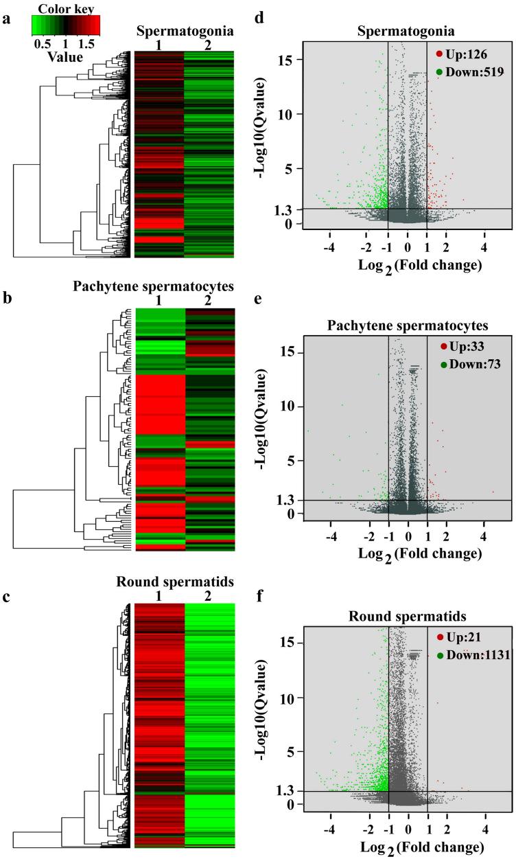
Infertility affects 10-15% of couples worldwide, and male factors account for 50%. Spermatogenesis is precisely regulated by genetic factors, and the mutations of genes result in abnormal spermatogenesis and eventual male infertility. The aim of this study was to explore the role and transcriptional regulation of P63 in the apoptosis and mouse spermatogenesis. P63 protein was decreased in male germ cells of P63 mice compared with wild-type mice. There was no obvious difference in testis weight, sperm motility, and fecundity between P63 and wild-type mice. However, abnormal germ cells were frequently observed in P63 mice at 2 months old. Notably, apoptotic male germ cells and the percentage of abnormal sperm were significantly enhanced in P63 mice compared to wild-type mice. Spermatogonia, pachytene spermatocytes and round spermatids were isolated from P63 and wild-type mice using STA-PUT velocity sedimentation, and they were identified phenotypically with high purities. RNA sequencing demonstrated distinct transcription profiles in spermatogonia, pachytene spermatocytes, and round spermatids between P63 mice and wild-type mice. In total, there were 645 differentially expressed genes (DEGs) in spermatogonia, 106 DEGs in pachytene spermatocytes, and 1152 in round spermatids between P63 mice and wild-type mice. Real time PCR verified a number of DEGs identified by RNA sequencing. Gene ontology annotation and pathway analyzes further indicated that certain key genes, e.g., Ccnd2, Tgfa, Hes5, Insl3, Kit, Lef1, and Jun were involved in apoptosis, while Dazl, Kit, Pld6, Cdkn2d, Stra8, and Ubr2 were associated with regulating spermatogenesis. Collectively, these results implicate that P63 mediates the apoptosis of male germ cells and regulates three stages of spermatogenesis transcriptionally. This study could provide novel targets for the diagnosis and treatment of male infertility.

摘要

不育症影响全球 10-15%的夫妇,其中 50%的原因是男性。精子发生受到遗传因素的精确调控,基因突变导致精子发生异常,最终导致男性不育。本研究旨在探讨 P63 在凋亡和小鼠精子发生中的作用和转录调控。与野生型小鼠相比,P63 小鼠的雄性生殖细胞中 P63 蛋白减少。P63 和野生型小鼠的睾丸重量、精子活力和生育力没有明显差异。然而,2 月龄 P63 小鼠常观察到异常生殖细胞。值得注意的是,与野生型小鼠相比,P63 小鼠的凋亡雄性生殖细胞和异常精子比例显著增加。使用 STA-PUT 速度沉降法从 P63 和野生型小鼠中分离出精原细胞、粗线期精母细胞和圆形精子细胞,并通过高纯度表型进行鉴定。RNA 测序显示 P63 小鼠和野生型小鼠的精原细胞、粗线期精母细胞和圆形精子细胞之间存在明显不同的转录谱。总的来说,在精原细胞、粗线期精母细胞和圆形精子细胞中,P63 小鼠和野生型小鼠之间有 645 个差异表达基因(DEGs),106 个 DEGs 在粗线期精母细胞中,1152 个在圆形精子细胞中。实时 PCR 验证了 RNA 测序鉴定的多个 DEGs。基因本体注释和通路分析进一步表明,某些关键基因,如 Ccnd2、Tgfa、Hes5、Insl3、Kit、Lef1 和 Jun 参与了凋亡,而 Dazl、Kit、Pld6、Cdkn2d、Stra8 和 Ubr2 与调节精子发生有关。总之,这些结果表明 P63 介导雄性生殖细胞的凋亡,并在转录水平上调节精子发生的三个阶段。本研究可为男性不育的诊断和治疗提供新的靶点。

https://cdn.ncbi.nlm.nih.gov/pmc/blobs/9860/5833356/c83bcd44b5ab/41419_2017_46_Fig1_HTML.jpg

文献AI研究员

20分钟写一篇综述,助力文献阅读效率提升50倍。

立即体验

用中文搜PubMed

大模型驱动的PubMed中文搜索引擎

马上搜索

文档翻译

学术文献翻译模型,支持多种主流文档格式。

立即体验