Unit on Genetics of Cognition and Behavior, National Institute of Mental Health, National Institutes of Health, Department of Health and Human Services, Bethesda, MD, USA.
Department of Psychiatry and Behavioral Neurobiology, University of Alabama at Birmingham, Birmingham, AL, USA.
Neuropsychopharmacology. 2018 May;43(6):1445-1456. doi: 10.1038/npp.2017.296. Epub 2017 Dec 6.
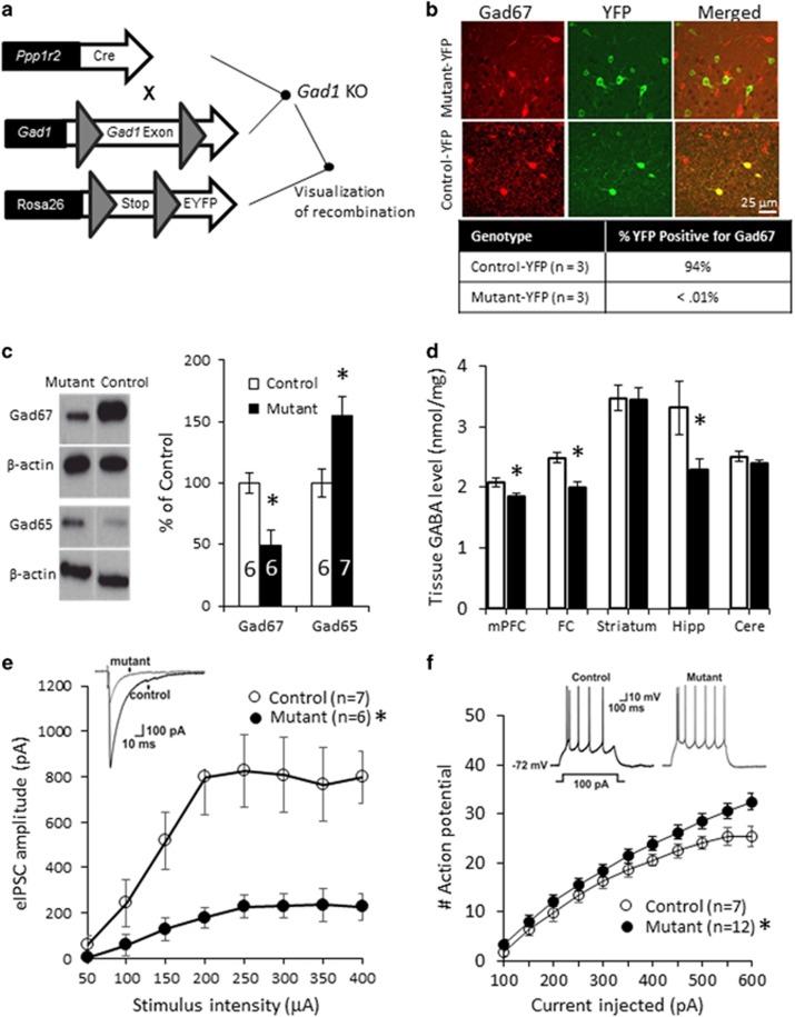
Whereas cortical GAD67 reduction and subsequent GABA level decrease are consistently observed in schizophrenia and depression, it remains unclear how these GABAergic abnormalities contribute to specific symptoms. We modeled cortical GAD67 reduction in mice, in which the Gad1 gene is genetically ablated from ~50% of cortical and hippocampal interneurons. Mutant mice showed a reduction of tissue GABA in the hippocampus and cortex including mPFC, and exhibited a cluster of effort-based behavior deficits including decreased home-cage wheel running and increased immobility in both tail suspension and forced swim tests. Since saccharine preference, progressive ratio responding to food, and learned helplessness task were normal, such avolition-like behavior could not be explained by anhedonia or behavioral despair. In line with the prevailing view that dopamine in anterior cingulate cortex (ACC) plays a role in evaluating effort cost for engaging in actions, we found that tail-suspension triggered dopamine release in ACC of controls, which was severely attenuated in the mutant mice. Conversely, ACC dopamine release by progressive ratio responding to reward, during which animals were allowed to effortlessly perform the nose-poking, was not affected in mutants. These results suggest that cortical GABA reduction preferentially impairs the effort-based behavior which requires much effort with little benefit, through a deficit of ACC dopamine release triggered by high-effort cost behavior, but not by reward-seeking behavior. Collectively, a subset of negative symptoms with a reduced willingness to expend costly effort, often observed in patients with schizophrenia and depression, may be attributed to cortical GABA level reduction.
虽然皮质 GAD67 减少和随后 GABA 水平降低在精神分裂症和抑郁症中一直被观察到,但这些 GABA 能异常如何导致特定的症状仍不清楚。我们在小鼠中模拟了皮质 GAD67 的减少,其中 Gad1 基因在约 50%的皮质和海马中间神经元中被遗传缺失。突变小鼠表现出海马和皮质中组织 GABA 的减少,包括 mPFC,并表现出一系列基于努力的行为缺陷,包括减少家庭笼中的轮跑和在尾部悬挂和强迫游泳测试中增加不动性。由于蔗糖偏好、对食物的渐进比例反应和习得性无助任务正常,因此这种类似意志消沉的行为不能用快感缺失或行为绝望来解释。与多巴胺在前扣带皮层(ACC)中在评估进行行动的努力成本方面起作用的观点一致,我们发现尾部悬挂会触发对照小鼠 ACC 中的多巴胺释放,而突变小鼠中的多巴胺释放则严重减弱。相反,在突变体中,渐进比例反应奖励引起的 ACC 多巴胺释放不受影响,在此期间,动物可以毫不费力地进行鼻戳。这些结果表明,皮质 GABA 减少通过由高努力成本行为触发的 ACC 多巴胺释放不足,优先损害需要大量努力但收益很少的基于努力的行为,但不损害寻求奖励的行为。总的来说,伴有减少的意愿来花费昂贵的努力的负面症状的一部分,经常在精神分裂症和抑郁症患者中观察到,可能归因于皮质 GABA 水平的降低。