Suppr超能文献

中心体蛋白 SAS-5 与微管相互作用有助于细胞器的组装。

Interaction between the centriolar protein SAS-5 and microtubules facilitates organelle assembly.

机构信息

Laboratory of Biomolecular Research, Division of Biology and Chemistry, Paul Scherrer Institut, 5232 Villigen, Switzerland.

Department of Biochemistry, University of Oxford, Oxford OX1 3QU, United Kingdom.

出版信息

Mol Biol Cell. 2018 Mar 15;29(6):722-735. doi: 10.1091/mbc.E17-06-0412. Epub 2018 Jan 24.

Abstract

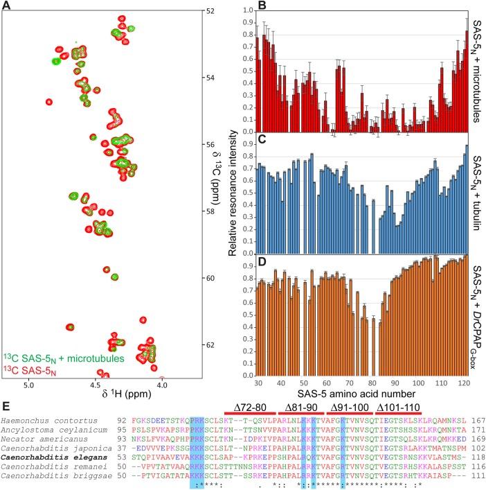
Centrioles are microtubule-based organelles that organize the microtubule network and seed the formation of cilia and flagella. New centrioles assemble through a stepwise process dependent notably on the centriolar protein SAS-5 in SAS-5 and its functional homologues in other species form oligomers that bind the centriolar proteins SAS-6 and SAS-4, thereby forming an evolutionarily conserved structural core at the onset of organelle assembly. Here, we report a novel interaction of SAS-5 with microtubules. Microtubule binding requires SAS-5 oligomerization and a disordered protein segment that overlaps with the SAS-4 binding site. Combined in vitro and in vivo analysis of select mutants reveals that the SAS-5-microtubule interaction facilitates centriole assembly in embryos. Our findings lead us to propose that the interdependence of SAS-5 oligomerization and microtubule binding reflects an avidity mechanism, which also strengthens SAS-5 associations with other centriole components and, thus, promotes organelle assembly.

摘要

中心体是由微管组成的细胞器,它组织微管网络,并为纤毛和鞭毛的形成提供种子。新的中心体通过一个逐步的过程组装,这个过程显著依赖于中心体蛋白 SAS-5,在 SAS-5 及其在其他物种中的功能同源物形成寡聚体,与中心体蛋白 SAS-6 和 SAS-4 结合,从而在细胞器组装开始时形成一个进化上保守的结构核心。在这里,我们报告了 SAS-5 与微管的一种新的相互作用。微管结合需要 SAS-5 寡聚化和一个与 SAS-4 结合位点重叠的无规蛋白片段。对选定突变体的体外和体内综合分析表明,SAS-5-微管相互作用促进了 胚胎中的中心体组装。我们的发现使我们提出,SAS-5 寡聚化和微管结合的相互依赖性反映了一种亲和力机制,这也加强了 SAS-5 与其他中心体成分的结合,从而促进了细胞器的组装。

https://cdn.ncbi.nlm.nih.gov/pmc/blobs/bbc5/6003225/cfae24306953/mbc-29-722-g001.jpg

文献检索

告别复杂PubMed语法,用中文像聊天一样搜索,搜遍4000万医学文献。AI智能推荐,让科研检索更轻松。

立即免费搜索

文件翻译

保留排版,准确专业,支持PDF/Word/PPT等文件格式,支持 12+语言互译。

免费翻译文档

深度研究

AI帮你快速写综述,25分钟生成高质量综述,智能提取关键信息,辅助科研写作。

立即免费体验