Suppr超能文献

暴露于促炎细胞因子后功能失调的自噬导致胰腺β细胞凋亡。

Dysfunctional autophagy following exposure to pro-inflammatory cytokines contributes to pancreatic β-cell apoptosis.

机构信息

Department of Vascular Surgery, Centre Hospitalier Universitaire Vaudois (CHUV), Lausanne, Switzerland.

Departamento de Bioquimica, Instituto de Quimica, Universidade de Sao Paulo, Sao Paulo, Brazil.

出版信息

Cell Death Dis. 2018 Jan 24;9(2):96. doi: 10.1038/s41419-017-0121-5.

Abstract

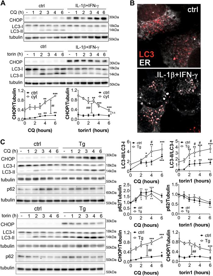
Type 1 diabetes (T1D) results from β-cell destruction due to concerted action of both innate and adaptive immune responses. Pro-inflammatory cytokines, such as interleukin-1β and interferon-γ, secreted by the immune cells invading islets of Langerhans, contribute to pancreatic β-cell death in T1D. Cytokine-induced endoplasmic reticulum (ER) stress plays a central role in β-cell demise. ER stress can modulate autophagic response; however, no study addressed the regulation of autophagy during the pathophysiology of T1D. In this study, we document that cytokines activate the AMPK-ULK-1 pathway while inhibiting mTORC1, which stimulates autophagy activity in an ER stress-dependent manner. On the other hand, time-course analysis of LC3-II accumulation in autophagosomes revealed that cytokines block the autophagy flux in an ER stress independent manner, leading to the formation of large dysfunctional autophagosomes and worsening of ER stress. Cytokines rapidly impair lysosome function, leading to lysosome membrane permeabilization, Cathepsin B leakage and lysosomal cell death. Blocking cathepsin activity partially protects against cytokine-induced or torin1-induced apoptosis, whereas blocking autophagy aggravates cytokine-induced CHOP overexpression and β-cell apoptosis. In conclusion, cytokines stimulate the early steps of autophagy while blocking the autophagic flux, which aggravate ER stress and trigger lysosomal cell death. Restoration of autophagy/lysosomal function may represent a novel strategy to improve β-cell resistance in the context of T1D.

摘要

1 型糖尿病(T1D)是由于先天和适应性免疫反应的协同作用导致β细胞破坏引起的。浸润胰岛的免疫细胞分泌的促炎细胞因子,如白细胞介素-1β和干扰素-γ,导致 T1D 中胰岛β细胞死亡。细胞因子诱导的内质网(ER)应激在β细胞死亡中起核心作用。ER 应激可以调节自噬反应;然而,没有研究探讨自噬在 T1D 病理生理学中的调节作用。在这项研究中,我们证明细胞因子激活 AMPK-ULK-1 途径,同时抑制 mTORC1,这以 ER 应激依赖性方式刺激自噬活性。另一方面,自噬小体中 LC3-II 积累的时程分析表明,细胞因子以 ER 应激独立的方式阻断自噬流,导致大的功能失调的自噬体形成和 ER 应激恶化。细胞因子迅速损害溶酶体功能,导致溶酶体膜通透性增加、组织蛋白酶 B 渗漏和溶酶体细胞死亡。阻断组织蛋白酶活性可部分保护细胞因子诱导或 torin1 诱导的细胞凋亡,而阻断自噬则加重细胞因子诱导的 CHOP 过表达和β细胞凋亡。总之,细胞因子刺激自噬的早期步骤,同时阻断自噬流,这加剧了 ER 应激并引发溶酶体细胞死亡。恢复自噬/溶酶体功能可能代表改善 T1D 中β细胞抵抗的一种新策略。

https://cdn.ncbi.nlm.nih.gov/pmc/blobs/f631/5833699/4baf511baac7/41419_2017_121_Fig1_HTML.jpg

文献AI研究员

20分钟写一篇综述,助力文献阅读效率提升50倍。

立即体验

用中文搜PubMed

大模型驱动的PubMed中文搜索引擎

马上搜索

文档翻译

学术文献翻译模型,支持多种主流文档格式。

立即体验