Suppr超能文献

内质网应激/自噬途径参与胆固醇诱导的胰岛β细胞损伤。

The endoplasmic reticulum stress/autophagy pathway is involved in cholesterol-induced pancreatic β-cell injury.

机构信息

Department of Endocrinology, Sir Run Run Shaw Hospital, School of Medicine, Zhejiang University, Hangzhou, China.

出版信息

Sci Rep. 2017 Mar 15;7:44746. doi: 10.1038/srep44746.

Abstract

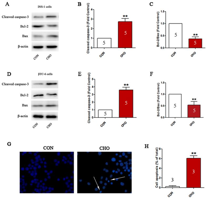
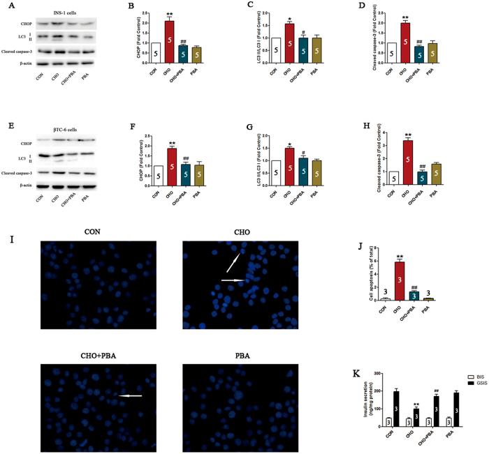
Lipotoxicity has been implicated in pancreatic β-cell dysfunction in type 2 diabetes, but the exact mechanisms remain unknown. The current study explored the role of the endoplasmic reticulum (ER) stress pathway in cholesterol-induced lipotoxicity. Two different insulinoma cell lines were treated with cholesterol with or without inhibitors. ER stress-associated proteins glucose-regulated protein (GRP) 78, activating transcription factor (ATF) 4 and C/EBP homologous protein (CHOP), as was phosphorylation of eukaryotic initiation factor (EIF) 2α, were all up-regulated by cholesterol. Cholesterol also up-regulated microtubule-associated protein 1 light chain 3 (LC3)-II and stimulated the formation of autophagic vacuoles and LC3-II aggregates. Cholesterol-induced autophagy and cell injuries were suppressed by pretreatment with the ER stress inhibitor 4-phenylbutyrate (4-PBA). Pretreatment with autophagy inhibitors E-64d/pepstatin A increased ER stress-induced cell injuries as indicated by increased cell apoptosis and decreased insulin secretion. These results suggest that cholesterol treatment induces apoptosis and dysfunction of β-cells, and enhances autophagy through activation of the ER stress pathway. More importantly, autophagy induced by cholesterol may protect β-cells against ER stress-associated cell damages.

摘要

脂毒性与 2 型糖尿病患者的胰岛β细胞功能障碍有关,但确切的机制尚不清楚。本研究探讨了内质网(ER)应激途径在胆固醇诱导的脂毒性中的作用。用胆固醇处理两种不同的胰岛素瘤细胞系,有或没有抑制剂。胆固醇上调了与 ER 应激相关的蛋白葡萄糖调节蛋白(GRP)78、激活转录因子(ATF)4 和 C/EBP 同源蛋白(CHOP),以及真核起始因子(EIF)2α的磷酸化。胆固醇还上调微管相关蛋白 1 轻链 3(LC3)-II 并刺激自噬小体和 LC3-II 聚集体的形成。内质网应激抑制剂 4-苯基丁酸(4-PBA)预处理可抑制胆固醇诱导的自噬和细胞损伤。自噬抑制剂 E-64d/胃蛋白酶抑制剂 A 的预处理增加了 ER 应激诱导的细胞损伤,表现为细胞凋亡增加和胰岛素分泌减少。这些结果表明,胆固醇处理诱导β细胞凋亡和功能障碍,并通过激活 ER 应激途径增强自噬。更重要的是,胆固醇诱导的自噬可能保护β细胞免受 ER 应激相关的细胞损伤。

https://cdn.ncbi.nlm.nih.gov/pmc/blobs/d2b0/5353658/065cf40af174/srep44746-f1.jpg

文献检索

告别复杂PubMed语法,用中文像聊天一样搜索,搜遍4000万医学文献。AI智能推荐,让科研检索更轻松。

立即免费搜索

文件翻译

保留排版,准确专业,支持PDF/Word/PPT等文件格式,支持 12+语言互译。

免费翻译文档

深度研究

AI帮你快速写综述,25分钟生成高质量综述,智能提取关键信息,辅助科研写作。

立即免费体验