Suppr超能文献

阻断胰岛素样生长因子可提高转移性乳腺癌中紫杉醇的疗效。

Blockade of insulin-like growth factors increases efficacy of paclitaxel in metastatic breast cancer.

机构信息

Department of Molecular and Clinical Cancer Medicine, University of Liverpool, Liverpool, UK.

Department of Physiology, University of Liverpool, Liverpool, UK.

出版信息

Oncogene. 2018 Apr;37(15):2022-2036. doi: 10.1038/s41388-017-0115-x. Epub 2018 Jan 25.

Abstract

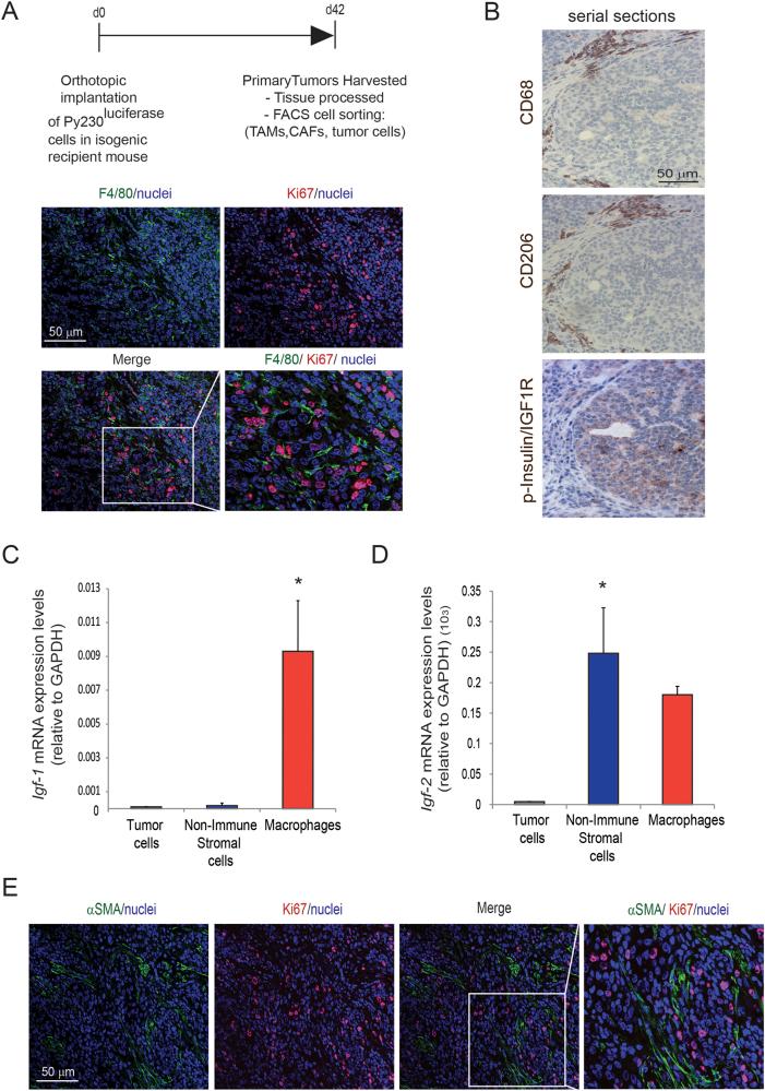
Breast cancer remains the leading cause of cancer death in women owing to metastasis and the development of resistance to established therapies. Macrophages are the most abundant immune cells in the breast tumor microenvironment and can both inhibit and support cancer progression. Thus, gaining a better understanding of how macrophages support cancer could lead to the development of more effective therapies. In this study, we find that breast cancer-associated macrophages express high levels of insulin-like growth factors 1 and 2 (IGFs) and are the main source of IGFs within both primary and metastatic tumors. In total, 75% of breast cancer patients show activation of insulin/IGF-1 receptor signaling and this correlates with increased macrophage infiltration and advanced tumor stage. In patients with invasive breast cancer, activation of Insulin/IGF-1 receptors increased to 87%. Blocking IGF in combination with paclitaxel, a chemotherapeutic agent commonly used to treat breast cancer, showed a significant reduction in tumor cell proliferation and lung metastasis in pre-clinical breast cancer models compared to paclitaxel monotherapy. Our findings provide the rationale for further developing the combination of paclitaxel with IGF blockers for the treatment of invasive breast cancer, and Insulin/IGF1R activation and IGF+ stroma cells as potential biomarker candidates for further evaluation.

摘要

乳腺癌仍然是女性癌症死亡的主要原因,这归因于转移和对现有治疗方法的耐药性的发展。巨噬细胞是乳腺肿瘤微环境中最丰富的免疫细胞,既能抑制又能支持癌症的进展。因此,更好地了解巨噬细胞如何支持癌症的发展可能会导致更有效的治疗方法的开发。在这项研究中,我们发现乳腺癌相关的巨噬细胞表达高水平的胰岛素样生长因子 1 和 2(IGFs),并且是原发性和转移性肿瘤中 IGFs 的主要来源。总的来说,75%的乳腺癌患者表现出胰岛素/IGF-1 受体信号的激活,这与巨噬细胞浸润的增加和肿瘤晚期相关。在患有浸润性乳腺癌的患者中,胰岛素/IGF-1 受体的激活增加到 87%。与紫杉醇单药治疗相比,在临床前乳腺癌模型中,用 IGF 阻断剂联合紫杉醇治疗可显著减少肿瘤细胞增殖和肺转移。我们的研究结果为进一步开发紫杉醇联合 IGF 阻断剂治疗浸润性乳腺癌提供了依据,胰岛素/IGF1R 激活和 IGF+基质细胞作为进一步评估的潜在生物标志物候选物。

https://cdn.ncbi.nlm.nih.gov/pmc/blobs/b34d/5895608/e5d885566dc0/41388_2017_115_Fig1_HTML.jpg

文献AI研究员

20分钟写一篇综述,助力文献阅读效率提升50倍。

立即体验

用中文搜PubMed

大模型驱动的PubMed中文搜索引擎

马上搜索

文档翻译

学术文献翻译模型,支持多种主流文档格式。

立即体验