• 文献检索
  • 文档翻译
  • 深度研究
  • 学术资讯
  • Suppr Zotero 插件Zotero 插件
  • 邀请有礼
  • 套餐&价格
  • 历史记录
应用&插件
Suppr Zotero 插件Zotero 插件浏览器插件Mac 客户端Windows 客户端微信小程序
定价
高级版会员购买积分包购买API积分包
服务
文献检索文档翻译深度研究API 文档MCP 服务
关于我们
关于 Suppr公司介绍联系我们用户协议隐私条款
关注我们

Suppr 超能文献

核心技术专利:CN118964589B侵权必究
粤ICP备2023148730 号-1Suppr @ 2026

文献检索

告别复杂PubMed语法,用中文像聊天一样搜索,搜遍4000万医学文献。AI智能推荐,让科研检索更轻松。

立即免费搜索

文件翻译

保留排版,准确专业,支持PDF/Word/PPT等文件格式,支持 12+语言互译。

免费翻译文档

深度研究

AI帮你快速写综述,25分钟生成高质量综述,智能提取关键信息,辅助科研写作。

立即免费体验

驱动蛋白 Khc-73/KIF13B 通过影响果蝇神经肌肉接头处的内体动力学来调节逆行 BMP 信号。

Kinesin Khc-73/KIF13B modulates retrograde BMP signaling by influencing endosomal dynamics at the Drosophila neuromuscular junction.

机构信息

Buck Institute for Research on Aging, Novato, CA, United States of America.

Department of Physiology, McGill University, Montreal, QC, Canada.

出版信息

PLoS Genet. 2018 Jan 26;14(1):e1007184. doi: 10.1371/journal.pgen.1007184. eCollection 2018 Jan.

DOI:10.1371/journal.pgen.1007184
PMID:29373576
原文链接:https://pmc.ncbi.nlm.nih.gov/articles/PMC5802963/
Abstract

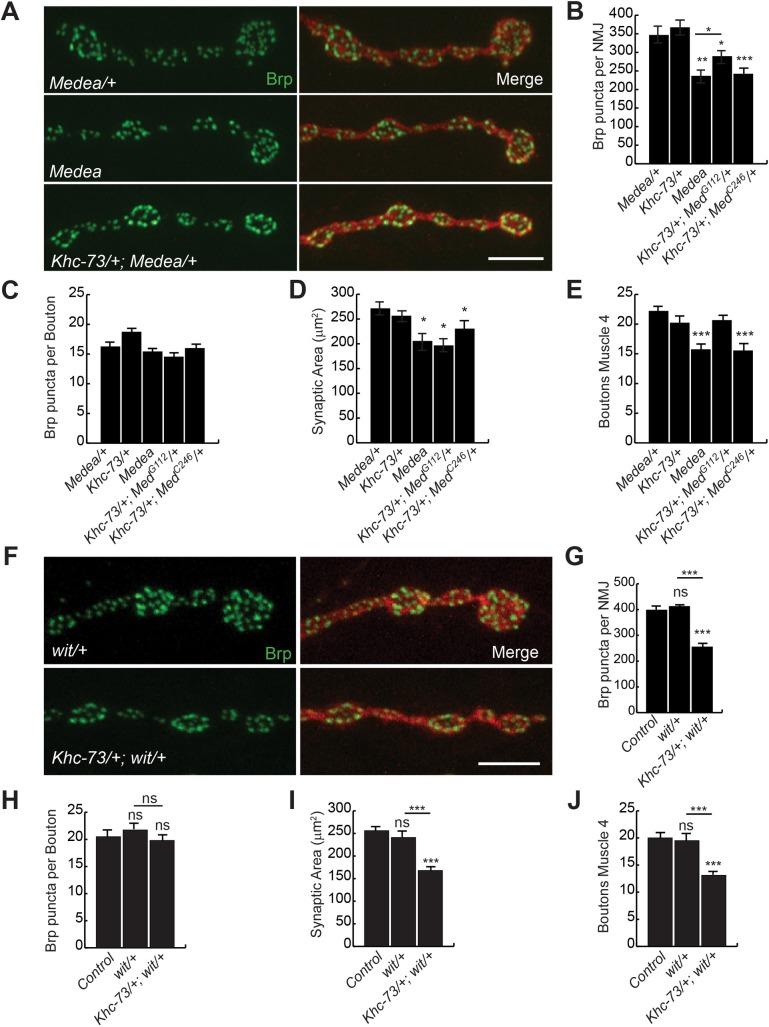
Retrograde signaling is essential for neuronal growth, function and survival; however, we know little about how signaling endosomes might be directed from synaptic terminals onto retrograde axonal pathways. We have identified Khc-73, a plus-end directed microtubule motor protein, as a regulator of sorting of endosomes in Drosophila larval motor neurons. The number of synaptic boutons and the amount of neurotransmitter release at the Khc-73 mutant larval neuromuscular junction (NMJ) are normal, but we find a significant decrease in the number of presynaptic release sites. This defect in Khc-73 mutant larvae can be genetically enhanced by a partial genetic loss of Bone Morphogenic Protein (BMP) signaling or suppressed by activation of BMP signaling in motoneurons. Consistently, activation of BMP signaling that normally enhances the accumulation of phosphorylated form of BMP transcription factor Mad in the nuclei, can be suppressed by genetic removal of Khc-73. Using a number of assays including live imaging in larval motor neurons, we show that loss of Khc-73 curbs the ability of retrograde-bound endosomes to leave the synaptic area and join the retrograde axonal pathway. Our findings identify Khc-73 as a regulator of endosomal traffic at the synapse and modulator of retrograde BMP signaling in motoneurons.

摘要

逆行信号对于神经元的生长、功能和存活至关重要;然而,我们对于信号内体如何从突触末端被引导到逆行轴突途径知之甚少。我们已经确定 Khc-73 是一种正向指向的微管运动蛋白,它是果蝇幼虫运动神经元中内体分拣的调节因子。Khc-73 突变体幼虫的突触末梢数量和神经递质释放量正常,但我们发现突触前释放位点的数量显著减少。Khc-73 突变体幼虫的这种缺陷可以通过骨形态发生蛋白 (BMP) 信号的部分遗传缺失或在运动神经元中激活 BMP 信号来增强,反之,BMP 信号的激活通常会增强核内 BMP 转录因子 Mad 的磷酸化形式的积累,也可以通过 Khc-73 的遗传缺失来抑制。通过包括在幼虫运动神经元中的实时成像在内的一系列测定,我们表明 Khc-73 的缺失抑制了逆行结合的内体离开突触区并加入逆行轴突途径的能力。我们的研究结果表明,Khc-73 是突触中内体运输的调节因子,也是运动神经元中逆行 BMP 信号的调节剂。

https://cdn.ncbi.nlm.nih.gov/pmc/blobs/8884/5802963/802c23bbd347/pgen.1007184.g014.jpg
https://cdn.ncbi.nlm.nih.gov/pmc/blobs/8884/5802963/3e5a37cc025d/pgen.1007184.g001.jpg
https://cdn.ncbi.nlm.nih.gov/pmc/blobs/8884/5802963/f0cf857bebba/pgen.1007184.g002.jpg
https://cdn.ncbi.nlm.nih.gov/pmc/blobs/8884/5802963/230b8078a35f/pgen.1007184.g003.jpg
https://cdn.ncbi.nlm.nih.gov/pmc/blobs/8884/5802963/0db624266e3f/pgen.1007184.g004.jpg
https://cdn.ncbi.nlm.nih.gov/pmc/blobs/8884/5802963/337a796ce441/pgen.1007184.g005.jpg
https://cdn.ncbi.nlm.nih.gov/pmc/blobs/8884/5802963/824bcf55f2a4/pgen.1007184.g006.jpg
https://cdn.ncbi.nlm.nih.gov/pmc/blobs/8884/5802963/2b9d59dc3ed0/pgen.1007184.g007.jpg
https://cdn.ncbi.nlm.nih.gov/pmc/blobs/8884/5802963/16769a48dc5f/pgen.1007184.g008.jpg
https://cdn.ncbi.nlm.nih.gov/pmc/blobs/8884/5802963/36a83008a2c8/pgen.1007184.g009.jpg
https://cdn.ncbi.nlm.nih.gov/pmc/blobs/8884/5802963/768a0af2c73e/pgen.1007184.g010.jpg
https://cdn.ncbi.nlm.nih.gov/pmc/blobs/8884/5802963/ed88af4f4eee/pgen.1007184.g011.jpg
https://cdn.ncbi.nlm.nih.gov/pmc/blobs/8884/5802963/dd99ca9c10aa/pgen.1007184.g012.jpg
https://cdn.ncbi.nlm.nih.gov/pmc/blobs/8884/5802963/c7e51daad006/pgen.1007184.g013.jpg
https://cdn.ncbi.nlm.nih.gov/pmc/blobs/8884/5802963/802c23bbd347/pgen.1007184.g014.jpg
https://cdn.ncbi.nlm.nih.gov/pmc/blobs/8884/5802963/3e5a37cc025d/pgen.1007184.g001.jpg
https://cdn.ncbi.nlm.nih.gov/pmc/blobs/8884/5802963/f0cf857bebba/pgen.1007184.g002.jpg
https://cdn.ncbi.nlm.nih.gov/pmc/blobs/8884/5802963/230b8078a35f/pgen.1007184.g003.jpg
https://cdn.ncbi.nlm.nih.gov/pmc/blobs/8884/5802963/0db624266e3f/pgen.1007184.g004.jpg
https://cdn.ncbi.nlm.nih.gov/pmc/blobs/8884/5802963/337a796ce441/pgen.1007184.g005.jpg
https://cdn.ncbi.nlm.nih.gov/pmc/blobs/8884/5802963/824bcf55f2a4/pgen.1007184.g006.jpg
https://cdn.ncbi.nlm.nih.gov/pmc/blobs/8884/5802963/2b9d59dc3ed0/pgen.1007184.g007.jpg
https://cdn.ncbi.nlm.nih.gov/pmc/blobs/8884/5802963/16769a48dc5f/pgen.1007184.g008.jpg
https://cdn.ncbi.nlm.nih.gov/pmc/blobs/8884/5802963/36a83008a2c8/pgen.1007184.g009.jpg
https://cdn.ncbi.nlm.nih.gov/pmc/blobs/8884/5802963/768a0af2c73e/pgen.1007184.g010.jpg
https://cdn.ncbi.nlm.nih.gov/pmc/blobs/8884/5802963/ed88af4f4eee/pgen.1007184.g011.jpg
https://cdn.ncbi.nlm.nih.gov/pmc/blobs/8884/5802963/dd99ca9c10aa/pgen.1007184.g012.jpg
https://cdn.ncbi.nlm.nih.gov/pmc/blobs/8884/5802963/c7e51daad006/pgen.1007184.g013.jpg
https://cdn.ncbi.nlm.nih.gov/pmc/blobs/8884/5802963/802c23bbd347/pgen.1007184.g014.jpg

相似文献

1
Kinesin Khc-73/KIF13B modulates retrograde BMP signaling by influencing endosomal dynamics at the Drosophila neuromuscular junction.驱动蛋白 Khc-73/KIF13B 通过影响果蝇神经肌肉接头处的内体动力学来调节逆行 BMP 信号。
PLoS Genet. 2018 Jan 26;14(1):e1007184. doi: 10.1371/journal.pgen.1007184. eCollection 2018 Jan.
2
BMP signaling modulates the probability of neurotransmitter release and readily releasable pools in Drosophila neuromuscular junction synapses.骨形态发生蛋白(BMP)信号传导调节果蝇神经肌肉接头突触中神经递质释放的概率和易释放池。
Biochem Biophys Res Commun. 2016 Oct 21;479(3):440-446. doi: 10.1016/j.bbrc.2016.09.072. Epub 2016 Sep 23.
3
Retrograde BMP signaling at the synapse: a permissive signal for synapse maturation and activity-dependent plasticity.突触中的逆行 BMP 信号:促进突触成熟和活动依赖性可塑性的许可信号。
J Neurosci. 2013 Nov 6;33(45):17937-50. doi: 10.1523/JNEUROSCI.6075-11.2013.
4
Disruption of axonal transport perturbs bone morphogenetic protein (BMP)--signaling and contributes to synaptic abnormalities in two neurodegenerative diseases.轴突运输的中断会扰乱骨形态发生蛋白(BMP)信号传导,并导致两种神经退行性疾病中的突触异常。
PLoS One. 2014 Aug 15;9(8):e104617. doi: 10.1371/journal.pone.0104617. eCollection 2014.
5
Neuroligin 4 regulates synaptic growth via the bone morphogenetic protein (BMP) signaling pathway at the neuromuscular junction.神经连接蛋白4通过骨形态发生蛋白(BMP)信号通路在神经肌肉接头处调节突触生长。
J Biol Chem. 2017 Nov 3;292(44):17991-18005. doi: 10.1074/jbc.M117.810242. Epub 2017 Sep 14.
6
Tao Negatively Regulates BMP Signaling During Neuromuscular Junction Development in Drosophila.Tao 在果蝇的神经肌肉接头发育过程中负调控 BMP 信号通路。
Dev Neurobiol. 2019 Apr;79(4):335-349. doi: 10.1002/dneu.22681. Epub 2019 May 11.
7
Postsynaptic glutamate receptors regulate local BMP signaling at the Drosophila neuromuscular junction.突触后谷氨酸受体调节果蝇神经肌肉接点处的局部 BMP 信号。
Development. 2014 Jan;141(2):436-47. doi: 10.1242/dev.097758. Epub 2013 Dec 18.
8
Highwire regulates presynaptic BMP signaling essential for synaptic growth.Highwire调节突触前BMP信号传导,这对突触生长至关重要。
Neuron. 2004 Mar 25;41(6):891-905. doi: 10.1016/s0896-6273(04)00073-x.
9
Retrograde BMP signaling controls synaptic growth at the NMJ by regulating trio expression in motor neurons.逆行 BMP 信号通过调节运动神经元中 trio 的表达来控制 NMJ 的突触生长。
Neuron. 2010 May 27;66(4):536-49. doi: 10.1016/j.neuron.2010.04.011.
10
Target-dependent retrograde signaling mediates synaptic plasticity at the Drosophila neuromuscular junction.靶向依赖性逆行信号介导果蝇神经肌肉接点的突触可塑性。
Dev Neurobiol. 2019 Nov;79(11-12):895-912. doi: 10.1002/dneu.22731. Epub 2020 Feb 11.

引用本文的文献

1
Coordination of alternative splicing and alternative polyadenylation revealed by targeted long read sequencing.通过靶向长读测序揭示的可变剪接和可变多聚腺苷酸化的协调作用。
Nat Commun. 2023 Sep 7;14(1):5506. doi: 10.1038/s41467-023-41207-8.
2
Control of motor landing and processivity by the CAP-Gly domain in the KIF13B tail.CAP-Gly 结构域控制 KIF13B 尾部的马达着陆和进程性。
Nat Commun. 2023 Aug 5;14(1):4715. doi: 10.1038/s41467-023-40425-4.
3
Coordination of Alternative Splicing and Alternative Polyadenylation revealed by Targeted Long-Read Sequencing.

本文引用的文献

1
Anterograde Transport of Rab4-Associated Vesicles Regulates Synapse Organization in Drosophila.Rab4相关囊泡的顺向运输调控果蝇突触组织
Cell Rep. 2017 Mar 7;18(10):2452-2463. doi: 10.1016/j.celrep.2017.02.034.
2
KIF13B establishes a CAV1-enriched microdomain at the ciliary transition zone to promote Sonic hedgehog signalling.KIF13B 在纤毛过渡区建立一个富含 CAV1 的微域,以促进 Sonic hedgehog 信号转导。
Nat Commun. 2017 Jan 30;8:14177. doi: 10.1038/ncomms14177.
3
Antiangiogenic Therapeutic Potential of Peptides Derived from the Molecular Motor KIF13B that Transports VEGFR2 to Plasmalemma in Endothelial Cells.
靶向长读长测序揭示的可变剪接与可变聚腺苷酸化的协调
bioRxiv. 2023 Mar 23:2023.03.23.533999. doi: 10.1101/2023.03.23.533999.
4
Rab10 regulates the sorting of internalised TrkB for retrograde axonal transport.Rab10 调节内化 TrkB 的分拣以进行逆行轴突运输。
Elife. 2023 Mar 10;12:e81532. doi: 10.7554/eLife.81532.
5
The Drosophila mitotic spindle orientation machinery requires activation, not just localization.果蝇有丝分裂纺锤体取向机制需要激活,而不仅仅是定位。
EMBO Rep. 2023 Mar 6;24(3):e56074. doi: 10.15252/embr.202256074. Epub 2023 Jan 11.
6
HTT (huntingtin) and RAB7 co-migrate retrogradely on a signaling LAMP1-containing late endosome during axonal injury.HTT(亨廷顿蛋白)和 RAB7 共同逆行迁移到轴突损伤过程中含有信号 LAMP1 的晚期内体上。
Autophagy. 2023 Apr;19(4):1199-1220. doi: 10.1080/15548627.2022.2119351. Epub 2022 Sep 9.
7
Kinesin-directed secretion of basement membrane proteins to a subdomain of the basolateral surface in Drosophila epithelial cells.驱动蛋白指导基底膜蛋白分泌到果蝇上皮细胞基底外侧表面的一个子域。
Curr Biol. 2022 Feb 28;32(4):735-748.e10. doi: 10.1016/j.cub.2021.12.025. Epub 2022 Jan 11.
8
KIF13B-mediated VEGFR2 trafficking is essential for vascular leakage and metastasis in vivo.KIF13B 介导的 VEGFR2 转运对于体内血管渗漏和转移是必需的。
Life Sci Alliance. 2021 Oct 20;5(1). doi: 10.26508/lsa.202101170. Print 2022 Jan.
9
VEGFR2 Trafficking by KIF13B Is a Novel Therapeutic Target for Wet Age-Related Macular Degeneration.KIF13B 调控 VEGFR2 转运是湿性年龄相关性黄斑变性的一个新的治疗靶点。
Invest Ophthalmol Vis Sci. 2021 Feb 1;62(2):5. doi: 10.1167/iovs.62.2.5.
10
Smad4-dependent morphogenic signals control the maturation and axonal targeting of basal vomeronasal sensory neurons to the accessory olfactory bulb.Smad4 依赖性形态发生信号控制基底犁鼻感觉神经元向副嗅球的成熟和轴突靶向。
Development. 2020 Apr 27;147(8):dev184036. doi: 10.1242/dev.184036.
源自分子马达KIF13B的肽的抗血管生成治疗潜力,该分子马达将血管内皮生长因子受体2(VEGFR2)转运至内皮细胞的质膜。
Am J Pathol. 2017 Jan;187(1):214-224. doi: 10.1016/j.ajpath.2016.09.010. Epub 2016 Nov 15.
4
Parkinson's Disease: A Traffic Jam?帕金森病:交通堵塞?
Curr Biol. 2016 Apr 25;26(8):R332-4. doi: 10.1016/j.cub.2016.03.001.
5
Kif13b Regulates PNS and CNS Myelination through the Dlg1 Scaffold.Kif13b通过Dlg1支架调节外周神经系统和中枢神经系统的髓鞘形成。
PLoS Biol. 2016 Apr 12;14(4):e1002440. doi: 10.1371/journal.pbio.1002440. eCollection 2016 Apr.
6
Huntingtin differentially regulates the axonal transport of a sub-set of Rab-containing vesicles in vivo.亨廷顿蛋白在体内对含Rab小泡亚群的轴突运输具有差异性调控作用。
Hum Mol Genet. 2015 Dec 20;24(25):7182-95. doi: 10.1093/hmg/ddv415. Epub 2015 Oct 8.
7
Endolysosomal Deficits Augment Mitochondria Pathology in Spinal Motor Neurons of Asymptomatic fALS Mice.内溶酶体缺陷加剧无症状性家族性肌萎缩侧索硬化症小鼠脊髓运动神经元中的线粒体病理变化。
Neuron. 2015 Jul 15;87(2):355-70. doi: 10.1016/j.neuron.2015.06.026.
8
A novel assay reveals preferential binding between Rabs, kinesins, and specific endosomal subpopulations.一种新型检测方法揭示了Rabs、驱动蛋白和特定内体亚群之间的优先结合。
J Cell Biol. 2015 Feb 2;208(3):273-81. doi: 10.1083/jcb.201408056. Epub 2015 Jan 26.
9
Macromolecular transport in synapse to nucleus communication.大分子在突触到细胞核通讯中的运输。
Trends Neurosci. 2015 Feb;38(2):108-16. doi: 10.1016/j.tins.2014.12.001. Epub 2014 Dec 19.
10
Molecular insights into Rab7-mediated endosomal recruitment of core retromer: deciphering the role of Vps26 and Vps35.Rab7介导的核心逆向转运蛋白内体募集的分子见解:解读Vps26和Vps35的作用
Traffic. 2015 Jan;16(1):68-84. doi: 10.1111/tra.12237. Epub 2014 Dec 1.