• 文献检索
  • 文档翻译
  • 深度研究
  • 学术资讯
  • Suppr Zotero 插件Zotero 插件
  • 邀请有礼
  • 套餐&价格
  • 历史记录
应用&插件
Suppr Zotero 插件Zotero 插件浏览器插件Mac 客户端Windows 客户端微信小程序
定价
高级版会员购买积分包购买API积分包
服务
文献检索文档翻译深度研究API 文档MCP 服务
关于我们
关于 Suppr公司介绍联系我们用户协议隐私条款
关注我们

Suppr 超能文献

核心技术专利:CN118964589B侵权必究
粤ICP备2023148730 号-1Suppr @ 2026

文献检索

告别复杂PubMed语法,用中文像聊天一样搜索,搜遍4000万医学文献。AI智能推荐,让科研检索更轻松。

立即免费搜索

文件翻译

保留排版,准确专业,支持PDF/Word/PPT等文件格式,支持 12+语言互译。

免费翻译文档

深度研究

AI帮你快速写综述,25分钟生成高质量综述,智能提取关键信息,辅助科研写作。

立即免费体验

端粒酶对肺损伤和端粒缩短诱导的肺纤维化小鼠的治疗作用。

Therapeutic effects of telomerase in mice with pulmonary fibrosis induced by damage to the lungs and short telomeres.

机构信息

Telomeres and Telomerase Group, Molecular Oncology Program, Spanish National Cancer Centre, Madrid, Spain.

Bioinformatics Core Unit, Structural Biology and Biocomputing Program, Spanish National Cancer Centre, Madrid, Spain.

出版信息

Elife. 2018 Jan 30;7:e31299. doi: 10.7554/eLife.31299.

DOI:10.7554/eLife.31299
PMID:29378675
原文链接:https://pmc.ncbi.nlm.nih.gov/articles/PMC5818250/
Abstract

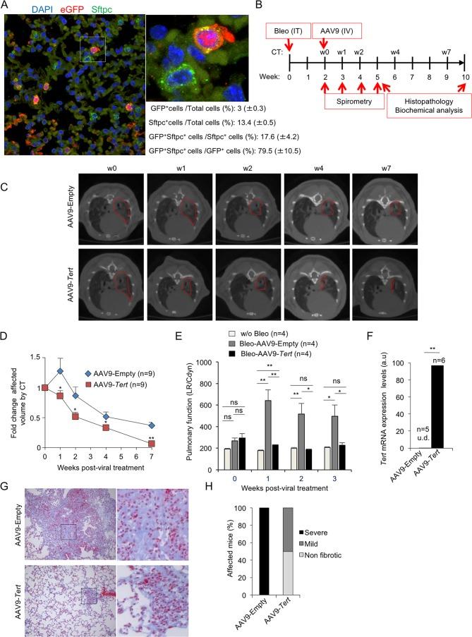
Pulmonary fibrosis is a fatal lung disease characterized by fibrotic foci and inflammatory infiltrates. Short telomeres can impair tissue regeneration and are found both in hereditary and sporadic cases. We show here that telomerase expression using AAV9 vectors shows therapeutic effects in a mouse model of pulmonary fibrosis owing to a low-dose bleomycin insult and short telomeres. AAV9 preferentially targets regenerative alveolar type II cells (ATII). AAV9--treated mice show improved lung function and lower inflammation and fibrosis at 1-3 weeks after viral treatment, and improvement or disappearance of the fibrosis at 8 weeks after treatment. AAV9- treatment leads to longer telomeres and increased proliferation of ATII cells, as well as lower DNA damage, apoptosis, and senescence. Transcriptome analysis of ATII cells confirms downregulation of fibrosis and inflammation pathways. We provide a proof-of-principle that telomerase activation may represent an effective treatment for pulmonary fibrosis provoked or associated with short telomeres.

摘要

肺纤维化是一种致命的肺部疾病,其特征是纤维性病灶和炎症浸润。短端粒会损害组织再生,在遗传性和散发性病例中都有发现。我们在这里表明,使用 AAV9 载体表达端粒酶在由于低剂量博莱霉素刺激和短端粒引起的肺纤维化小鼠模型中具有治疗效果。AAV9 优先靶向再生的肺泡 II 型细胞(ATII)。在病毒治疗后 1-3 周,接受 AAV9 治疗的小鼠表现出改善的肺功能和更低的炎症和纤维化,并且在治疗 8 周后纤维化得到改善或消失。AAV9 治疗导致更长的端粒和 ATII 细胞的增殖增加,以及更低的 DNA 损伤、细胞凋亡和衰老。ATII 细胞的转录组分析证实纤维化和炎症途径的下调。我们提供了一个原理证明,即端粒酶激活可能代表一种有效的治疗方法,用于治疗由短端粒引起或与之相关的肺纤维化。

https://cdn.ncbi.nlm.nih.gov/pmc/blobs/f477/5818250/b8cc528284a4/elife-31299-resp-fig1.jpg
https://cdn.ncbi.nlm.nih.gov/pmc/blobs/f477/5818250/6437cc6fbf30/elife-31299-fig1.jpg
https://cdn.ncbi.nlm.nih.gov/pmc/blobs/f477/5818250/45fef32811ce/elife-31299-fig1-figsupp1.jpg
https://cdn.ncbi.nlm.nih.gov/pmc/blobs/f477/5818250/b8db92ce641d/elife-31299-fig2.jpg
https://cdn.ncbi.nlm.nih.gov/pmc/blobs/f477/5818250/d5a1f6008dab/elife-31299-fig3.jpg
https://cdn.ncbi.nlm.nih.gov/pmc/blobs/f477/5818250/267ff2c9ef23/elife-31299-fig4.jpg
https://cdn.ncbi.nlm.nih.gov/pmc/blobs/f477/5818250/adacb1262e48/elife-31299-fig4-figsupp1.jpg
https://cdn.ncbi.nlm.nih.gov/pmc/blobs/f477/5818250/1108dcfbdf83/elife-31299-fig4-figsupp2.jpg
https://cdn.ncbi.nlm.nih.gov/pmc/blobs/f477/5818250/e67491ea7539/elife-31299-fig5.jpg
https://cdn.ncbi.nlm.nih.gov/pmc/blobs/f477/5818250/cb0ef555e8ba/elife-31299-fig6.jpg
https://cdn.ncbi.nlm.nih.gov/pmc/blobs/f477/5818250/b8cc528284a4/elife-31299-resp-fig1.jpg
https://cdn.ncbi.nlm.nih.gov/pmc/blobs/f477/5818250/6437cc6fbf30/elife-31299-fig1.jpg
https://cdn.ncbi.nlm.nih.gov/pmc/blobs/f477/5818250/45fef32811ce/elife-31299-fig1-figsupp1.jpg
https://cdn.ncbi.nlm.nih.gov/pmc/blobs/f477/5818250/b8db92ce641d/elife-31299-fig2.jpg
https://cdn.ncbi.nlm.nih.gov/pmc/blobs/f477/5818250/d5a1f6008dab/elife-31299-fig3.jpg
https://cdn.ncbi.nlm.nih.gov/pmc/blobs/f477/5818250/267ff2c9ef23/elife-31299-fig4.jpg
https://cdn.ncbi.nlm.nih.gov/pmc/blobs/f477/5818250/adacb1262e48/elife-31299-fig4-figsupp1.jpg
https://cdn.ncbi.nlm.nih.gov/pmc/blobs/f477/5818250/1108dcfbdf83/elife-31299-fig4-figsupp2.jpg
https://cdn.ncbi.nlm.nih.gov/pmc/blobs/f477/5818250/e67491ea7539/elife-31299-fig5.jpg
https://cdn.ncbi.nlm.nih.gov/pmc/blobs/f477/5818250/cb0ef555e8ba/elife-31299-fig6.jpg
https://cdn.ncbi.nlm.nih.gov/pmc/blobs/f477/5818250/b8cc528284a4/elife-31299-resp-fig1.jpg

相似文献

1
Therapeutic effects of telomerase in mice with pulmonary fibrosis induced by damage to the lungs and short telomeres.端粒酶对肺损伤和端粒缩短诱导的肺纤维化小鼠的治疗作用。
Elife. 2018 Jan 30;7:e31299. doi: 10.7554/eLife.31299.
2
Telomerase reverse transcriptase ameliorates lung fibrosis by protecting alveolar epithelial cells against senescence.端粒酶逆转录酶通过保护肺泡上皮细胞免于衰老来改善肺纤维化。
J Biol Chem. 2019 May 31;294(22):8861-8871. doi: 10.1074/jbc.RA118.006615. Epub 2019 Apr 18.
3
AAV9-mediated telomerase activation does not accelerate tumorigenesis in the context of oncogenic K-Ras-induced lung cancer.AAV9 介导的端粒酶激活在致癌 K-Ras 诱导的肺癌背景下不会加速肿瘤发生。
PLoS Genet. 2018 Aug 16;14(8):e1007562. doi: 10.1371/journal.pgen.1007562. eCollection 2018 Aug.
4
Telomerase gene therapy rescues telomere length, bone marrow aplasia, and survival in mice with aplastic anemia.端粒酶基因治疗可挽救再生障碍性贫血小鼠的端粒长度、骨髓再生不良和生存。
Blood. 2016 Apr 7;127(14):1770-9. doi: 10.1182/blood-2015-08-667485. Epub 2016 Feb 22.
5
Mice with Pulmonary Fibrosis Driven by Telomere Dysfunction.端粒功能障碍驱动的肺纤维化小鼠模型。
Cell Rep. 2015 Jul 14;12(2):286-99. doi: 10.1016/j.celrep.2015.06.028. Epub 2015 Jul 2.
6
Telomerase and telomere length in pulmonary fibrosis.端粒酶和肺纤维化中的端粒长度。
Am J Respir Cell Mol Biol. 2013 Aug;49(2):260-8. doi: 10.1165/rcmb.2012-0514OC.
7
Short telomeres in pulmonary fibrosis: from genetics to clinical significance.肺纤维化中的短端粒:从遗传学到临床意义
Pneumologia. 2015 Jan-Mar;64(1):8, 11-3.
8
Telomerase treatment prevents lung profibrotic pathologies associated with physiological aging.端粒酶治疗可预防与生理衰老相关的肺纤维化病理。
J Cell Biol. 2020 Oct 5;219(10). doi: 10.1083/jcb.202002120.
9
Telomere dysfunction in alveolar epithelial cells causes lung remodeling and fibrosis.肺泡上皮细胞中端粒功能障碍导致肺重塑和纤维化。
JCI Insight. 2016 Sep 8;1(14):e86704. doi: 10.1172/jci.insight.86704.
10
Short telomeres are a risk factor for idiopathic pulmonary fibrosis.短端粒是特发性肺纤维化的一个风险因素。
Proc Natl Acad Sci U S A. 2008 Sep 2;105(35):13051-6. doi: 10.1073/pnas.0804280105. Epub 2008 Aug 27.

引用本文的文献

1
Age-related diseases as a testbed for anti-aging therapeutics: the case of idiopathic pulmonary fibrosis.与年龄相关的疾病作为抗衰老疗法的试验平台:以特发性肺纤维化为例
Aging (Albany NY). 2025 Aug 16;17(8):1911-1928. doi: 10.18632/aging.206301.
2
Telomere Shortening in Interstitial Lung Disease: Challenges and Promises.间质性肺疾病中的端粒缩短:挑战与前景
Clin Respir J. 2025 Jul;19(7):e70103. doi: 10.1111/crj.70103.
3
Predictive Biomarkers and Novel Treatments for the Progressive Fibrosing Phenotype in Interstitial Lung Disease Associated with Connective Tissue Disease.

本文引用的文献

1
Telomerase gene therapy rescues telomere length, bone marrow aplasia, and survival in mice with aplastic anemia.端粒酶基因治疗可挽救再生障碍性贫血小鼠的端粒长度、骨髓再生不良和生存。
Blood. 2016 Apr 7;127(14):1770-9. doi: 10.1182/blood-2015-08-667485. Epub 2016 Feb 22.
2
STAT-3 contributes to pulmonary fibrosis through epithelial injury and fibroblast-myofibroblast differentiation.信号转导和转录激活因子3(STAT-3)通过上皮损伤和成纤维细胞向肌成纤维细胞的分化促进肺纤维化。
FASEB J. 2016 Jan;30(1):129-40. doi: 10.1096/fj.15-273953. Epub 2015 Aug 31.
3
Mice with Pulmonary Fibrosis Driven by Telomere Dysfunction.
与结缔组织病相关的间质性肺病中进行性纤维化表型的预测生物标志物和新疗法
Biomedicines. 2025 Jun 13;13(6):1463. doi: 10.3390/biomedicines13061463.
4
Shorter Telomeres and Faster Telomere Attrition in Individuals With Five Syndromic Forms of Intellectual Disability: A Systematic Review and Meta-Analysis.五种智力障碍综合征个体的端粒较短且端粒损耗更快:一项系统评价和荟萃分析
J Intellect Disabil Res. 2025 Aug;69(8):641-654. doi: 10.1111/jir.13244. Epub 2025 Apr 24.
5
Telomeropathies in Interstitial Lung Disease and Lung Transplant Recipients.间质性肺疾病和肺移植受者中的端粒病
J Clin Med. 2025 Feb 24;14(5):1496. doi: 10.3390/jcm14051496.
6
Adeno-Associated Virus Vectors: Principles, Practices, and Prospects in Gene Therapy.腺相关病毒载体:基因治疗的原理、实践与前景
Viruses. 2025 Feb 9;17(2):239. doi: 10.3390/v17020239.
7
A Review of Telomere Attrition in Cancer and Aging: Current Molecular Insights and Future Therapeutic Approaches.癌症与衰老中端粒损耗的综述:当前的分子见解及未来的治疗方法
Cancers (Basel). 2025 Jan 14;17(2):257. doi: 10.3390/cancers17020257.
8
Progressive lung fibrosis: reprogramming a genetically vulnerable bronchoalveolar epithelium.进行性肺纤维化:对具有遗传易感性的支气管肺泡上皮进行重编程。
J Clin Invest. 2025 Jan 2;135(1):e183836. doi: 10.1172/JCI183836.
9
A ganglioside-based immune checkpoint enables senescent cells to evade immunosurveillance during aging.一种基于神经节苷脂的免疫检查点使衰老细胞在衰老过程中逃避免疫监视。
Nat Aging. 2025 Feb;5(2):219-236. doi: 10.1038/s43587-024-00776-z. Epub 2024 Dec 27.
10
Cell competition drives bronchiolization and pulmonary fibrosis.细胞竞争驱动细支气管化生和肺纤维化。
Nat Commun. 2024 Dec 5;15(1):10624. doi: 10.1038/s41467-024-54997-2.
端粒功能障碍驱动的肺纤维化小鼠模型。
Cell Rep. 2015 Jul 14;12(2):286-99. doi: 10.1016/j.celrep.2015.06.028. Epub 2015 Jul 2.
4
Increased FGF1-FGFRc expression in idiopathic pulmonary fibrosis.特发性肺纤维化中FGF1-FGFRc表达增加。
Respir Res. 2015 Jul 3;16(1):83. doi: 10.1186/s12931-015-0242-2.
5
Forced vital capacity in idiopathic pulmonary fibrosis--FDA review of pirfenidone and nintedanib.特发性肺纤维化的用力肺活量——美国食品药品监督管理局对吡非尼酮和尼达尼布的审评
N Engl J Med. 2015 Mar 26;372(13):1189-91. doi: 10.1056/NEJMp1500526.
6
Telomerase mutations in smokers with severe emphysema.重度肺气肿吸烟者的端粒酶突变
J Clin Invest. 2015 Feb;125(2):563-70. doi: 10.1172/JCI78554. Epub 2014 Dec 22.
7
Telomerase expression confers cardioprotection in the adult mouse heart after acute myocardial infarction.端粒酶表达在成年小鼠急性心肌梗死后赋予心脏保护作用。
Nat Commun. 2014 Dec 18;5:5863. doi: 10.1038/ncomms6863.
8
Highly accurate quantification of hydroxyproline-containing peptides in blood using a protease digest of stable isotope-labeled collagen.利用稳定同位素标记胶原的蛋白酶消化物对血液中含羟脯氨酸肽进行高精确定量。
J Agric Food Chem. 2014 Dec 17;62(50):12096-102. doi: 10.1021/jf5039597. Epub 2014 Dec 4.
9
Manufacturing and characterization of a recombinant adeno-associated virus type 8 reference standard material.重组腺相关病毒8型参考标准物质的制备与表征
Hum Gene Ther. 2014 Nov;25(11):977-87. doi: 10.1089/hum.2014.057.
10
New therapeutic targets in idiopathic pulmonary fibrosis. Aiming to rein in runaway wound-healing responses.特发性肺纤维化的新治疗靶点。旨在控制失控的伤口愈合反应。
Am J Respir Crit Care Med. 2014 Oct 15;190(8):867-78. doi: 10.1164/rccm.201403-0509PP.