• 文献检索
  • 文档翻译
  • 深度研究
  • 学术资讯
  • Suppr Zotero 插件Zotero 插件
  • 邀请有礼
  • 套餐&价格
  • 历史记录
应用&插件
Suppr Zotero 插件Zotero 插件浏览器插件Mac 客户端Windows 客户端微信小程序
定价
高级版会员购买积分包购买API积分包
服务
文献检索文档翻译深度研究API 文档MCP 服务
关于我们
关于 Suppr公司介绍联系我们用户协议隐私条款
关注我们

Suppr 超能文献

核心技术专利:CN118964589B侵权必究
粤ICP备2023148730 号-1Suppr @ 2026

文献检索

告别复杂PubMed语法,用中文像聊天一样搜索,搜遍4000万医学文献。AI智能推荐,让科研检索更轻松。

立即免费搜索

文件翻译

保留排版,准确专业,支持PDF/Word/PPT等文件格式,支持 12+语言互译。

免费翻译文档

深度研究

AI帮你快速写综述,25分钟生成高质量综述,智能提取关键信息,辅助科研写作。

立即免费体验

果蝇 TDP-43 基因敲除大脑中谷氨酸脱羧酶的下调通过影响神经肌肉突触的组织而引发瘫痪。

Downregulation of glutamic acid decarboxylase in Drosophila TDP-43-null brains provokes paralysis by affecting the organization of the neuromuscular synapses.

机构信息

International Centre for Genetic Engineering and Biotechnology, Padriciano 99, 34149, Trieste, Italy.

Department of Pathophysiology and Transplantation (DePT), Dino Ferrari Centre, University of Milan, Neuroscience Section, IRCCS Foundation Ca' Granda Ospedale Maggiore Policlinico, Via Francesco Sforza 35, 20122, Milan, Italy.

出版信息

Sci Rep. 2018 Jan 29;8(1):1809. doi: 10.1038/s41598-018-19802-3.

DOI:10.1038/s41598-018-19802-3
PMID:29379112
原文链接:https://pmc.ncbi.nlm.nih.gov/articles/PMC5789004/
Abstract

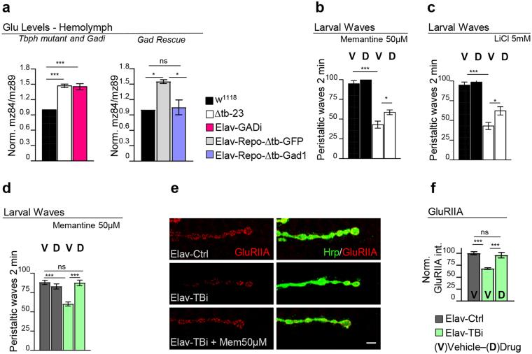
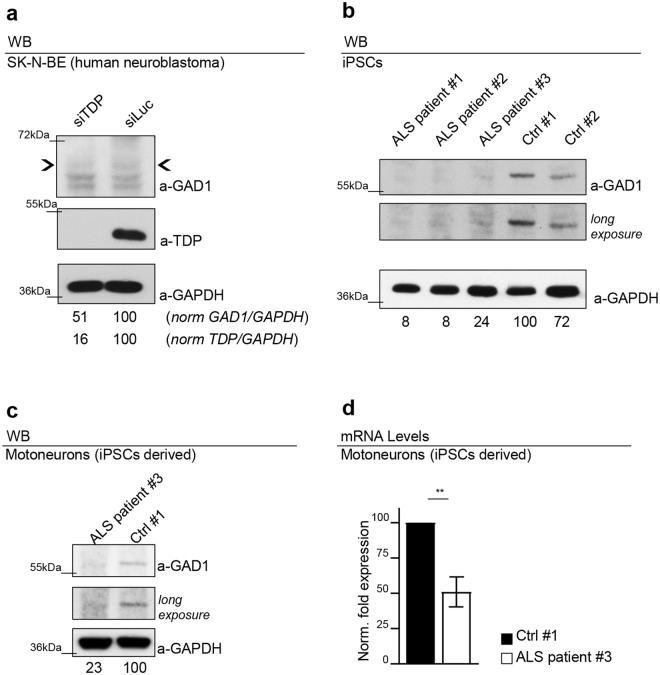
Amyotrophic lateral sclerosis is a progressive neurodegenerative disease that affects the motor system, comprised of motoneurons and associated glia. Accordingly, neuronal or glial defects in TDP-43 function provoke paralysis due to the degeneration of the neuromuscular synapses in Drosophila. To identify the responsible molecules and mechanisms, we performed a genome wide proteomic analysis to determine differences in protein expression between wild-type and TDP-43-minus fly heads. The data established that mutant insects presented reduced levels of the enzyme glutamic acid decarboxylase (Gad1) and increased concentrations of extracellular glutamate. Genetic rescue of Gad1 activity in neurons or glia was sufficient to recuperate flies locomotion, synaptic organization and glutamate levels. Analogous recovery was obtained by treating TDP-43-null flies with glutamate receptor antagonists demonstrating that Gad1 promotes synapses formation and prevents excitotoxicity. Similar suppression of TDP-43 provoked the downregulation of GAD67, the Gad1 homolog protein in human neuroblastoma cell lines and analogous modifications were observed in iPSC-derived motoneurons from patients carrying mutations in TDP-43, uncovering conserved pathological mechanisms behind the disease.

摘要

肌萎缩性侧索硬化症是一种进行性神经退行性疾病,影响运动系统,包括运动神经元和相关神经胶质细胞。因此,TDP-43 功能的神经元或神经胶质缺陷会导致果蝇的运动神经元突触退化而引发瘫痪。为了确定负责的分子和机制,我们进行了全基因组蛋白质组分析,以确定野生型和 TDP-43 缺失型果蝇头部之间蛋白质表达的差异。数据表明,突变昆虫的谷氨酸脱羧酶(Gad1)酶水平降低,细胞外谷氨酸浓度增加。在神经元或神经胶质中恢复 Gad1 活性足以恢复果蝇的运动、突触组织和谷氨酸水平。用谷氨酸受体拮抗剂处理 TDP-43 缺失型果蝇也能获得类似的恢复,这表明 Gad1 促进突触形成并防止兴奋性毒性。类似地抑制 TDP-43 会下调人类神经母细胞瘤细胞系中 Gad1 的同源蛋白 GAD67,并且在携带 TDP-43 突变的 iPSC 衍生运动神经元中也观察到类似的改变,揭示了该疾病背后保守的病理机制。

https://cdn.ncbi.nlm.nih.gov/pmc/blobs/f28b/5789004/b540d53d4c08/41598_2018_19802_Fig5_HTML.jpg
https://cdn.ncbi.nlm.nih.gov/pmc/blobs/f28b/5789004/7d4dc9120066/41598_2018_19802_Fig1_HTML.jpg
https://cdn.ncbi.nlm.nih.gov/pmc/blobs/f28b/5789004/b556730adc8e/41598_2018_19802_Fig2_HTML.jpg
https://cdn.ncbi.nlm.nih.gov/pmc/blobs/f28b/5789004/76cf31938bce/41598_2018_19802_Fig3_HTML.jpg
https://cdn.ncbi.nlm.nih.gov/pmc/blobs/f28b/5789004/0b3b1efa9d38/41598_2018_19802_Fig4_HTML.jpg
https://cdn.ncbi.nlm.nih.gov/pmc/blobs/f28b/5789004/b540d53d4c08/41598_2018_19802_Fig5_HTML.jpg
https://cdn.ncbi.nlm.nih.gov/pmc/blobs/f28b/5789004/7d4dc9120066/41598_2018_19802_Fig1_HTML.jpg
https://cdn.ncbi.nlm.nih.gov/pmc/blobs/f28b/5789004/b556730adc8e/41598_2018_19802_Fig2_HTML.jpg
https://cdn.ncbi.nlm.nih.gov/pmc/blobs/f28b/5789004/76cf31938bce/41598_2018_19802_Fig3_HTML.jpg
https://cdn.ncbi.nlm.nih.gov/pmc/blobs/f28b/5789004/0b3b1efa9d38/41598_2018_19802_Fig4_HTML.jpg
https://cdn.ncbi.nlm.nih.gov/pmc/blobs/f28b/5789004/b540d53d4c08/41598_2018_19802_Fig5_HTML.jpg

相似文献

1
Downregulation of glutamic acid decarboxylase in Drosophila TDP-43-null brains provokes paralysis by affecting the organization of the neuromuscular synapses.果蝇 TDP-43 基因敲除大脑中谷氨酸脱羧酶的下调通过影响神经肌肉突触的组织而引发瘫痪。
Sci Rep. 2018 Jan 29;8(1):1809. doi: 10.1038/s41598-018-19802-3.
2
TDP-43 promotes the formation of neuromuscular synapses through the regulation of Disc-large expression in Drosophila skeletal muscles.TDP-43 通过调节果蝇骨骼肌中的 Disc-large 表达促进神经肌肉突触的形成。
BMC Biol. 2020 Mar 26;18(1):34. doi: 10.1186/s12915-020-00767-7.
3
Restoration of Motor Defects Caused by Loss of TDP-43 by Expression of the Voltage-Gated Calcium Channel, , in Central Neurons.通过在中枢神经元中表达电压门控钙通道来恢复因TDP - 43缺失导致的运动缺陷。
J Neurosci. 2017 Sep 27;37(39):9486-9497. doi: 10.1523/JNEUROSCI.0554-17.2017. Epub 2017 Aug 28.
4
TDP-43 regulates GAD1 mRNA splicing and GABA signaling in Drosophila CNS.TDP-43 调控果蝇中枢神经系统中 GAD1 mRNA 的剪接和 GABA 信号。
Sci Rep. 2021 Sep 21;11(1):18761. doi: 10.1038/s41598-021-98241-z.
5
Motor neurons and glia exhibit specific individualized responses to TDP-43 expression in a Drosophila model of amyotrophic lateral sclerosis.运动神经元和神经胶质在肌萎缩性侧索硬化症的果蝇模型中对 TDP-43 表达表现出特定的个体化反应。
Dis Model Mech. 2013 May;6(3):721-33. doi: 10.1242/dmm.010710. Epub 2013 Feb 1.
6
Glial TDP-43 regulates axon wrapping, GluRIIA clustering and fly motility by autonomous and non-autonomous mechanisms.神经胶质细胞中的TDP-43通过自主和非自主机制调节轴突包裹、GluRIIA聚集和果蝇运动能力。
Hum Mol Genet. 2015 Nov 1;24(21):6134-45. doi: 10.1093/hmg/ddv330. Epub 2015 Aug 13.
7
TDP-43 prevents retrotransposon activation in the Drosophila motor system through regulation of Dicer-2 activity.TDP-43 通过调控 Dicer-2 的活性来防止果蝇运动系统中的反转录转座子激活。
BMC Biol. 2020 Jul 3;18(1):82. doi: 10.1186/s12915-020-00816-1.
8
Chronological requirements of TDP-43 function in synaptic organization and locomotive control.TDP-43功能在突触组织和运动控制中的时间顺序要求。
Neurobiol Dis. 2014 Nov;71:95-109. doi: 10.1016/j.nbd.2014.07.007. Epub 2014 Aug 1.
9
Neuronal function and dysfunction of Drosophila dTDP.果蝇 dTDP 的神经元功能和功能障碍。
PLoS One. 2011;6(6):e20371. doi: 10.1371/journal.pone.0020371. Epub 2011 Jun 1.
10
Motor neuron expression of the voltage-gated calcium channel cacophony restores locomotion defects in a Drosophila, TDP-43 loss of function model of ALS.电压门控钙通道“刺耳”在运动神经元中的表达可恢复果蝇肌萎缩侧索硬化症TDP - 43功能丧失模型中的运动缺陷。
Brain Res. 2014 Oct 10;1584:39-51. doi: 10.1016/j.brainres.2013.11.019. Epub 2013 Nov 22.

引用本文的文献

1
Su(var)3-9 mediates age-dependent increase in H3K9 methylation on TDP-43 promoter triggering neurodegeneration.Su(var)3-9介导TDP-43启动子上H3K9甲基化的年龄依赖性增加,从而引发神经退行性变。
Cell Death Discov. 2023 Sep 27;9(1):357. doi: 10.1038/s41420-023-01643-3.
2
Ataxia-associated DNA repair genes protect the mushroom body and locomotor function against glutamate signaling-associated damage.与共济失调相关的 DNA 修复基因可保护蘑菇体和运动功能免受谷氨酸信号相关损伤。
Front Neural Circuits. 2023 Jul 5;17:1148947. doi: 10.3389/fncir.2023.1148947. eCollection 2023.
3
Immunoprecipitation for Protein-Protein Interactions and for RNA Enrichment in .

本文引用的文献

1
Genome-wide RNA-Seq of Human Motor Neurons Implicates Selective ER Stress Activation in Spinal Muscular Atrophy.人类运动神经元的全基因组RNA测序表明脊髓性肌萎缩症中存在选择性内质网应激激活。
Cell Stem Cell. 2015 Nov 5;17(5):569-84. doi: 10.1016/j.stem.2015.08.003. Epub 2015 Aug 27.
2
Glial TDP-43 regulates axon wrapping, GluRIIA clustering and fly motility by autonomous and non-autonomous mechanisms.神经胶质细胞中的TDP-43通过自主和非自主机制调节轴突包裹、GluRIIA聚集和果蝇运动能力。
Hum Mol Genet. 2015 Nov 1;24(21):6134-45. doi: 10.1093/hmg/ddv330. Epub 2015 Aug 13.
3
Activity-Dependent Bidirectional Regulation of GAD Expression in a Homeostatic Fashion Is Mediated by BDNF-Dependent and Independent Pathways.
用于蛋白质-蛋白质相互作用和RNA富集的免疫沉淀法
Bio Protoc. 2021 Dec 5;11(23):e4250. doi: 10.21769/BioProtoc.4250.
4
TDP-43 regulates GAD1 mRNA splicing and GABA signaling in Drosophila CNS.TDP-43 调控果蝇中枢神经系统中 GAD1 mRNA 的剪接和 GABA 信号。
Sci Rep. 2021 Sep 21;11(1):18761. doi: 10.1038/s41598-021-98241-z.
5
Gut microbiome modulates Drosophila aggression through octopamine signaling.肠道微生物组通过章鱼胺信号调节果蝇的攻击性。
Nat Commun. 2021 May 11;12(1):2698. doi: 10.1038/s41467-021-23041-y.
6
Amyotrophic Lateral Sclerosis Genes in .肌萎缩侧索硬化症基因在...
Int J Mol Sci. 2021 Jan 18;22(2):904. doi: 10.3390/ijms22020904.
7
Trends in Understanding the Pathological Roles of TDP-43 and FUS Proteins.TDP-43 和 FUS 蛋白的病理作用的研究进展。
Adv Exp Med Biol. 2021;1281:243-267. doi: 10.1007/978-3-030-51140-1_15.
8
A Study of Gene Expression Changes in Human Spinal and Oculomotor Neurons; Identifying Potential Links to Sporadic ALS.人类脊髓和动眼神经神经元基因表达变化的研究;确定与散发性肌萎缩侧索硬化症的潜在联系。
Genes (Basel). 2020 Apr 20;11(4):448. doi: 10.3390/genes11040448.
9
TDP-43 promotes the formation of neuromuscular synapses through the regulation of Disc-large expression in Drosophila skeletal muscles.TDP-43 通过调节果蝇骨骼肌中的 Disc-large 表达促进神经肌肉突触的形成。
BMC Biol. 2020 Mar 26;18(1):34. doi: 10.1186/s12915-020-00767-7.
10
The diversity of lobula plate tangential cells (LPTCs) in the Drosophila motion vision system.果蝇运动视觉系统中小脑小叶板切向细胞(LPTCs)的多样性。
J Comp Physiol A Neuroethol Sens Neural Behav Physiol. 2020 Mar;206(2):139-148. doi: 10.1007/s00359-019-01380-y. Epub 2019 Nov 11.
以稳态方式进行的依赖于活动的GAD表达双向调节由BDNF依赖和非依赖途径介导。
PLoS One. 2015 Aug 4;10(8):e0134296. doi: 10.1371/journal.pone.0134296. eCollection 2015.
4
A genetic toolkit for tagging intronic MiMIC containing genes.用于标记包含内含子MiMIC基因的遗传工具包。
Elife. 2015 Jun 23;4:e08469. doi: 10.7554/eLife.08469.
5
A library of MiMICs allows tagging of genes and reversible, spatial and temporal knockdown of proteins in Drosophila.MiMIC文库可用于在果蝇中对基因进行标记以及对蛋白质进行可逆的、空间和时间上的敲低。
Elife. 2015 Mar 31;4:e05338. doi: 10.7554/eLife.05338.
6
Chronological requirements of TDP-43 function in synaptic organization and locomotive control.TDP-43功能在突触组织和运动控制中的时间顺序要求。
Neurobiol Dis. 2014 Nov;71:95-109. doi: 10.1016/j.nbd.2014.07.007. Epub 2014 Aug 1.
7
Increased binding of MeCP2 to the GAD1 and RELN promoters may be mediated by an enrichment of 5-hmC in autism spectrum disorder (ASD) cerebellum.在自闭症谱系障碍(ASD)小脑组织中,5-羟甲基胞嘧啶(5-hmC)水平的升高可能介导了MeCP2与谷氨酸脱羧酶1(GAD1)和Reelin(RELN)启动子结合的增加。
Transl Psychiatry. 2014 Jan 21;4(1):e349. doi: 10.1038/tp.2013.123.
8
Expression of ALS-linked TDP-43 mutant in astrocytes causes non-cell-autonomous motor neuron death in rats.TDP-43 突变体在星形胶质细胞中的表达导致大鼠非细胞自主运动神经元死亡。
EMBO J. 2013 Jul 3;32(13):1917-26. doi: 10.1038/emboj.2013.122. Epub 2013 May 28.
9
Loss of ALS-associated TDP-43 in zebrafish causes muscle degeneration, vascular dysfunction, and reduced motor neuron axon outgrowth.TDP-43 在斑马鱼中缺失会导致肌肉退化、血管功能障碍和运动神经元轴突生长减少。
Proc Natl Acad Sci U S A. 2013 Mar 26;110(13):4986-91. doi: 10.1073/pnas.1218311110. Epub 2013 Mar 1.
10
Tardbpl splicing rescues motor neuron and axonal development in a mutant tardbp zebrafish.Tardbpl 剪接挽救了突变型 tardbp 斑马鱼中的运动神经元和轴突发育。
Hum Mol Genet. 2013 Jun 15;22(12):2376-86. doi: 10.1093/hmg/ddt082. Epub 2013 Feb 19.