Suppr超能文献

经基因组编辑、表达TH的神经母细胞瘤细胞作为多巴胺相关疾病的疾病模型:DJ-1缺乏型帕金森病的概念验证研究

Genome-Edited, TH-expressing Neuroblastoma Cells as a Disease Model for Dopamine-Related Disorders: A Proof-of-Concept Study on DJ-1-deficient Parkinsonism.

作者信息

Prasuhn Jannik, Mårtensson Christoph U, Krajka Victor, Klein Christine, Rakovic Aleksandar

机构信息

Institute of Neurogenetics, University of Lübeck, Lübeck, Germany.

出版信息

Front Cell Neurosci. 2018 Jan 8;11:426. doi: 10.3389/fncel.2017.00426. eCollection 2017.

Abstract

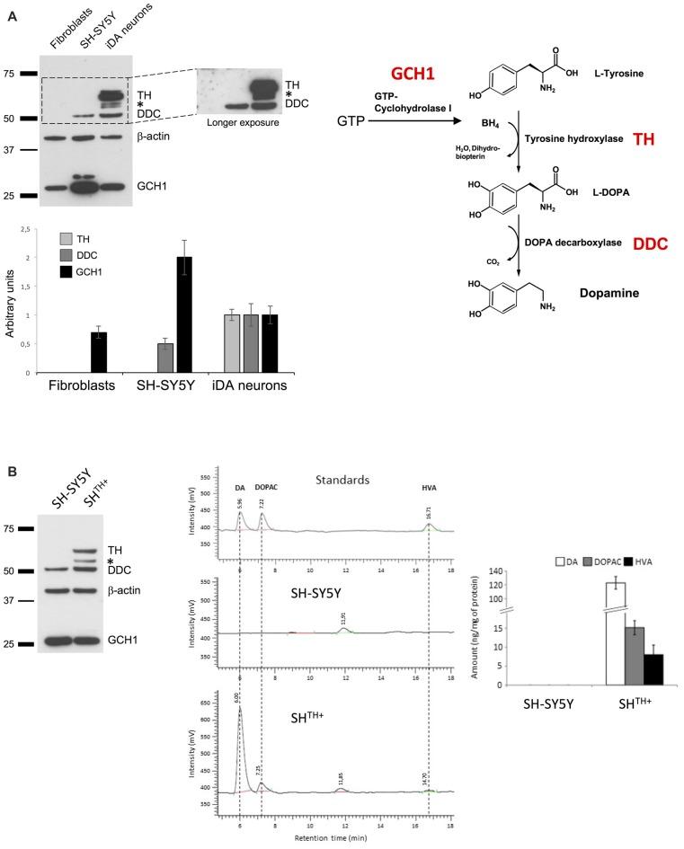
Impairment of the dopaminergic (DA) system is a common cause of several movement disorders including Parkinson's disease (PD), however, little is known about the underlying disease mechanisms. The recent development of stem-cell-based protocols for the generation of DA neurons partially solved this issue, however, this technology is costly and time-consuming. Commonly used cell lines, i.e., neuroblastoma (SHSY5Y) and PC12 cells are still widely used to investigate PD and significantly contributed to our understanding of mechanisms involved in development of the disease. However, they either do not express DA at all or require additional, only partially efficient differentiations in order to produce DA. Here we generated and characterized transgenic SH-SY5Y cells, ectopically expressing tyrosine hydroxylase (SH), that can be used as a homogenous, DA-producing model to study alterations in DA metabolism and oxidative stress. We demonstrated that SH produce high levels of DA, 3,4-dihydroxyphenylacetic acid (DOPAC), and homovanillic acid (HVA) making this model suitable to investigate not only alterations in DA synthesis but also its turnover. We also provide evidence for the presence of other enzymes involved in DA synthesis and its turnover in these cells. Finally, we showed that these cells can easily be genetically modified using CRISPR/Cas9 technology in order to study genetically defined forms of movement disorders using DJ1-linked PD as a model.

摘要

多巴胺能(DA)系统受损是包括帕金森病(PD)在内的多种运动障碍的常见原因,然而,其潜在的疾病机制却鲜为人知。基于干细胞生成DA神经元的方案的最新进展部分解决了这个问题,然而,这项技术成本高昂且耗时。常用的细胞系,即神经母细胞瘤(SHSY5Y)和PC12细胞,仍被广泛用于研究PD,并为我们理解该疾病发展所涉及的机制做出了重大贡献。然而,它们要么根本不表达DA,要么需要额外的、仅部分有效的分化才能产生DA。在这里,我们生成并表征了异位表达酪氨酸羟化酶(SH)的转基因SH-SY5Y细胞,该细胞可作为一种同质的、产生DA的模型,用于研究DA代谢和氧化应激的变化。我们证明,SH产生高水平的DA、3,4-二羟基苯乙酸(DOPAC)和高香草酸(HVA),这使得该模型不仅适用于研究DA合成的变化,还适用于研究其周转。我们还提供了证据,证明这些细胞中存在参与DA合成及其周转的其他酶。最后,我们表明,这些细胞可以很容易地使用CRISPR/Cas9技术进行基因改造,以便以DJ1相关的PD为模型研究基因定义的运动障碍形式。

https://cdn.ncbi.nlm.nih.gov/pmc/blobs/27c5/5770810/daf93a0b8579/fncel-11-00426-g0001.jpg

文献AI研究员

20分钟写一篇综述,助力文献阅读效率提升50倍。

立即体验

用中文搜PubMed

大模型驱动的PubMed中文搜索引擎

马上搜索

文档翻译

学术文献翻译模型,支持多种主流文档格式。

立即体验