Department of Neurodegenerative Disease, UCL Institute of Neurology, London, WC1N 3BG, UK.
Department of Genetics, Evolution and Environment, Institute of Healthy Ageing, University College London, London, WC1E 6BT, UK.
Acta Neuropathol. 2018 Mar;135(3):445-457. doi: 10.1007/s00401-017-1798-3. Epub 2018 Jan 29.
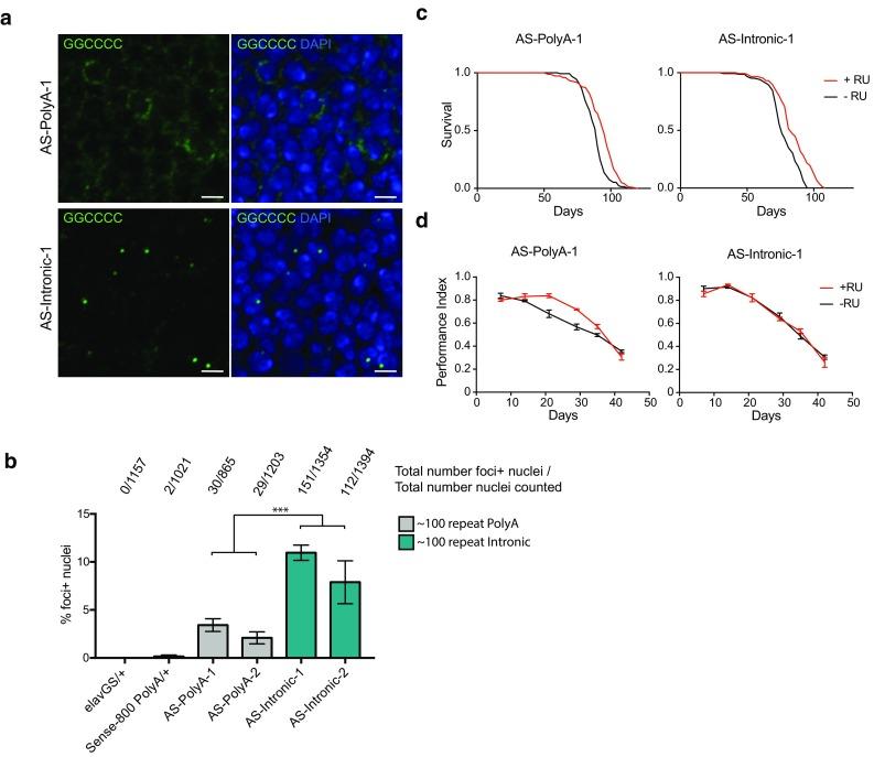
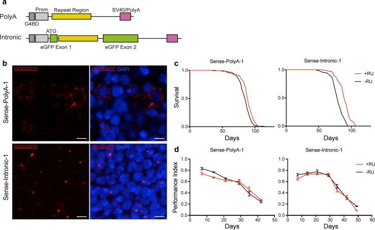
A GGGGCC hexanucleotide repeat expansion in the C9orf72 gene is the most common genetic cause of amyotrophic lateral sclerosis and frontotemporal dementia. Neurodegeneration may occur via transcription of the repeats into inherently toxic repetitive sense and antisense RNA species, or via repeat-associated non-ATG initiated translation (RANT) of sense and antisense RNA into toxic dipeptide repeat proteins. We have previously demonstrated that regular interspersion of repeat RNA with stop codons prevents RANT (RNA-only models), allowing us to study the role of repeat RNA in isolation. Here we have created novel RNA-only Drosophila models, including the first models of antisense repeat toxicity, and flies expressing extremely large repeats, within the range observed in patients. We generated flies expressing ~ 100 repeat sense or antisense RNA either as part of a processed polyadenylated transcript or intronic sequence. We additionally created Drosophila expressing > 1000 RNA-only repeats in the sense direction. When expressed in adult Drosophila neurons polyadenylated repeat RNA is largely cytoplasmic in localisation, whilst intronic repeat RNA forms intranuclear RNA foci, as does > 1000 repeat RNA, thus allowing us to investigate both nuclear and cytoplasmic RNA toxicity. We confirmed that these RNA foci are capable of sequestering endogenous Drosophila RNA-binding proteins, and that the production of dipeptide proteins (poly-glycine-proline, and poly-glycine-arginine) is suppressed in our models. We find that neither cytoplasmic nor nuclear sense or antisense RNA are toxic when expressed in adult Drosophila neurons, suggesting they have a limited role in disease pathogenesis.
C9orf72 基因中的 GGGGCC 六核苷酸重复扩展是肌萎缩侧索硬化症和额颞叶痴呆的最常见遗传原因。神经变性可能通过重复序列转录成内在毒性重复 sense 和 antisense RNA 物种,或通过重复相关的非 ATG 起始 sense 和 antisense RNA 的翻译(RANT)产生毒性二肽重复蛋白。我们之前已经证明,重复 RNA 与终止密码子的规则间隔可防止 RANT(仅 RNA 模型),从而使我们能够单独研究重复 RNA 的作用。在这里,我们创建了新的仅 RNA 果蝇模型,包括反义重复毒性的第一个模型,以及在患者中观察到的范围内表达极大量重复的果蝇。我们生成了表达约 100 个重复 sense 或 antisense RNA 的果蝇,这些 RNA 要么作为加工的多聚腺苷酸化转录本的一部分,要么作为内含子序列。我们还创建了在 sense 方向表达 >1000 个仅 RNA 重复的果蝇。当在成年果蝇神经元中表达时,多聚腺苷酸化重复 RNA 在定位上主要在细胞质中,而内含子重复 RNA 形成核内 RNA 焦点,正如 >1000 个重复 RNA 一样,从而使我们能够研究核内和细胞质 RNA 毒性。我们证实这些 RNA 焦点能够隔离内源性果蝇 RNA 结合蛋白,并且在我们的模型中产生二肽蛋白(聚甘氨酸-脯氨酸和聚甘氨酸-精氨酸)受到抑制。我们发现,当在成年果蝇神经元中表达时,细胞质或核内 sense 或 antisense RNA 均无毒性,这表明它们在疾病发病机制中的作用有限。