• 文献检索
  • 文档翻译
  • 深度研究
  • 学术资讯
  • Suppr Zotero 插件Zotero 插件
  • 邀请有礼
  • 套餐&价格
  • 历史记录
应用&插件
Suppr Zotero 插件Zotero 插件浏览器插件Mac 客户端Windows 客户端微信小程序
定价
高级版会员购买积分包购买API积分包
服务
文献检索文档翻译深度研究API 文档MCP 服务
关于我们
关于 Suppr公司介绍联系我们用户协议隐私条款
关注我们

Suppr 超能文献

核心技术专利:CN118964589B侵权必究
粤ICP备2023148730 号-1Suppr @ 2026

文献检索

告别复杂PubMed语法,用中文像聊天一样搜索,搜遍4000万医学文献。AI智能推荐,让科研检索更轻松。

立即免费搜索

文件翻译

保留排版,准确专业,支持PDF/Word/PPT等文件格式,支持 12+语言互译。

免费翻译文档

深度研究

AI帮你快速写综述,25分钟生成高质量综述,智能提取关键信息,辅助科研写作。

立即免费体验

对C9ORF72型肌萎缩侧索硬化症(ALS)神经元中的10万个小分子进行高通量筛选,鉴定出可将G4C2重复RNA转运至核输出并参与重复序列相关非规范翻译的剪接体调节剂。

High-throughput screen of 100 000 small molecules in C9ORF72 ALS neurons identifies spliceosome modulators that mobilize G4C2 repeat RNA into nuclear export and repeat associated non-canonical translation.

作者信息

Luteijn Maartje J, Bhaskar Varun, Trojer Dominic, Schürz Melanie, Mahboubi Hicham, Handl Cornelia, Pizzato Nicolas, Pfeifer Martin, Dafinca Ruxandra, Voshol Hans, Giorgetti Elisa, Manneville Carole, Garnier Isabelle P M, Müller Matthias, Zeng Fanning, Buntin Kathrin, Markwalder Roger, Schröder Harald, Weiler Jan, Khar Dora, Schuhmann Tim, Groot-Kormelink Paul J, Keller Caroline Gubser, Farmer Pierre, MacKay Angela, Beibel Martin, Roma Guglielmo, D'Ario Giovanni, Merkl Claudia, Schebesta Michael, Hild Marc, Elwood Fiona, Vahsen Björn F, Ripin Nina, Clery Antoine, Allain Frederic, Labow Mark, Gabriel Daniela, Chao Jeffrey A, Talbot Kevin, Nash Mark, Hunziker Jürg, Meisner-Kober Nicole C

机构信息

Novartis Institutes for Biomedical Research, Department Global Discovery Chemistry, Basel, 4056, Switzerland.

Friedrich Miescher Institute for Biomedical Research, Department Genomic Regulation, Basel, 4056, Switzerland.

出版信息

Nucleic Acids Res. 2025 Apr 10;53(7). doi: 10.1093/nar/gkaf253.

DOI:10.1093/nar/gkaf253
PMID:40207633
原文链接:https://pmc.ncbi.nlm.nih.gov/articles/PMC11983130/
Abstract

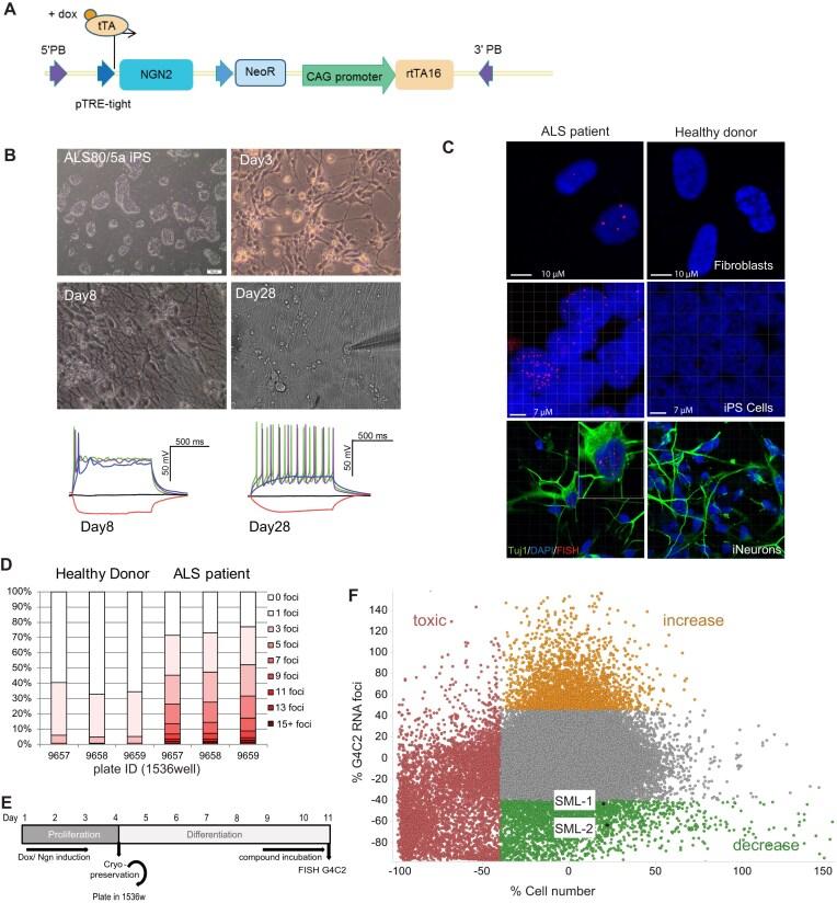
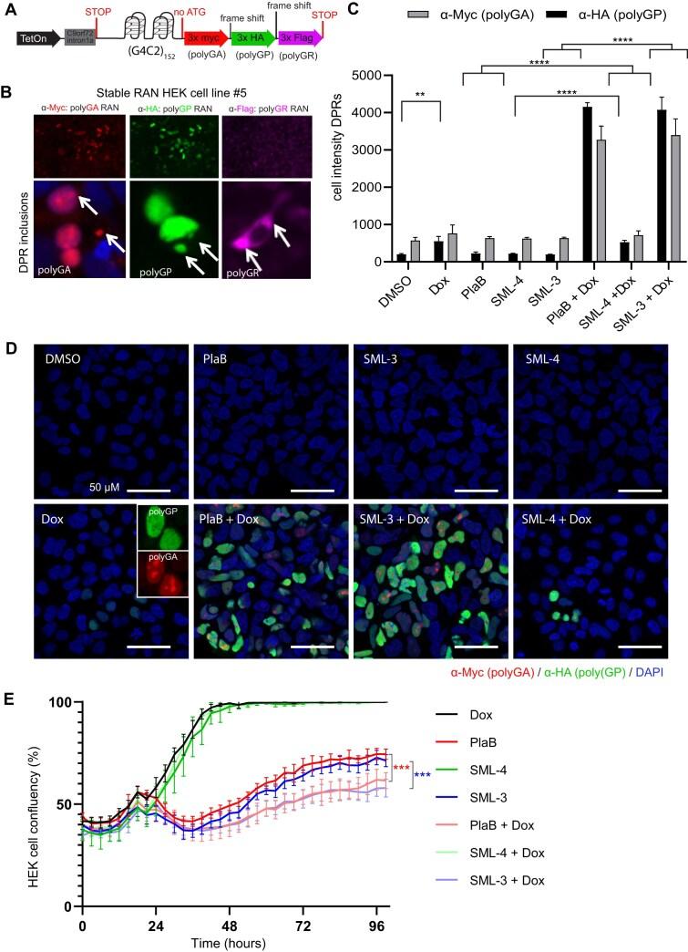
An intronic G4C2 repeat expansion in the C9ORF72 gene is the major known cause for Amyotrophic Lateral Sclerosis (ALS), with current evidence for both, loss of function and pathological gain of function disease mechanisms. We screened 96 200 small molecules in C9ORF72 patient iPS neurons for modulation of nuclear G4C2 RNA foci and identified 82 validated hits, including the Brd4 inhibitor JQ1 as well as novel analogs of Spliceostatin-A, a known modulator of SF3B1, the branch point binding protein of the U2-snRNP. Spliceosome modulation by these SF3B1 targeted compounds recruits SRSF1 to nuclear G4C2 RNA, mobilizing it from RNA foci into nucleocytoplasmic export. This leads to increased repeat-associated non-canonical (RAN) translation and ultimately, enhanced cell toxicity. Our data (i) provide a new pharmacological entry point with novel as well as known, publicly available tool compounds for dissection of C9ORF72 pathobiology in C9ORF72 ALS models, (ii) allowing to differentially modulate RNA foci versus RAN translation, and (iii) suggest that therapeutic RNA foci elimination strategies warrant caution due to a potential storage function, counteracting translation into toxic dipeptide repeat polyproteins. Instead, our data support modulation of nuclear export via SRSF1 or SR protein kinases as possible targets for future pharmacological drug discovery.

摘要

C9ORF72基因内含子中的G4C2重复序列扩增是肌萎缩侧索硬化症(ALS)的主要已知病因,目前有证据表明其致病机制既有功能丧失,也有病理性功能获得。我们在C9ORF72患者诱导多能干细胞来源的神经元中筛选了96200种小分子,以调节核内G4C2 RNA病灶,鉴定出82种经过验证的活性化合物,包括Brd4抑制剂JQ1以及Spliceostatin - A的新型类似物,Spliceostatin - A是已知的SF3B1调节剂,SF3B1是U2 - snRNP的分支点结合蛋白。这些靶向SF3B1的化合物对剪接体的调节作用会将SRSF1招募到核内G4C2 RNA上,使其从RNA病灶转移到核质输出过程中。这导致重复相关的非规范(RAN)翻译增加,最终增强细胞毒性。我们的数据(i)为在C9ORF72 ALS模型中剖析C9ORF72病理生物学提供了一个新的药理学切入点,既有新型化合物,也有已知的、公开可用的工具化合物;(ii)能够分别调节RNA病灶与RAN翻译;(iii)表明由于RNA病灶可能具有储存功能,可抵消其翻译成有毒二肽重复多聚蛋白的过程,因此治疗性消除RNA病灶的策略需谨慎。相反,我们的数据支持将通过SRSF1或SR蛋白激酶调节核输出作为未来药理学药物发现的可能靶点。

https://cdn.ncbi.nlm.nih.gov/pmc/blobs/ffc5/11983130/fe6dff4cd332/gkaf253fig8.jpg
https://cdn.ncbi.nlm.nih.gov/pmc/blobs/ffc5/11983130/8c460dddbfef/gkaf253figgra1.jpg
https://cdn.ncbi.nlm.nih.gov/pmc/blobs/ffc5/11983130/a49baa421987/gkaf253fig1.jpg
https://cdn.ncbi.nlm.nih.gov/pmc/blobs/ffc5/11983130/9d16df549bd7/gkaf253fig2.jpg
https://cdn.ncbi.nlm.nih.gov/pmc/blobs/ffc5/11983130/5c806734954d/gkaf253fig3.jpg
https://cdn.ncbi.nlm.nih.gov/pmc/blobs/ffc5/11983130/6c76b405f191/gkaf253fig4.jpg
https://cdn.ncbi.nlm.nih.gov/pmc/blobs/ffc5/11983130/9d7bd182f49a/gkaf253fig5.jpg
https://cdn.ncbi.nlm.nih.gov/pmc/blobs/ffc5/11983130/c48c8067a326/gkaf253fig6.jpg
https://cdn.ncbi.nlm.nih.gov/pmc/blobs/ffc5/11983130/1ee6c8a61e45/gkaf253fig7.jpg
https://cdn.ncbi.nlm.nih.gov/pmc/blobs/ffc5/11983130/fe6dff4cd332/gkaf253fig8.jpg
https://cdn.ncbi.nlm.nih.gov/pmc/blobs/ffc5/11983130/8c460dddbfef/gkaf253figgra1.jpg
https://cdn.ncbi.nlm.nih.gov/pmc/blobs/ffc5/11983130/a49baa421987/gkaf253fig1.jpg
https://cdn.ncbi.nlm.nih.gov/pmc/blobs/ffc5/11983130/9d16df549bd7/gkaf253fig2.jpg
https://cdn.ncbi.nlm.nih.gov/pmc/blobs/ffc5/11983130/5c806734954d/gkaf253fig3.jpg
https://cdn.ncbi.nlm.nih.gov/pmc/blobs/ffc5/11983130/6c76b405f191/gkaf253fig4.jpg
https://cdn.ncbi.nlm.nih.gov/pmc/blobs/ffc5/11983130/9d7bd182f49a/gkaf253fig5.jpg
https://cdn.ncbi.nlm.nih.gov/pmc/blobs/ffc5/11983130/c48c8067a326/gkaf253fig6.jpg
https://cdn.ncbi.nlm.nih.gov/pmc/blobs/ffc5/11983130/1ee6c8a61e45/gkaf253fig7.jpg
https://cdn.ncbi.nlm.nih.gov/pmc/blobs/ffc5/11983130/fe6dff4cd332/gkaf253fig8.jpg

相似文献

1
High-throughput screen of 100 000 small molecules in C9ORF72 ALS neurons identifies spliceosome modulators that mobilize G4C2 repeat RNA into nuclear export and repeat associated non-canonical translation.对C9ORF72型肌萎缩侧索硬化症(ALS)神经元中的10万个小分子进行高通量筛选,鉴定出可将G4C2重复RNA转运至核输出并参与重复序列相关非规范翻译的剪接体调节剂。
Nucleic Acids Res. 2025 Apr 10;53(7). doi: 10.1093/nar/gkaf253.
2
SRSF1-dependent inhibition of C9ORF72-repeat RNA nuclear export: genome-wide mechanisms for neuroprotection in amyotrophic lateral sclerosis.SRSF1 依赖性抑制 C9ORF72 重复 RNA 核输出:肌萎缩侧索硬化症中的神经保护的全基因组机制。
Mol Neurodegener. 2021 Aug 10;16(1):53. doi: 10.1186/s13024-021-00475-y.
3
GGGGCC repeat expansion in C9orf72 compromises nucleocytoplasmic transport.C9orf72基因中GGGGCC重复序列的扩增损害了核质运输。
Nature. 2015 Sep 3;525(7567):129-33. doi: 10.1038/nature14974. Epub 2015 Aug 26.
4
Drug screen in iPSC-Neurons identifies nucleoside analogs as inhibitors of (GC) expression in C9orf72 ALS/FTD.在 iPSC 神经元中的药物筛选鉴定出核苷类似物可抑制 C9orf72 ALS/FTD 中的(GC)表达。
Cell Rep. 2022 Jun 7;39(10):110913. doi: 10.1016/j.celrep.2022.110913.
5
RNA dependent suppression of C9orf72 ALS/FTD associated neurodegeneration by Matrin-3.Matrin-3 通过 RNA 依赖性抑制 C9orf72 ALS/FTD 相关神经退行性变。
Acta Neuropathol Commun. 2020 Oct 31;8(1):177. doi: 10.1186/s40478-020-01060-y.
6
The C9orf72 repeat expansion disrupts nucleocytoplasmic transport.C9orf72基因重复扩增破坏核质运输。
Nature. 2015 Sep 3;525(7567):56-61. doi: 10.1038/nature14973. Epub 2015 Aug 26.
7
The Hairpin Form of r(GC) in c9ALS/FTD Is Repeat-Associated Non-ATG Translated and a Target for Bioactive Small Molecules.c9ALS/FTD 中 r(GC)的发夹结构是重复相关的非 ATG 翻译产物,也是生物活性小分子的作用靶点。
Cell Chem Biol. 2019 Feb 21;26(2):179-190.e12. doi: 10.1016/j.chembiol.2018.10.018. Epub 2018 Nov 29.
8
Sequestration of multiple RNA recognition motif-containing proteins by C9orf72 repeat expansions.C9orf72重复序列扩增导致多种含RNA识别基序的蛋白质被隔离。
Brain. 2014 Jul;137(Pt 7):2040-51. doi: 10.1093/brain/awu120. Epub 2014 May 27.
9
C9orf72 ALS/FTD dipeptide repeat protein levels are reduced by small molecules that inhibit PKA or enhance protein degradation.小分子抑制 PKA 或增强蛋白降解可降低 C9orf72 ALS/FTD 二肽重复蛋白水平。
EMBO J. 2022 Jan 4;41(1):e105026. doi: 10.15252/embj.2020105026. Epub 2021 Nov 18.
10
Evidence that C9ORF72 Dipeptide Repeat Proteins Associate with U2 snRNP to Cause Mis-splicing in ALS/FTD Patients.C9ORF72二肽重复蛋白与U2小核核糖核蛋白相关联,导致肌萎缩侧索硬化症/额颞叶痴呆患者剪接错误的证据。
Cell Rep. 2017 Jun 13;19(11):2244-2256. doi: 10.1016/j.celrep.2017.05.056.

引用本文的文献

1
Systems Genetics Reveals the Gene Regulatory Mechanisms of in the Development of Autism Spectrum Disorders.系统遗传学揭示自闭症谱系障碍发展过程中的基因调控机制。
Genes (Basel). 2025 May 20;16(5):605. doi: 10.3390/genes16050605.

本文引用的文献

1
Safety, tolerability, and pharmacokinetics of antisense oligonucleotide BIIB078 in adults with C9orf72-associated amyotrophic lateral sclerosis: a phase 1, randomised, double blinded, placebo-controlled, multiple ascending dose study.在携带 C9orf72 基因突变的肌萎缩侧索硬化症成人患者中,反义寡核苷酸 BIIB078 的安全性、耐受性和药代动力学:一项 I 期、随机、双盲、安慰剂对照、递增剂量的研究。
Lancet Neurol. 2024 Sep;23(9):901-912. doi: 10.1016/S1474-4422(24)00216-3. Epub 2024 Jul 23.
2
Crystal structure of a tetrameric RNA G-quadruplex formed by hexanucleotide repeat expansions of C9orf72 in ALS/FTD.ALS/FTD 中 C9orf72 六核苷酸重复扩增形成的四聚体 RNA G-四链体的晶体结构。
Nucleic Acids Res. 2024 Jul 22;52(13):7961-7970. doi: 10.1093/nar/gkae473.
3
The ALS/FTD-related C9orf72 hexanucleotide repeat expansion forms RNA condensates through multimolecular G-quadruplexes.ALS/FTD 相关的 C9orf72 六核苷酸重复扩展通过多分子 G-四链体形成 RNA 凝聚物。
Nat Commun. 2023 Dec 13;14(1):8272. doi: 10.1038/s41467-023-43872-1.
4
GC targeting antisense oligonucleotides potently mitigate TDP-43 dysfunction in human C9orf72 ALS/FTD induced pluripotent stem cell derived neurons.GC 靶向反义寡核苷酸能有效缓解人类 C9orf72 ALS/FTD 诱导多能干细胞衍生神经元中 TDP-43 功能障碍。
Acta Neuropathol. 2023 Nov 29;147(1):1. doi: 10.1007/s00401-023-02652-3.
5
Divergent single cell transcriptome and epigenome alterations in ALS and FTD patients with C9orf72 mutation.ALS 和 FTD 患者携带 C9orf72 突变的单细胞转录组和表观基因组的差异变化。
Nat Commun. 2023 Sep 15;14(1):5714. doi: 10.1038/s41467-023-41033-y.
6
EVAnalyzer: High content imaging for rigorous characterisation of single extracellular vesicles using standard laboratory equipment and a new open-source ImageJ/Fiji plugin.EVAnalyzer:使用标准实验室设备和新的开源 ImageJ/Fiji 插件进行高内涵成像,对单个细胞外囊泡进行严格的特征描述。
J Extracell Vesicles. 2022 Dec;11(12):e12282. doi: 10.1002/jev2.12282.
7
CRISPR/Cas9-mediated excision of ALS/FTD-causing hexanucleotide repeat expansion in C9ORF72 rescues major disease mechanisms in vivo and in vitro.CRISPR/Cas9 介导的 C9ORF72 中 ALS/FTD 致病六核苷酸重复扩增的切除可在体内和体外挽救主要疾病机制。
Nat Commun. 2022 Oct 21;13(1):6286. doi: 10.1038/s41467-022-33332-7.
8
Preclinical evaluation of WVE-004, aninvestigational stereopure oligonucleotide forthe treatment of -associated ALS or FTD.WVE-004的临床前评估,WVE-004是一种用于治疗与……相关的肌萎缩侧索硬化症或额颞叶痴呆的研究性立体纯寡核苷酸。 (注:原文中“-associated”处信息缺失)
Mol Ther Nucleic Acids. 2022 Apr 20;28:558-570. doi: 10.1016/j.omtn.2022.04.007. eCollection 2022 Jun 14.
9
Dual-gRNA approach with limited off-target effect corrects C9ORF72 repeat expansion in vivo.双 gRNA 方法具有有限的脱靶效应,可在体内纠正 C9ORF72 重复扩展。
Sci Rep. 2022 Apr 5;12(1):5672. doi: 10.1038/s41598-022-07746-8.
10
Suppression of mutant C9orf72 expression by a potent mixed backbone antisense oligonucleotide.强效混合骨架反义寡核苷酸抑制突变 C9orf72 表达。
Nat Med. 2022 Jan;28(1):117-124. doi: 10.1038/s41591-021-01557-6. Epub 2021 Dec 23.