Suppr超能文献

人多能干细胞来源前体细胞在胚胎期小鼠内耳中的植入。

Engraftment of Human Pluripotent Stem Cell-derived Progenitors in the Inner Ear of Prenatal Mice.

机构信息

Departments of Otolaryngology-Head and Neck Surgery, Kumamoto University Graduate School of Medicine, 1-1-1 Honjo, Chuoku, Kumamoto city, Japan.

Departments of Otolaryngology-Head and Neck Surgery, Keio University School of Medicine, 35 Shinanomachi, Shinjuku-ku, Tokyo, Japan.

出版信息

Sci Rep. 2018 Jan 31;8(1):1941. doi: 10.1038/s41598-018-20277-5.

Abstract

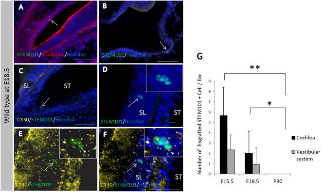
There is, at present, no curative treatment for genetic hearing loss. We have previously reported that transuterine gene transfer of wild type CONNEXIN30 (CX30) genes into otocysts in CX30-deleted mice could restore hearing. Cell transplantation therapy might be another therapeutic option, although it is still unknown whether stem cell-derived progenitor cells could migrate into mouse otocysts. Here, we show successful cell transplantation of progenitors of outer sulcus cell-like cells derived from human-derived induced pluripotent stem cells into mouse otocysts on embryonic day 11.5. The delivered cells engrafted more frequently in the non-sensory region in the inner ear of CX30-deleted mice than in wild type mice and survived for up to 1 week after transplantation. Some of the engrafted cells expressed CX30 proteins in the non-sensory region. This is the first report that demonstrates successful engraftment of exogenous cells in prenatal developing otocysts in mice. Future studies using this mouse otocystic injection model in vivo will provide further clues for developing treatment modalities for congenital hearing loss in humans.

摘要

目前,对于遗传性听力损失还没有治愈的方法。我们之前曾报道过,在 CX30 缺失的小鼠内耳中经子宫内基因转移将野生型连接蛋白 30(CX30)基因转入孵育中的听泡,可以恢复听力。细胞移植治疗可能是另一种治疗选择,尽管尚不清楚干细胞衍生的祖细胞是否能迁移到小鼠的听泡中。在这里,我们展示了从人诱导多能干细胞中衍生的外嵴细胞样细胞祖细胞成功移植到胚胎第 11.5 天的小鼠听泡中。与野生型小鼠相比,移植到 CX30 缺失小鼠内耳非感觉区的细胞更多,并且在移植后可存活长达 1 周。一些植入的细胞在非感觉区表达了 CX30 蛋白。这是首次证明在小鼠胚胎期发育中的听泡中成功植入外源性细胞的报告。未来使用该小鼠听泡内注射模型的体内研究将为开发人类先天性听力损失的治疗方法提供进一步的线索。

https://cdn.ncbi.nlm.nih.gov/pmc/blobs/0b6c/5792596/80ecbe116733/41598_2018_20277_Fig1_HTML.jpg

文献AI研究员

20分钟写一篇综述,助力文献阅读效率提升50倍。

立即体验

用中文搜PubMed

大模型驱动的PubMed中文搜索引擎

马上搜索

文档翻译

学术文献翻译模型,支持多种主流文档格式。

立即体验