Suppr超能文献

临床全基因组测序来自常规福尔马林固定、石蜡包埋标本:10 万基因组计划的初步研究。

Clinical whole-genome sequencing from routine formalin-fixed, paraffin-embedded specimens: pilot study for the 100,000 Genomes Project.

机构信息

Oxford Molecular Diagnostics Centre, Radcliffe Department of Medicine, University of Oxford, Oxford, UK.

Wellcome Trust Centre of Human Genetics, University of Oxford, Old Road Campus Research Building, Oxford, UK.

出版信息

Genet Med. 2018 Oct;20(10):1196-1205. doi: 10.1038/gim.2017.241. Epub 2018 Feb 1.

Abstract

PURPOSE

Fresh-frozen (FF) tissue is the optimal source of DNA for whole-genome sequencing (WGS) of cancer patients. However, it is not always available, limiting the widespread application of WGS in clinical practice. We explored the viability of using formalin-fixed, paraffin-embedded (FFPE) tissues, available routinely for cancer patients, as a source of DNA for clinical WGS.

METHODS

We conducted a prospective study using DNAs from matched FF, FFPE, and peripheral blood germ-line specimens collected from 52 cancer patients (156 samples) following routine diagnostic protocols. We compared somatic variants detected in FFPE and matching FF samples.

RESULTS

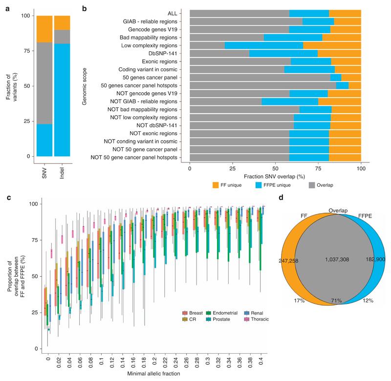
We found the single-nucleotide variant agreement reached 71% across the genome and somatic copy-number alterations (CNAs) detection from FFPE samples was suboptimal (0.44 median correlation with FF) due to nonuniform coverage. CNA detection was improved significantly with lower reverse crosslinking temperature in FFPE DNA extraction (80 °C or 65 °C depending on the methods). Our final data showed somatic variant detection from FFPE for clinical decision making is possible. We detected 98% of clinically actionable variants (including 30/31 CNAs).

CONCLUSION

We present the first prospective WGS study of cancer patients using FFPE specimens collected in a routine clinical environment proving WGS can be applied in the clinic.

摘要

目的

新鲜冷冻(FF)组织是癌症患者全基因组测序(WGS)的最佳 DNA 来源。然而,它并不总是可用的,这限制了 WGS 在临床实践中的广泛应用。我们探讨了使用常规可用于癌症患者的福尔马林固定、石蜡包埋(FFPE)组织作为临床 WGS 的 DNA 来源的可行性。

方法

我们进行了一项前瞻性研究,使用 52 名癌症患者(156 个样本)根据常规诊断方案收集的匹配 FF、FFPE 和外周血种系标本中的 DNA。我们比较了 FFPE 和匹配 FF 样本中检测到的体细胞变异。

结果

我们发现全基因组单核苷酸变异的一致性达到 71%,而由于覆盖不均匀,FFPE 样本中的体细胞拷贝数改变(CNA)检测效果不佳(与 FF 的中位数相关性为 0.44)。通过降低 FFPE 中 DNA 提取的反向交联温度(80°C 或 65°C,具体取决于方法),可以显著提高 CNA 检测的效果。我们最终的数据表明,从 FFPE 进行临床决策的体细胞变异检测是可行的。我们检测到了 98%的临床可操作变异(包括 30/31 个 CNA)。

结论

我们首次前瞻性地研究了在常规临床环境中收集的 FFPE 标本的癌症患者的 WGS,证明了 WGS 可以在临床上应用。

https://cdn.ncbi.nlm.nih.gov/pmc/blobs/5136/6520241/8c92c46940f3/EMS82826-f001.jpg

文献检索

告别复杂PubMed语法,用中文像聊天一样搜索,搜遍4000万医学文献。AI智能推荐,让科研检索更轻松。

立即免费搜索

文件翻译

保留排版,准确专业,支持PDF/Word/PPT等文件格式,支持 12+语言互译。

免费翻译文档

深度研究

AI帮你快速写综述,25分钟生成高质量综述,智能提取关键信息,辅助科研写作。

立即免费体验